监管一日开出两张罚单 浙江两农商行合计被罚180万元
来源:深圳商报·读创
深圳商报·读创客户端记者尹珊
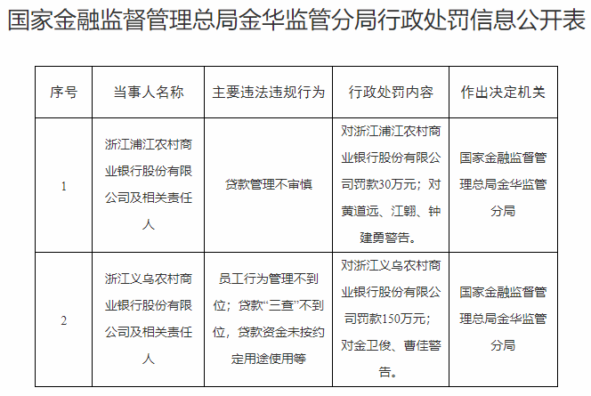
1月7日,国家金融监督管理总局金华监管分局公布行政处罚信息,浙江浦江农村商业银行股份有限公司(下称:浙江浦江农商行)与浙江义乌农村商业银行股份有限公司(下称浙江义乌农商行)同日领受罚单,两家银行及相关责任人因在贷款管理、员工行为等方面存在违规问题,共计被处以180万元罚款。
其中,浙江浦江农商行因“贷款管理不审慎”被罚款30万元,责任人黄道远、江朝、钟建勇被警告;浙江义乌农商行则因涉及“员工行为管理不到位、贷款‘三查’不到位,贷款资金未按约定用途使用等”多项违规,被处以150万元罚款,责任人金卫俊、曹佳亦被警告。

此次被罚的两家银行均是浙江省内重要的地方性金融机构。浙江浦江农商行前身为农村信用合作联社,浙江义乌农商行则位于全球知名的小商品贸易中心义乌市,资产规模位居省内农信系统前列。
值得注意的是,两家农商行此前已因类似问题受到监管处罚。其中,浙江浦江农商行在2023年6月曾因贷款“三查”不到位导致资金被挪用、绩效考核不合理、员工行为管理不到位及违规收费等多项严重违规,被处以160万元的罚款。浙江义乌农商行则在2024年3月因信贷业务及员工管理“严重不审慎”等问题被罚款70万元,相关责任人甚至被处以取消任职资格乃至终身禁业的严厉处罚。
郑重声明:用户在财富号/股吧/博客等社区发表的所有信息(包括但不限于文字、视频、音频、数据及图表)仅代表个人观点,与本网站立场无关,不对您构成任何投资建议,据此操作风险自担。请勿相信代客理财、免费荐股和炒股培训等宣传内容,远离非法证券活动。请勿添加发言用户的手机号码、公众号、微博、微信及QQ等信息,谨防上当受骗!
评论该主题
帖子不见了!怎么办?作者:您目前是匿名发表 登录 | 5秒注册 作者:,欢迎留言 退出发表新主题
温馨提示: 1.根据《证券法》规定,禁止编造、传播虚假信息或者误导性信息,扰乱证券市场;2.用户在本社区发表的所有资料、言论等仅代表个人观点,与本网站立场无关,不对您构成任何投资建议。用户应基于自己的独立判断,自行决定证券投资并承担相应风险。《东方财富社区管理规定》