西藏联创永源股权投资被责令改正,涉私募投资基金管理业务违规
来源:蓝鲸新闻
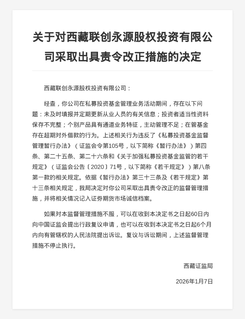
蓝鲸新闻1月8日讯,近日,西藏证监局发布行政监管措施决定书,剑指西藏联创永源股权投资有限公司。
决定书显示,西藏联创永源股权投资有限公司在私募投资基金管理业务活动期间,存在以下问题:未及时填报并定期更新从业人员的有关信息;投资者适当性资料保存不完整;个别产品具有通道业务特征,主动管理不足;在管基金存在超期对外借款的行为。
上述相关行为违反了《私募投资基金监督管理暂行办法》《关于加强私募投资基金监管的若干规定》的相关规定。西藏证监局决定对西藏联创永源股权投资有限公司采取出具责令改正的监督管理措施,并将相关情况记入证券期货市场诚信档案。

郑重声明:用户在财富号/股吧/博客等社区发表的所有信息(包括但不限于文字、视频、音频、数据及图表)仅代表个人观点,与本网站立场无关,不对您构成任何投资建议,据此操作风险自担。请勿相信代客理财、免费荐股和炒股培训等宣传内容,远离非法证券活动。请勿添加发言用户的手机号码、公众号、微博、微信及QQ等信息,谨防上当受骗!
评论该主题
帖子不见了!怎么办?作者:您目前是匿名发表 登录 | 5秒注册 作者:,欢迎留言 退出发表新主题
温馨提示: 1.根据《证券法》规定,禁止编造、传播虚假信息或者误导性信息,扰乱证券市场;2.用户在本社区发表的所有资料、言论等仅代表个人观点,与本网站立场无关,不对您构成任何投资建议。用户应基于自己的独立判断,自行决定证券投资并承担相应风险。《东方财富社区管理规定》