境内规模最大ETF,将变更简称
来源:中国证券报·中证金牛座
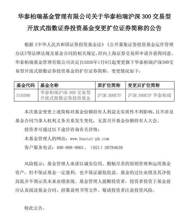
1月7日晚间,华泰柏瑞基金发布公告称,根据相关规定,经向上交所申请并获得同意,华泰柏瑞基金决定自1月9日起变更旗下华泰柏瑞沪深300ETF的扩位证券简称,由“沪深300ETF”变更为“沪深300ETF华泰柏瑞”。
Wind数据显示,截至1月6日,华泰柏瑞沪深300ETF规模达4394.40亿元,再创历史新高,该基金也是目前境内规模最大的ETF产品。
华泰柏瑞基金表示,此次调整响应了2025年11月沪深交易所发布的基金业务指南修订要求,按照“核心投资标的+ETF+管理人”的格式,在原有简称基础上增加“华泰柏瑞”的管理人标识亮明身份,推动ETF市场更加标准化、透明化、投资者友好化,帮助投资者降低因名称相似导致的辨识困难与操作风险。

图片来源:基金公告
郑重声明:用户在财富号/股吧/博客等社区发表的所有信息(包括但不限于文字、视频、音频、数据及图表)仅代表个人观点,与本网站立场无关,不对您构成任何投资建议,据此操作风险自担。请勿相信代客理财、免费荐股和炒股培训等宣传内容,远离非法证券活动。请勿添加发言用户的手机号码、公众号、微博、微信及QQ等信息,谨防上当受骗!
评论该主题
帖子不见了!怎么办?作者:您目前是匿名发表 登录 | 5秒注册 作者:,欢迎留言 退出发表新主题
温馨提示: 1.根据《证券法》规定,禁止编造、传播虚假信息或者误导性信息,扰乱证券市场;2.用户在本社区发表的所有资料、言论等仅代表个人观点,与本网站立场无关,不对您构成任何投资建议。用户应基于自己的独立判断,自行决定证券投资并承担相应风险。《东方财富社区管理规定》