“国产AI大模型双雄”即将登陆资本市场 一图纵览详情对比
来源:科创板日报
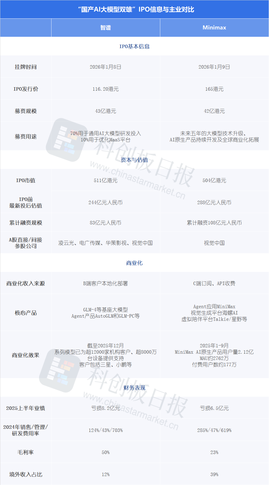
港股即将迎来两家国产大模型公司。1月8日,智谱华章将正式在港交所上市。本次IPO,智谱拟全球发售3741.95万股H股,每股发行价116.20港元。智谱上市后第二天,即1月9日,Minimax也将正式登陆港交所。本次IPO,Minimax拟发行2538.922万股,每股发行价165港元。

郑重声明:用户在财富号/股吧/博客等社区发表的所有信息(包括但不限于文字、视频、音频、数据及图表)仅代表个人观点,与本网站立场无关,不对您构成任何投资建议,据此操作风险自担。请勿相信代客理财、免费荐股和炒股培训等宣传内容,远离非法证券活动。请勿添加发言用户的手机号码、公众号、微博、微信及QQ等信息,谨防上当受骗!
评论该主题
帖子不见了!怎么办?作者:您目前是匿名发表 登录 | 5秒注册 作者:,欢迎留言 退出发表新主题
温馨提示: 1.根据《证券法》规定,禁止编造、传播虚假信息或者误导性信息,扰乱证券市场;2.用户在本社区发表的所有资料、言论等仅代表个人观点,与本网站立场无关,不对您构成任何投资建议。用户应基于自己的独立判断,自行决定证券投资并承担相应风险。《东方财富社区管理规定》