顾客称茶叶有苍蝇?胖东来致歉:下架排查
来源:中国新闻网
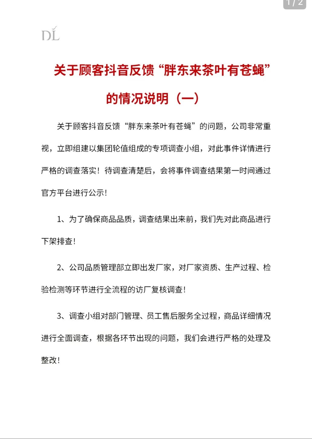
中新网1月5日电(吴家驹)此前,有顾客在抖音平台反馈“胖东来茶叶有苍蝇”。1月5日,胖东来发布情况说明称,公司非常重视,立即组建以集团轮值组成的专项调查小组,对此事件详情进行严格的调查落实。待调查清楚后,会将事件调查结果第一时间通过官方平台进行公示。

图自抖音

图自抖音
胖东来称,为了确保商品品质,调查结果出来前,先对此商品进行下架排查。公司品质管理部立即出发厂家,对厂家资质、生产过程、检验检测等环节进行全流程的访厂复核调查。调查小组对部门管理、员工售后服务全过程,商品详细情况进行全面调查,根据各环节出现的问题,会进行严格的处理及整改。
此外,胖东来称,目前详细调查、处理报告还未全部完成,通过对事件的初步了解和与顾客的沟通,先对此事件做一个简单说明。此次顾客通过抖音平台反馈问题,是因为胖东来客服人员在处理顾客反馈时,未按照公司标准和流程处理,对顾客造成了非常不好的体验和伤害,对此向顾客真诚的表达歉意。(完)
郑重声明:用户在财富号/股吧/博客等社区发表的所有信息(包括但不限于文字、视频、音频、数据及图表)仅代表个人观点,与本网站立场无关,不对您构成任何投资建议,据此操作风险自担。请勿相信代客理财、免费荐股和炒股培训等宣传内容,远离非法证券活动。请勿添加发言用户的手机号码、公众号、微博、微信及QQ等信息,谨防上当受骗!
评论该主题
帖子不见了!怎么办?作者:您目前是匿名发表 登录 | 5秒注册 作者:,欢迎留言 退出发表新主题
温馨提示: 1.根据《证券法》规定,禁止编造、传播虚假信息或者误导性信息,扰乱证券市场;2.用户在本社区发表的所有资料、言论等仅代表个人观点,与本网站立场无关,不对您构成任何投资建议。用户应基于自己的独立判断,自行决定证券投资并承担相应风险。《东方财富社区管理规定》