人寿财险阜阳市中支被罚25万,颍泉区支公司被罚20万
来源:蓝鲸新闻
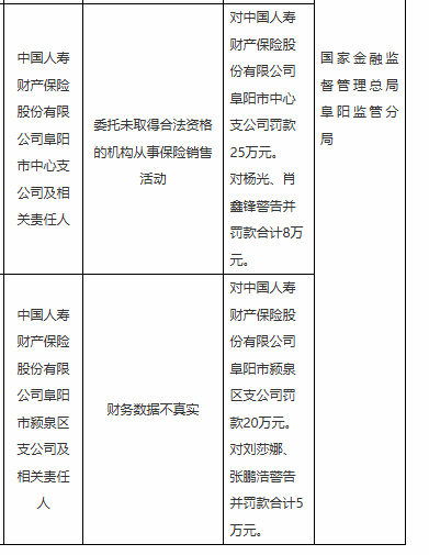
蓝鲸新闻1月5日讯,近日,国家金融监督管理总局阜阳监管分局发布了罚单,剑指中国人寿财产保险股份有限公司阜阳市中心支公司、阜阳市颍泉区支公司及相关责任人。
罚单显示,中国人寿财产保险股份有限公司阜阳市中心支公司的主要违法违规事实为:委托未取得合法资格的机构从事保险销售活动。
针对以上问题,国家金融监督管理总局阜阳监管分局对其罚款25万元;对相关责任人杨光、肖鑫锋警告并罚款合计8万元。
此外,中国人寿财产保险股份有限公司阜阳市颍泉区支公司因财务数据不真实,被罚款20万元。相关责任人刘莎娜、张鹏浩被警告并罚款合计5万元。

郑重声明:用户在财富号/股吧/博客等社区发表的所有信息(包括但不限于文字、视频、音频、数据及图表)仅代表个人观点,与本网站立场无关,不对您构成任何投资建议,据此操作风险自担。请勿相信代客理财、免费荐股和炒股培训等宣传内容,远离非法证券活动。请勿添加发言用户的手机号码、公众号、微博、微信及QQ等信息,谨防上当受骗!
评论该主题
帖子不见了!怎么办?作者:您目前是匿名发表 登录 | 5秒注册 作者:,欢迎留言 退出发表新主题
温馨提示: 1.根据《证券法》规定,禁止编造、传播虚假信息或者误导性信息,扰乱证券市场;2.用户在本社区发表的所有资料、言论等仅代表个人观点,与本网站立场无关,不对您构成任何投资建议。用户应基于自己的独立判断,自行决定证券投资并承担相应风险。《东方财富社区管理规定》