百年国货品牌双星名人集团的家族内斗再度升级。
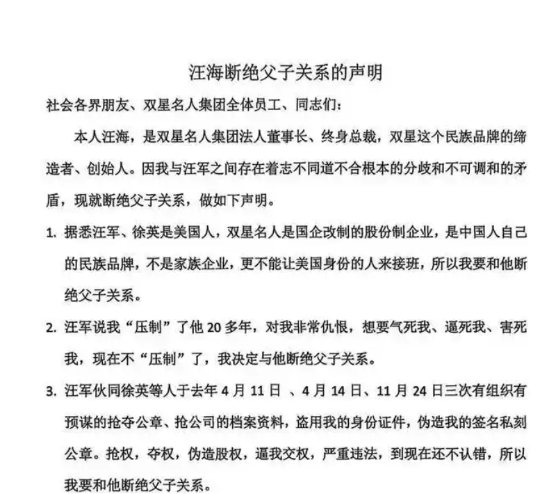
1月3日,84岁的集团创始人汪海发布亲笔签名并按有手印的公开声明,正式宣布与儿子汪军、儿媳徐英断绝父子及姻亲关系。南都·湾财社记者注意到,这封声明列举11项核心争议,涵盖接班资格、公章争夺、财产侵占等多重矛盾,将持续近一年的控制权之争推向高潮。据多家媒体报道,接近汪海的工作人员已确认声明真实性,截至发稿,双星名人集团方面尚未对此作出回应。
而这场“豪门恩怨”的背后,不仅将公司的治理危机暴露于公众视野,也让这个曾经的“鞋王”品牌面临前所未有的挑战。
一纸声明列11项指控
这份于1月3日发布的声明,通过列举11条理由,系统性地阐述了汪海做出“断绝关系”决定的背景。据声明内容,汪海将接班人的国籍问题置于首位,称“据悉汪军、徐英是美国人”,并强调双星名人作为国企改制而来的民族品牌,“更不能让美国身份的人来接班”,他将此视为必须断绝关系的首个原因。


声明详细列举了其在公司内部遭遇的“去创始人化”行为。汪海在声明中指控,汪军一方在实际控制公司后,下令禁止在宣传中提及汪海,并拆除了门头上的汪海头像标识,甚至停用了以汪海名下登记的“红蓝两颗星”商标。这些行为被汪海视为对品牌历史的背叛。
在财务与个人待遇方面,声明内容提及了更激烈的指控。汪海称,自2025年4月冲突公开化后,其本人及身边工作人员的工资、社保被停发,其名下存款亦被扣押,导致他“两个多月借钱维持生存”。声明还指控,其妻(汪军之母)200多万元的养老钱被侵占,出行车辆被收走。此外,汪海还称其车辆被安装定位设备,人身自由受限,其名下房产被秘密过户。
基于上述理由,汪海在声明末尾宣布,将成立“双星名人品牌接班委员会”,并明确主张“能人接班”和“职业经理人接班”,意图彻底打破家族血缘继承的传统模式。同时,声明强调,汪军等人无权处理或继承其个人财产,也无权代表他处理任何事务,若其人身安全受到伤害将追究汪军等人责任。
股权变更埋隐患
这场父子反目的根源,可追溯至三年前的股权结构变动。
公开信息显示,2022年6月,由儿媳徐英控股80%的青岛星迈达工贸有限公司通过增资入主双星名人集团,一举拿下56.96%的股份成为第一大股东;2024年5月,星迈达再度加码增持,持股比例升至69.48%,而创始人汪海则退居第二大股东,持股比例仅为21.88%。这一变更,使得公司的实际控制权从创始人汪海转移至其儿媳徐英手中。

控制权的旁落,为后续一系列冲突埋下伏笔。2025年4月矛盾首次公开,汪海发公开信控诉儿孙以“抢公章、限制人身自由”等手段逼宫,此事已立案,汪海同步暂停集团对外授权盖章业务。
2025年5月,集团董事会免汪海董事长职务、选举徐英接任,并否定汪海签署文件及原公章效力。汪海随即反击,称决议无效并坚持自己是合法董事长。同年8月,双方涉诉,青岛市黄岛区人民法院受理两起相关案件,核心均为控制权争夺,目前案件未公开结果。天眼查App显示,汪海和徐英双方疑似有多起互诉案件,案由包括请求变更公司登记、撤销决议等等。
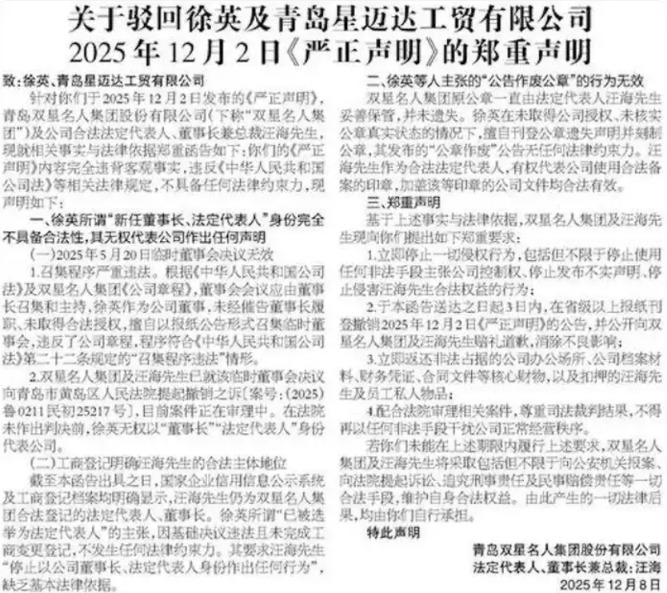
2025年12月,双方就“合法代表”“公章有效性”公开交锋。12月2日徐英发声明,以5月董事会决议为依据,指控汪海拒不变更执照、私刻印章,否定其用私章签署文件的效力;6天后汪海登报驳斥,直指5月临时董事会召集程序违法,决议无效,强调原公章由自己妥善保管,要求徐英登报道歉并退还公司档案等资料,同时透露已就该董事会决议提起撤销之诉,案件正在审理中。


百年品牌传承遇困局
在创始人与子辈激烈争斗的背后,是双星品牌自身面临的发展困境。官网资料显示,拥有近百年发展历史的双星名人集团始于1921年,是我国最早的民族制鞋工业。巅峰时期,双星名人鞋业是世界上实际生产规模最大的制鞋企业,拥有6大生产基地,双星鞋曾连续15年荣列全国同类产品销量第一,稳居中国制鞋行业的龙头地位。
然而,有市场观点认为,进入21世纪后,面对李宁、安踏等国内外品牌的激烈竞争,双星逐渐错失市场黄金期,陷入品牌老化、产品创新不足、市场份额下滑的困境,如今产品多以六七十元的均价定位下沉市场及老年鞋领域,不复当年辉煌。
双星名人集团内部也意识到了问题所在,其官方微信公众号曾在一篇推文中坦言“百年的发展,除了给品牌披上了民族制鞋工业华丽的外衣,陈旧的体制、复杂的管理以及人才的断层也制约了品牌的创新力,以及直面时代发展的适应力和应变力。”在此背景下,持续的家族内斗被外界视为对企业战略转型和品牌复兴的严重消耗。
截至发稿,对于汪海的最新声明,双星名人集团方面未有公开回应。但在1月4日,双星名人集团公众号发布推文提到“近日,双星名人集团汪军董事长、徐英总带队,率集团专业公司、工厂总经理及市场部领导,赶赴南阳、襄阳市场开展了深度走访考察。”这也侧面印证,目前该公司运营仍以汪军、徐英为主的核心管理团队负责。
这场围绕百年老店的控制权之争将如何收场?百年品牌的传承之路又将走向何方?仍充满不确定性。