日前,国务院关于建立健全城乡融合发展体制机制工作情况的报告(以下简称“报告”)提请全国人大常委会会议审议。报告在下一步工作安排中提到“放开放宽除个别超大城市外的落户限制”。
在外界看来,这意味着绝大多数中国城市的落户门槛将显著降低甚至取消。

这并非国家层面首次提及该内容。早在2019年发布的《国家发展改革委关于培育发展现代化都市圈的指导意见》中,“加快建设统一开放市场”部分就曾明确提出“放开放宽除个别超大城市外的城市落户限制”。
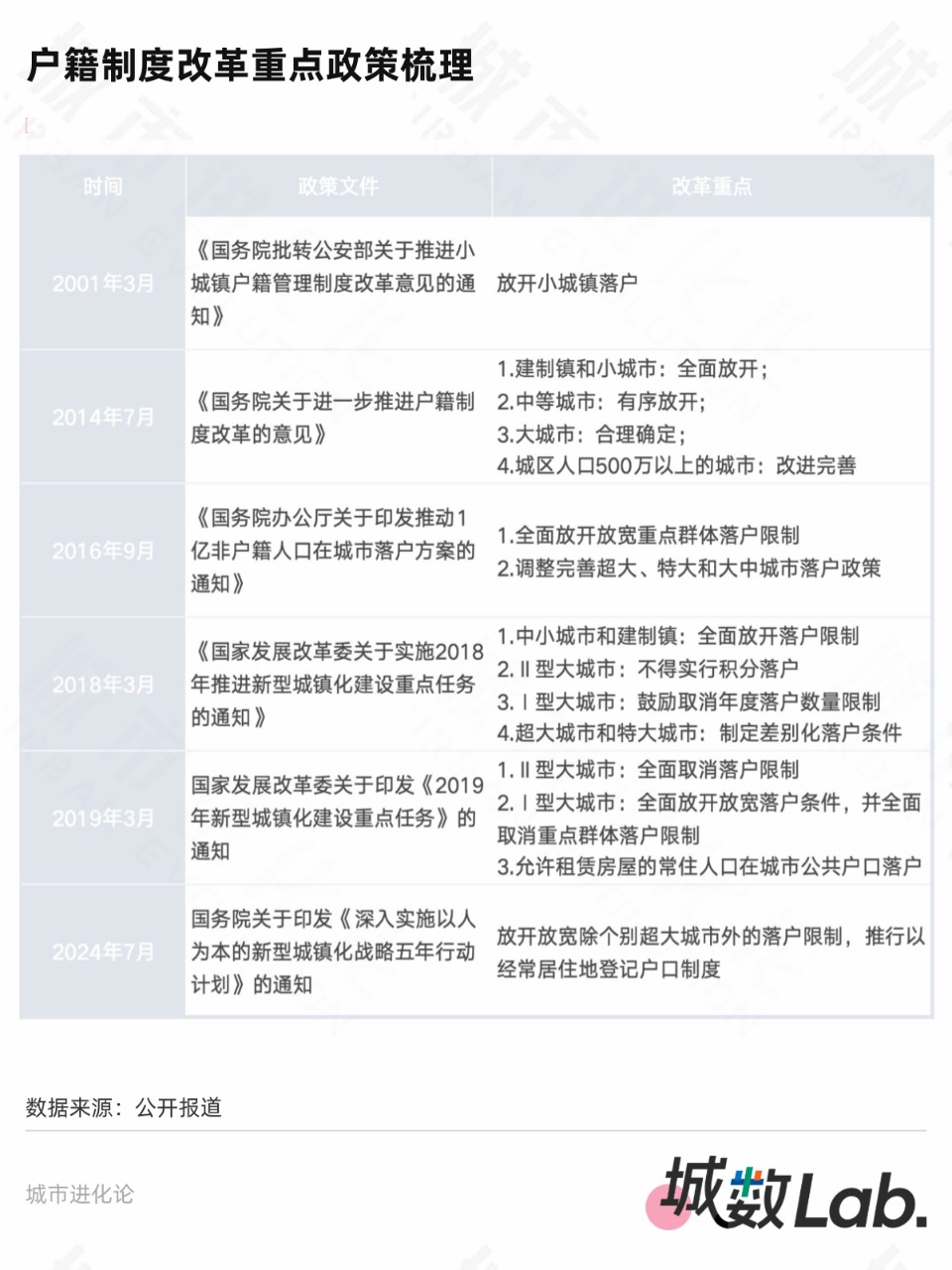
正值“十五五”谋篇布局的重要时刻,此番再度提及无疑释放出政策加力信号。梳理公开信息,我国城市落户限制在近20年间历经逐步放开的过程,门槛逐渐降低、涉及范围不断扩大。

表现在数据上,由山东大学经济学院教授张吉鹏、西南财经大学博士陈翥合作的论文《户籍制度改革与城市落户门槛的量化分析:1996—2024》给出可供参考的研究结论。
该文以城市的存量流动人口中,符合落户条件的人数占比来量化各城市历年的户籍开放度,用100%减去户籍开放度即可得到落户门槛。

结果显示,全国332个城市的落户门槛加权平均值从1999年98.8%降至2024年12.6%。除一线城市外,其他城市在此期间均经历了较大幅度的快速下降。
截至2024年6月,超过92%的城市落户门槛值已经低于20%,其中48.49%的城市实现“零门槛”;17个省份全域实现低门槛。
同时,仍有9个大城市的落户门槛值高于50%,分别为北京、上海、广州、深圳、天津、厦门、苏州、杭州、中山。

可以预见的是,在“放开放宽除个别超大城市外的落户限制”背景下,这些高门槛城市中的大多数也将进一步放宽乃至取消落户限制。
为何放开落户如此重要?据相关专家介绍,我国户籍人口城镇化率与常住人口城镇化率差距较大,约2亿进城务工人员及其随迁家属尚未完全市民化。
上述报告明确指出,下一步要健全城乡要素平等交换和双向流动机制,其中第一条就是“促进农业转移人口全面融入城市”,包括放开放宽除个别超大城市外的落户限制,健全常住地提供基本公共服务制度等。
就城市而言,“投资于人”的政策导向下,人口已然成为决定未来核心竞争力的关键所在。然而,进入人口负增长时代,当城市落户门槛不再,能不能抢到人、如何留住人,仍是极大考验。