上海业沣资管被出具警示函,涉未按规定办理基金备案手续等
来源:蓝鲸新闻
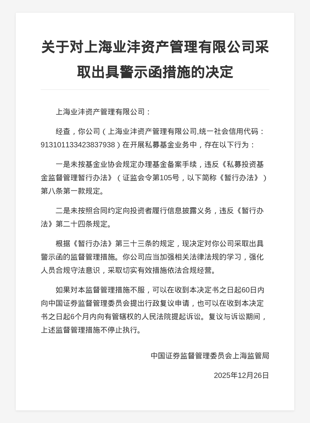
蓝鲸新闻1月2日讯,近日,中国证券监督管理委员会上海监管局发布行政监管措施决定书,剑指上海业沣资产管理有限公司。
决定书显示,上海业沣资产管理有限公司在开展私募基金业务中,存在以下行为:一是未按基金业协会规定办理基金备案手续,二是未按照合同约定向投资者履行信息披露义务。
以上行为违反了《私募投资基金监督管理暂行办法》的规定。中国证券监督管理委员会上海监管局决定对上海业沣资产管理有限公司采取出具警示函的监督管理措施。

郑重声明:用户在财富号/股吧/博客等社区发表的所有信息(包括但不限于文字、视频、音频、数据及图表)仅代表个人观点,与本网站立场无关,不对您构成任何投资建议,据此操作风险自担。请勿相信代客理财、免费荐股和炒股培训等宣传内容,远离非法证券活动。请勿添加发言用户的手机号码、公众号、微博、微信及QQ等信息,谨防上当受骗!
评论该主题
帖子不见了!怎么办?作者:您目前是匿名发表 登录 | 5秒注册 作者:,欢迎留言 退出发表新主题
温馨提示: 1.根据《证券法》规定,禁止编造、传播虚假信息或者误导性信息,扰乱证券市场;2.用户在本社区发表的所有资料、言论等仅代表个人观点,与本网站立场无关,不对您构成任何投资建议。用户应基于自己的独立判断,自行决定证券投资并承担相应风险。《东方财富社区管理规定》