12月30日,国家发展改革委、财政部印发的《关于2026年实施大规模设备更新和消费品以旧换新政策的通知》(以下简称《通知》)正式对外发布,明确了2026年“两新”(大规模设备更新、消费品以旧换新)政策的支持范围、补贴标准和工作要求。
随后,商务部、国家发展改革委等8部门办公厅发布关于印发《2026年汽车以旧换新补贴实施细则》(以下简称《细则》)的通知。

对于新的“两新”政策和汽车以旧换新补贴实施细则的发布,中国汽车流通协会副秘书长郎学红12月31日在接受《每日经济新闻》记者采访时称,政策出台得非常及时,补贴力度也高于预期,对2026年汽车市场发展非常有利。
北方工业大学汽车产业创新研究中心主任纪雪洪也表示,新的汽车补贴政策在年前出台,既保证了整个政策的连续性,也将继续拉动2026年的汽车消费。
郎学红预计,在政策推动下,2026年车市将迎来“开门红”,“2026年第一季度,车市将实现同比正增长。”
补贴与新车价挂钩专家:有助于拉动消费升级
与此前政策相比,补贴方式出现了变化,新政策在全国范围内执行统一标准,将定额补贴调整为按车价比例进行补贴,汽车补贴上限则保持不变。
具体来看,《通知》显示,汽车报废更新方面,个人消费者报废本人名下乘用车后购买新能源乘用车,可获得新购车车价12%的补贴,最高不超过2万元;购买2.0L及以下排量燃油车,可获得新购车车价10%的补贴,最高不超过1.5万元。汽车置换更新方面,个人消费者转让登记在本人名下的乘用车,购买新能源乘用车补贴车价的8%,最高不超过1.5万元;购买2.0升及以下排量燃油乘用车补贴车价的6%,最高不超过1.3万元。

如此一来,消费者在2026年购车所领取的补贴金额将与所需购买新车价格挂钩。按照上述补贴标准计算,新能源车价大于16.67万元,燃油车价格超15万元,即可分别获得2万和1.5万元的全额报废更新补贴;新能源车价超18.75万元,燃油车价大于21.67万元,可分别获得1.5万和1.3万元的全额汽车置换更新补贴。
对于2026年汽车补贴标准的调整,乘联分会秘书长崔东树分析认为,有助于拉动消费升级,进一步提高资金使用效率。“以车价定补贴,可以覆盖更多车型,惠及更多消费者。”崔东树对记者表示。
郎学红也表示,补贴方式的调整,更符合汽车市场结构发展,也更公平。“定额补贴政策,让低价位车受益更大,这也导致2025年车市低价位车型销量占比更高。”郎学红认为,2026年补贴政策调整后,补贴将集中在接近20万元的最大汽车细分市场,而不是补贴低价位或高价位的市场。
在郎学红看来,2026年以车价定补贴方式,不仅可以避免消费者跨区域抢补贴,还可以让地方政府更精准地进行资金分配,保证补贴资金能贯穿全年。
粤开证券首席经济学家罗志恒表示,总体上看,2026年的“两新”政策保持了连续性和稳定性,而且更加优化。既体现在补贴范围的扩大,更体现在补贴标准和实施机制的优化,体现了积极的财政政策在更大范围内惠及民生、提振消费,促进更高水平的供需平衡。
旧车注册登记时间明确 2026年车市将迎“开门红”?
在《通知》优化补贴标准的基础上,《细则》的印发,进一步明确了参与申领2026年汽车报废更新补贴旧车的注册登记时间,相比2025年进一步扩大支持范围。
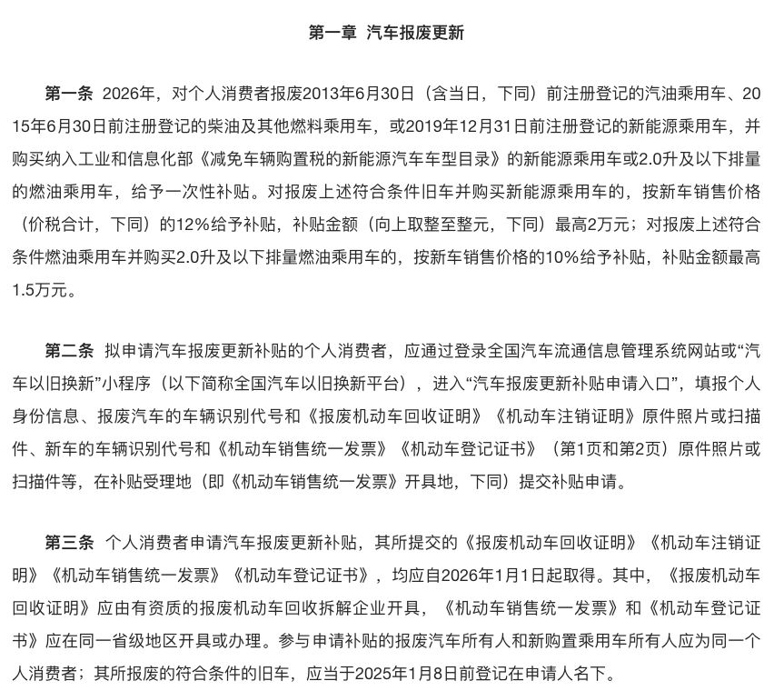
汽车报废更新方面,《细则》明确,2026年,对个人消费者报废2013年6月30日(含当日,下同)前注册登记的汽油乘用车、2015年6月30日前注册登记的柴油及其他燃料乘用车,或2019年12月31日前注册登记的新能源乘用车,并购买纳入工业和信息化部《减免车辆购置税的新能源汽车车型目录》的新能源乘用车或2.0升及以下排量的燃油乘用车,给予一次性补贴。

《细则》要求,个人消费者申请汽车报废更新补贴,其所提交的《报废机动车回收证明》《机动车注销证明》《机动车销售统一发票》《机动车登记证书》,均应自2026年1月1日起取得。其所报废的符合条件的旧车,应当于2025年1月8日前登记在申请人名下。
同时,《细则》还要求,个人消费者申请汽车置换更新补贴,其所提交的《二手车销售统一发票》和《机动车销售统一发票》所载明的开票日期,以及转让的乘用车旧车《机动车登记证书》所载明的最近一次转让登记日期和新购置乘用车《机动车登记证书》所载明的注册登记日期,均应在2026年1月1日之后。所转让的乘用车旧车,应当于2025年1月8日前登记在申请人名下。
据央视新闻消息,为优化实施“两新”政策,做好政策平稳有序衔接,满足元旦、春节等旺季消费需求,近日,国家发展改革委会同财政部,已向地方提前下达2026年第一批625亿元超长期特别国债支持消费品以旧换新资金计划。
事实上,汽车“两新”政策已成为拉动我国汽车消费增长的主要动力。商务部数据显示,2025年前11个月,消费品“以旧换新”带动相关商品销售额超2.5万亿元,其中汽车“以旧换新”成交量超1120万辆。“在强劲的‘以旧换新’补贴政策支持下,2025年我国汽车‘以旧换新’成交量有望超过1200万辆,市场规模预计突破1800亿元。”崔东树对记者表示。
中国汽车流通协会副会长王都表示,2024年政府为全行业补贴超过900亿元,直接带动了汽车销量增长超过10%;预计2025年政府在以旧换新补贴方面会有超过1800亿元的投入,带来10%的销量增长。
2026年“两新”政策和汽车以旧换新政策在年前发布,被外界解读为明年车市利好的信号。“‘两新’政策的延续信号在年内释放,使得车市年末‘翘尾’现象未出现,这也保证了2026年年初的消费需求没有被透支。”郎学红预计,2026年车市将迎来“开门红”,预计第一季度车市销量会实现正增长。
不过,纪雪洪提出,明年一季度实现“开门红”有难度。“虽然2026年汽车国补政策出台,但还要面临新能源汽车车辆购置税减半征收带来的影响。”纪雪洪解释称。