辽宁大石桥市:目前区域内无合法网约车平台,将重点查处非法平台
来源:界面新闻
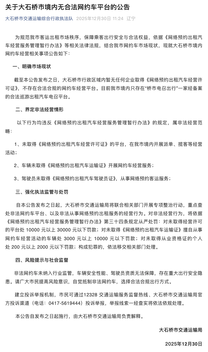
12月30日,辽宁营口大石桥市交通运输局发布《关于大石桥市境内无合法网约车平台的公告》。公告表示,截至本公告发布之日,大石桥市行政区域内暂无任何企业取得《网络预约出租汽车经营许可证》,不存在合法合规的网约车经营平台。目前该市境内只存在“桥市电召出行”一家经备案的合法巡游出租汽车电召平台。大石桥市交通运输局将联合相关部门开展专项整治行动,重点查处非法网约车平台、以及非法从事网络预约出租服务的经营行为。

郑重声明:用户在财富号/股吧/博客等社区发表的所有信息(包括但不限于文字、视频、音频、数据及图表)仅代表个人观点,与本网站立场无关,不对您构成任何投资建议,据此操作风险自担。请勿相信代客理财、免费荐股和炒股培训等宣传内容,远离非法证券活动。请勿添加发言用户的手机号码、公众号、微博、微信及QQ等信息,谨防上当受骗!
评论该主题
帖子不见了!怎么办?作者:您目前是匿名发表 登录 | 5秒注册 作者:,欢迎留言 退出发表新主题
温馨提示: 1.根据《证券法》规定,禁止编造、传播虚假信息或者误导性信息,扰乱证券市场;2.用户在本社区发表的所有资料、言论等仅代表个人观点,与本网站立场无关,不对您构成任何投资建议。用户应基于自己的独立判断,自行决定证券投资并承担相应风险。《东方财富社区管理规定》