根据上海市高级人民法院官网近期披露的信息,外资公募联博基金前副总经理朱建荣起诉老东家一案将于明年1月19日开庭审理,案由是“劳动争议”。他在今年9月因“个人原因”离职,任职仅15个月。

来源为上海市高级人民法院官网
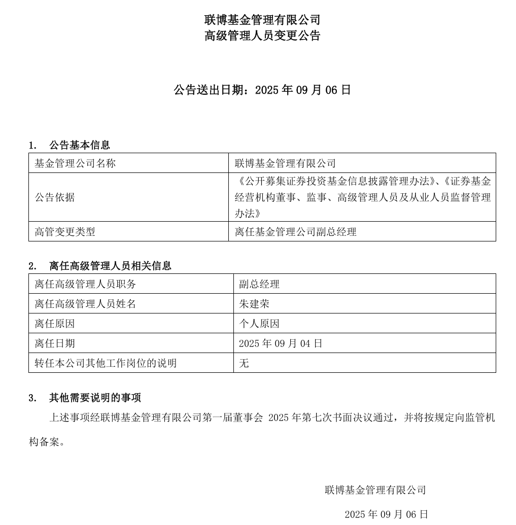
上海市高级人民法院官网信息显示,2026年1月19日14时,上海静安区人民法院将开庭审理朱建荣起诉联博基金的“劳动争议”案。而根据公告,今年9月4日,联博基金副总经理朱建荣因个人原因离任,且未转任公司其他工作岗位。也就是说,离职不过3个来月,朱建荣就将与前东家对簿公堂。

来源为联博基金官网
公开信息显示,朱建荣是基金行业的老将,拥有近二十年的基金行业从业经历:自2006年起,他先后任职于泰达荷银(现宏利基金)、国投瑞银基金、利得金融、兴证全球基金等机构,深耕渠道体系;2024年6月25日,他出任联博基金副总经理,上任不过15个月便离职。
“老东家”方面,联博基金成立于2021年9月,由美国资管巨头联博集团旗下联博香港有限公司100%控股,为外资独资公募基金公司,于2024年1月获准展业。据公开信息,联博集团为全球大型公募基金公司,管理规模超过8000亿美元。
同花顺数据显示,至今年三季度末,联博基金旗下共有3只产品,管理规模为5.55亿元,较今年二季度减少50.03%、较去年同期增长45.4%。公司在今年第二季度新成立了2只产品,规模也较一季度末大增近8.75倍;进入第四季度后,公司又有一只产品成立,最新管理规模提升至9.84亿元。
管理层方面,联博基金首任总经理钱峰在2024年1月2日获证监会批准设立后上任,于2024年9月30日因“个人原因”离职,任职仅9个月。接任者罗登攀于2024年12月23日上任,曾先后在毕马威会计师事务所、美国证券诉讼和咨询公司、国投瑞银基金、先锋领航投资管理(上海)有限公司等多家机构任职,兼具外资和内地公募背景。此外,公开信息还显示,联博集团现任亚太首席执行官Ajai Kaul兼任联博基金的董事长,他将于今年年底退休;其退休后,联博基金的董事长或也面临更换。
此前也曾出现公募高管起诉公司的案例。例如,瑞达基金原首席信息官刘冬、弘毅远方基金原总经理李湧等均曾与其前司对簿公堂。2023年,益民基金原人力资源部总经理起诉公司,争议类型为“违法解除”,成为金融业“限薪令”背景下首个高额赔偿判例。从案由看,其中部分为“劳动纠纷”,争议焦点涉及高管绩效。