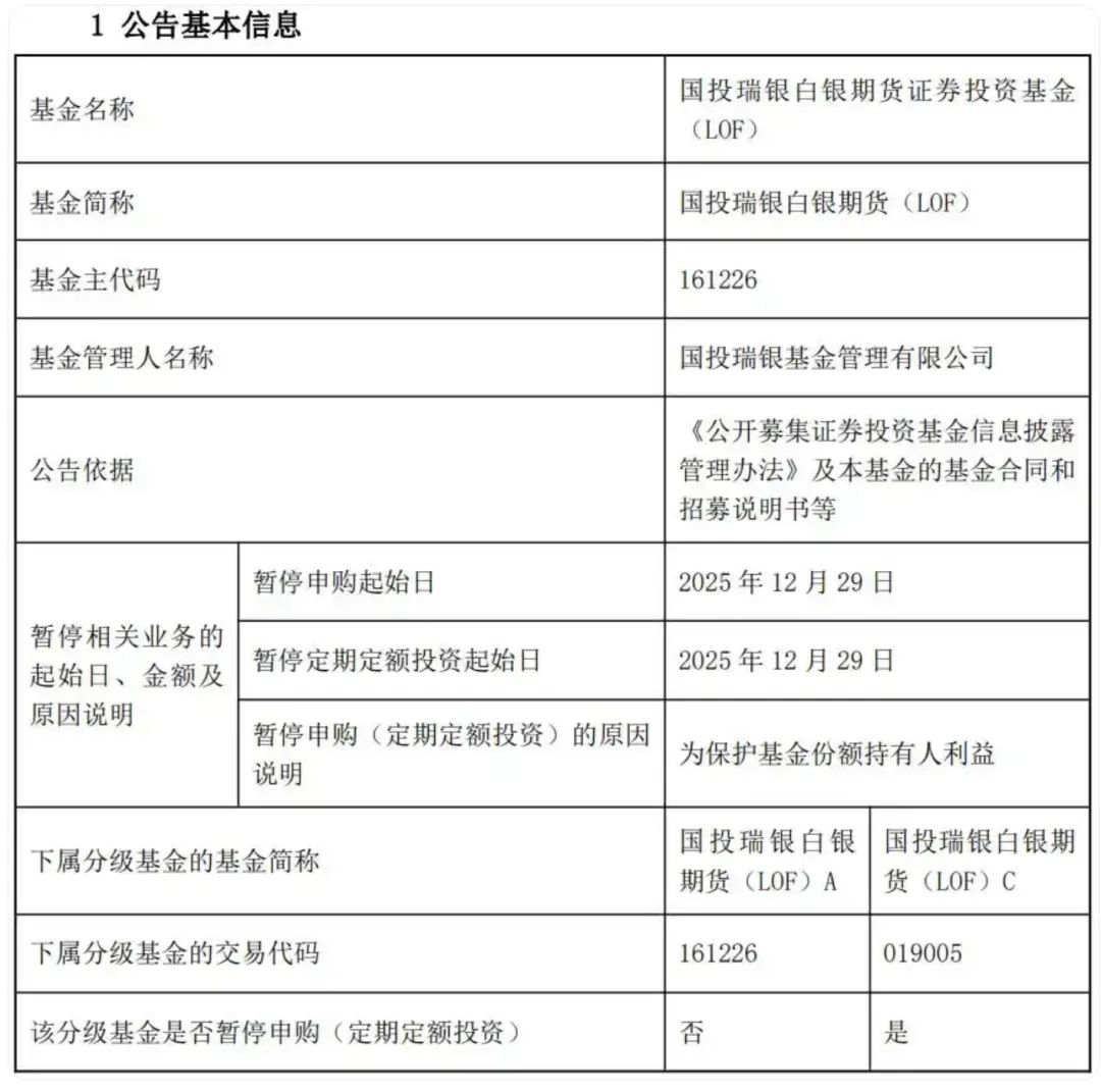
12月26日,热门基金国投瑞银白银期货证券投资基金(LOF)发布公告表示,为保护基金份额持有人利益,国投瑞银白银期货证券投资基金(LOF)C类基金份额将从2025年12月29日开始暂停申购。

国投白银LOF公告同时表示,其A类基金份额将于2025年12月29日开市起至当日10:30停牌,自2025年12月29日10:30复牌。根据公告,从12月29日起,限制该基金A类基金份额定期定额投资金额为100.00元。

近期,贵金属价格大涨。伦敦银现货价格最近已突破79美元/盎司,年内累计最大涨幅已超过170%。
在近期暴涨后,现货白银价格已升至每盎司79.19美元;与此同时,美国WTI原油期货价格收于每桶56.74美元。
这意味着,一盎司白银的价格已超过一桶美国原油——上一次出现这一情形还是在2020年4月份,当时新冠疫情爆发重创能源价格,但之后油价很快收复了跌幅;再早的纪录则要追溯到1980年。
花旗分析师估计,太阳能产业消耗了近30%来自采矿和回收的白银年产量。
资产管理公司Sprott Asset Management首席执行官John Ciampaglia表示:“即便美国在削减对太阳能的支持,其他国家也未放缓太阳能装机速度,而这正在大量吞噬白银需求。”该公司旗下基金持有实物白银。
白银供给端几乎看不到新增产量大幅入市的可能。全球“纯白银”矿床基本已经枯竭,如今更多是作为铜、金、锌等其他金属开采的副产品出现。
Ciampaglia指出,这意味着白银供应的变化往往由其他金属的需求驱动,而非白银本身。
但也有人警告,贵金属价格已站在“悬崖边缘”,回调风险正在累积。
值得一提的是,特斯拉首席执行官埃隆·马斯克对白银价格上涨表示担忧。他在社交媒体平台发帖称:“这可不好。白银在许多工业生产过程中都必不可少。”他此番言论是对一篇描述白银价格因“全球供应严重短缺而暴涨”的帖子的回应。近期,白银价格大幅上涨,过去一周飙升了逾17%。
为了防范市场风险,12月26日,上海期货交易所(下称“上期所”)连发两条通知,一方面提示市场做好风险控制;另一方面就元旦期间相关品种交易保证金比例、涨跌停板幅度等做出安排。业内人士认为,此举有助于维护市场稳健运行,引导投资者理性参与。
中信建投期货贵金属首席分析师王彦青指出,近期上期所发布风险提示并多次调整风控参数,主要原因在于贵金属与有色金属近期出现大幅上涨,市场波动加剧,市场风险显著增加。从基本面来看,短期贵金属与有色金属的影响因素并无显著变化,市场虽有“去美元化”等长线利多因素存在,但短期且快速的上涨显然过分交易了长期的利多因素,投机情绪高涨,给市场平稳运行带来潜在风险。
王彦青认为,上期所一系列风控措施的目的在于抑制过度投机,使得期货价格发现功能正常发挥,有利于平缓市场波动,维护市场正常运行秩序,是上期所监管框架有效性的体现。上期所推出一系列风控措施,旨在降低市场交易热度,引导市场理性参与,维护市场平稳有序,保障功能发挥。
每日经济新闻综合公开信息