每周,“合规周报”会盘点上一周国内外人工智能、互联网平台治理、科技竞争上值得关注的动态。
本周,我们重点的话题有:美国作家联合起诉六大AI公司,称使用盗版书籍训练大模型;北京发布典型仲裁案例,AI 替代岗位,构成违法解雇;AI情感陪伴新规拟出台,收紧了训练数据、未成年人保护等规则。
网络安全和平台治理方面,还可以关注:OpenAI 承认 AI浏览器很难防御提示词攻击;丽江古城喊话审核“避雷贴”,小红书回应:商家可提交证据材料;快手被黑灰产攻击平台网络安全敲响警钟。
美国作家联合起诉六大AI公司,称使用盗版书籍训练大模型
知名非虚构作品《坏血:一个硅谷巨头的秘密与谎言》的作者John Carreyrou,联合了另外五位作家,在本周对xAI、Anthropic、谷歌、OpenAI、Meta 以及 Perplexity 六家公司提起诉讼,指控未经许可使用受版权保护的书籍训练大模型。
今年8月,另一批作者就同样的版权侵权行为对Anthropic提起了集体诉讼。在那起案件中,法官裁定Anthropic公司使用盗版书籍的方式训练大模型是非法的,最终Anthropic与原告作家们达成了15 亿美元的和解,每个符合条件的作家可以获得约3000美元。
但本次6位作家并未寻求联合发起集体诉讼,主要原因可能是不满和解金额。他们表示,集体诉讼这种形式对被告方更有利,因为被告只需与众多原告协商达成一份和解协议即可。诉状指出:“大语言模型企业不应能如此轻易地以极低代价,就平息成千上万起高价值的侵权索赔。”
北京发布典型仲裁案例,AI 替代岗位,构成违法解雇
“北京人社”官方公众号12 月 26 日发布 2025 年度劳动人事争议仲裁典型案例,其中一例明确判定“因岗位被 AI 替代而直接解雇员工”属于违法行为。
该案件当事人刘某曾在某科技公司长期负责人工地图数据采集业务。公司于 2024 年初为提升效率,决定全面转型为 AI 主导的自动化数据采集模式,随之撤销了刘某所在的部门及岗位。
同年底,公司依据《中华人民共和国劳动合同法》中“劳动合同订立时所依据的客观情况发生重大变化”这一条款,单方面解除了与刘某的劳动合同。刘某不服,认为公司行为违法并申请仲裁。
本案争议焦点在于,用人单位因引入 AI 技术而撤销岗位,是否构成劳动合同法所规定的“劳动合同订立时所依据的客观情况发生重大变化”。
仲裁委员会最终认定,该公司试图通过解雇将技术迭代的成本与风险转嫁给劳动者,其理由不成立,构成违法解除劳动合同。
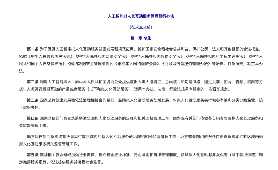
AI情感陪伴新规拟出台,收紧了训练数据、未成年人保护等规则
12月27日,国家网信办发布了一份《人工智能拟人化互动服务管理暂行办法(征求意见稿)》。这份新规专门针对AI情感陪伴,法律定义为模拟人类特征、思维模式和沟通风格,进行情感互动的产品或者服务。
在预防成瘾上,《征求意见稿》要求交互页面有并非真人互动的显著标识。如果发现用户连续在线超过了2个小时,要以弹窗等方式动态提醒暂停使用,而且交互界面得有清晰的退出选项。
《征求意见稿》还对聊天内容进一步提出要求,系统必须能够检测情绪困扰或依赖行为,发现用户明确提出自杀、自残等极端情况时,需要由人工接管对话,并及时联系监护人和联系人。这也意味着未成年人和老年人用户在账号注册时,就要填好这些联系信息。
最让行业关注的是《征求意见稿》对训练数据的严格要求。第十五条规定,除非取得用户单独同意,不能将用户交互数据和敏感个人信息,用于大模型训练优化。
需要整体注意是,《征求意见稿》多次强调生命周期责任,服务提供商不仅要在设计阶段考虑安全问题,还要在运行、更新和关闭过程中留意,包括持续的安全监控、持续的风险评估、及时纠正系统偏差以及妥善记录。

OpenAI 承认 AI浏览器很难防御提示词攻击
OpenAI在22日发布的一篇博客文章中,详细介绍了公司如何加强Atlas(一款AI浏览器)的防御能力,以应对持续不断的攻击。
OpenAI表示,自己采取的防御策略是建立一队基于大模型的自动化攻击者,相当于构建另外一队AI来查找极端情况。比如在一段演示视频中,自动化攻击者将一封恶意邮件发送到用户的收件箱。当 AI 浏览器扫描这邮件时,就按照邮件中的隐藏指令,帮用户给公司发送了一封辞职邮件。
据OpenAI称,安全能力更新后,AI浏览器能够成功检测到此次恶意注入尝试,并将其标记给用户。但公司也坦言:“与网络诈骗和社会工程攻击一样,即时注入攻击不太可能被彻底解决。” Atlas的代理模式会“扩大安全威胁面”。
丽江古城喊话审核“避雷贴”,小红书回应:商家可提交证据材料
丽江市古城区文化和旅游局 12 月 23 日公开发布《关于请小红书平台强化丽江市婚拍领域信息审核监管和监测的函》,提到小红书在履行平台信息监测及管理方面的主体责任和审核义务不到位,导致大量消费者为达到其超合理诉求,在企业无过错责任情况下利用平台发布不实避雷帖、曝光帖等内容,威胁企业退钱退款的情况。企业针对此类不实内容申诉难,造成大量企业商誉受到诋毁,退单退订大面积发生。
12 月 24 日,小红书客服回应媒体称,小红书一直以来鼓励真诚、真实的经验分享,持续治理虚构个人经历、夸大不实等违规内容。目前,平台设有多个受理举报及侵权的公开渠道,商家可以对存在争议的笔记内容进行举报并提交证据材料,后续会有平台工作人员进行审核。若确认内容存在违规行为,平台会尽快处理。
另有接近小红书的第三方人士向媒体表示,根据目前所获线索,暂未发现消费者发布的相关内容中存在虚构个人经历等违规情况,有更多线索后会持续进行研判及回查。
快手被黑灰产攻击平台网络安全敲响警钟
多位用户12月22日晚上反映,快手直播间突然涌入大量涉黄涉暴视频。直至凌晨,平台紧急下线直播功能,直播页面一度被整体清空。
快手官方已将此事件定性为黑灰产攻击,并向公安机关报警。但该事件引发市场对平台安全能力的担忧,快手次日股价下跌超过3%,同时也暴露了互联网平台在应对新型自动化攻击时面临的普遍性安全挑战。