广发银行南充分行被罚380万,涉违反账户管理规定
来源:财联社
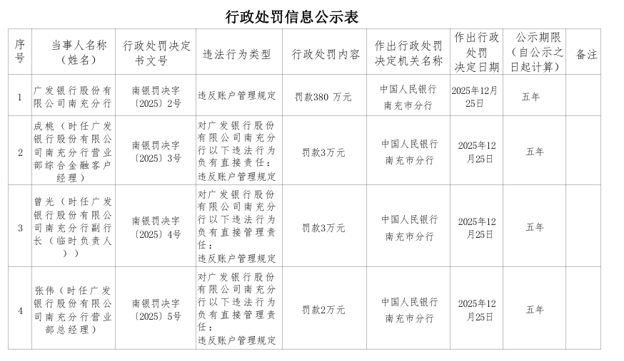
财联社12月26日讯中国人民银行南充市分行发布行政处罚决定信息公示表(南银罚决字〔2025〕2号-5号),剑指广发银行股份有限公司南充分行及相关责任人。
罚单显示,广发银行南充分行的违法行为类型为:违反账户管理规定。
针对上述行为,中国人民银行南充市分行决定对广发银行南充分行罚款380万元;对成桃(时任广发银行股份有限公司南充分行营业部综合金融客户经理)、曾光(时任广发银行股份有限公司南充分行副行长(临时负责人))各处罚款3万元;对张伟(时任广发银行股份有限公司南充分行营业部总经理)罚款2万元。
作出行政处罚决定日期为2025年12月25日。

郑重声明:用户在财富号/股吧/博客等社区发表的所有信息(包括但不限于文字、视频、音频、数据及图表)仅代表个人观点,与本网站立场无关,不对您构成任何投资建议,据此操作风险自担。请勿相信代客理财、免费荐股和炒股培训等宣传内容,远离非法证券活动。请勿添加发言用户的手机号码、公众号、微博、微信及QQ等信息,谨防上当受骗!
评论该主题
帖子不见了!怎么办?作者:您目前是匿名发表 登录 | 5秒注册 作者:,欢迎留言 退出发表新主题
温馨提示: 1.根据《证券法》规定,禁止编造、传播虚假信息或者误导性信息,扰乱证券市场;2.用户在本社区发表的所有资料、言论等仅代表个人观点,与本网站立场无关,不对您构成任何投资建议。用户应基于自己的独立判断,自行决定证券投资并承担相应风险。《东方财富社区管理规定》