最低至10元!多只高溢价LOF限购升级
来源:中国证券报·中证金牛座
12月25日,昨日涨停的多只LOF产品集体大幅回调,国泰商品LOF、黄金主题LOF、国投瑞盈LOF、国投白银LOF、中信保诚商品LOF全部跌停,嘉实黄金LOF、黄金LOF均跌超9%。同时,上述LOF的溢价率同步收敛,国投白银LOF依然还有45%的溢价率。
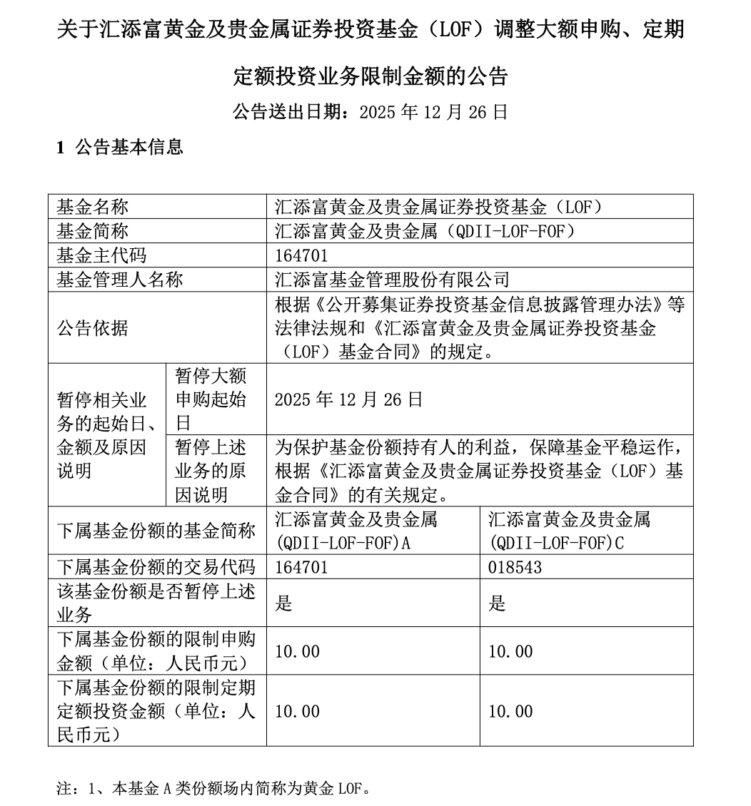
盘后,多家LOF基金管理人发布公告,对旗下LOF产品限购升级。根据公告,自12月26日起,黄金LOF的A份额、C份额限制申购金额由此前的5000元大幅降至10元;国泰商品LOF的A份额、D份额限制申购金额由此前的5000元降至1000元。截至12月25日,黄金LOF、国泰商品LOF的溢价率分别为7.63%、15.42%。

图片来源:基金公告
郑重声明:用户在财富号/股吧/博客等社区发表的所有信息(包括但不限于文字、视频、音频、数据及图表)仅代表个人观点,与本网站立场无关,不对您构成任何投资建议,据此操作风险自担。请勿相信代客理财、免费荐股和炒股培训等宣传内容,远离非法证券活动。请勿添加发言用户的手机号码、公众号、微博、微信及QQ等信息,谨防上当受骗!
评论该主题
帖子不见了!怎么办?作者:您目前是匿名发表 登录 | 5秒注册 作者:,欢迎留言 退出发表新主题
温馨提示: 1.根据《证券法》规定,禁止编造、传播虚假信息或者误导性信息,扰乱证券市场;2.用户在本社区发表的所有资料、言论等仅代表个人观点,与本网站立场无关,不对您构成任何投资建议。用户应基于自己的独立判断,自行决定证券投资并承担相应风险。《东方财富社区管理规定》