最新公告!白银基金 限购100元!
来源:券商中国
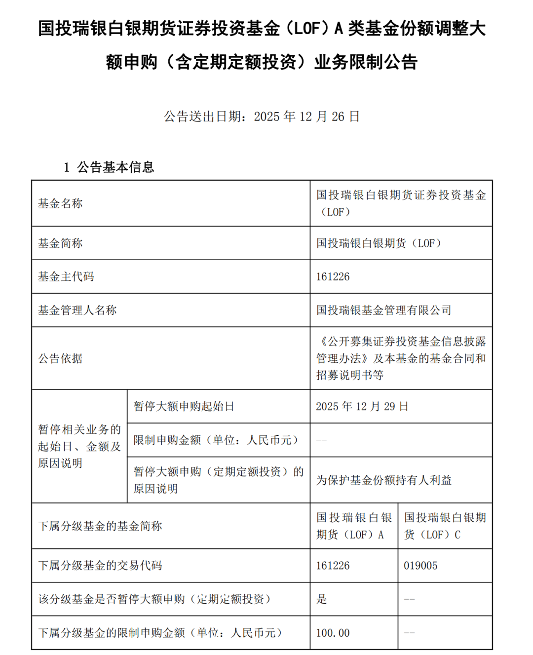
12月25日晚,国投瑞银白银LOF发布公告,自12月29日起,该基金A类份额单日申购、定投金额限额为100元。在此之前,A类份额单日申购、定投金额限定为500元。

该基金同时公告,截至2025年12月25日,该基金二级市场的收盘价为2.804元,明显高于基金份额净值,投资者如果盲目投资于高溢价率的基金份额,可能面临较大损失。为保护投资者利益,本基金将于2025年12月26日开市起至当日10:30停牌,自2025年12月26日10:30复牌。
近期,国投白银LOF二级市场价格大幅上涨,遭遇资金爆炒,连续多日涨停,场内交易价格大幅偏离基金份额净值,溢价幅度一度接近70%。

白银LOF近期K线图
各类财经社交平台热议,国投白银LOF场内套利攻略四处散开,吸引较多投资者参与套利。或是大量套利资金来袭,国投白银LOF今早复牌跌停,溢价幅度收窄至45%。
郑重声明:用户在财富号/股吧/博客等社区发表的所有信息(包括但不限于文字、视频、音频、数据及图表)仅代表个人观点,与本网站立场无关,不对您构成任何投资建议,据此操作风险自担。请勿相信代客理财、免费荐股和炒股培训等宣传内容,远离非法证券活动。请勿添加发言用户的手机号码、公众号、微博、微信及QQ等信息,谨防上当受骗!
评论该主题
帖子不见了!怎么办?作者:您目前是匿名发表 登录 | 5秒注册 作者:,欢迎留言 退出发表新主题
温馨提示: 1.根据《证券法》规定,禁止编造、传播虚假信息或者误导性信息,扰乱证券市场;2.用户在本社区发表的所有资料、言论等仅代表个人观点,与本网站立场无关,不对您构成任何投资建议。用户应基于自己的独立判断,自行决定证券投资并承担相应风险。《东方财富社区管理规定》