交易代码仅一位之差,两只LOF基金走势意外联动。
12月23日上午10时30分,因近期持续高溢价被临时停牌一小时的国投白银LOF(161226.SZ)复牌。经历短暂震荡后,价格再度直线拉升,尾盘重封涨停板。
同日,代码仅末位不同的国投瑞盈LOF(161225.SZ) 也收于涨停,全天成交额为64.44万元。此前一天,国投瑞盈LOF盘中出现多次涨停,全天成交额仅27万元。
如此微小的资金量便能撬动价格大幅上涨,这迅速引发了市场猜测:这究竟是投资者因输错代码而导致的“乌龙指”交易失误,还是部分资金意图搭乘国投白银LOF暴涨的“顺风车”,利用代码相邻性和市场关注度进行的短线投机?
国投瑞盈LOF周三开盘将停牌一小时
12月22日至23日,国投瑞盈LOF连续出现强势上涨。尤为引人注目的是其极低的成交额——12月22日仅27万元,12月23日也不过64.44万元。
极小的资金量便能推动价格大幅上涨,这一异常现象迅速引起市场关注。
对此,市场分析的核心线索在于代码:国投瑞盈LOF的交易代码为“161225”,而近期被资金集中炒作的国投白银LOF代码则为“161226”,两者仅末尾数字不同。市场质疑这背后可能存在投资者误输代码的“乌龙指”交易,即投资者或因输错代码而误购。
但值得强调的是,与主要投资白银期货的国投白银LOF截然不同,国投瑞盈LOF是一只灵活配置混合型基金,其投资范围主要为股票与债券等资产,两者的投资标的与风险收益特征有着本质区别。
“国投瑞盈LOF因代码相似被‘误伤’涨停的事件,并非单纯的交易趣闻,它揭示了LOF基金这一小众交易品种固有的流动性风险。”业内人士称,在成交极度不活跃的情况下,少量资金的误操作或刻意引导,便可导致价格大幅波动,使二级市场价格严重偏离基金内在价值。投资者应理性看待市场异动,警惕因流动性不足导致的价格失真现象。
12月23日晚间,国投瑞盈LOF公告称,12月22日,该基金份额单位净值为2.5000元,截至12月23日,该基金二级市场的收盘价为3.013元,明显高于基金份额净值。
为保护投资者利益,国投瑞盈LOF将于12月24日开市起至当日10时30分停牌,自2025年12月24日10时30分复牌。若该基金2025年12月24日二级市场交易价格溢价幅度未有效回落,将通过向深圳证券交易所申请盘中临时停牌、延长停牌时间的方式,向市场警示风险。

国投白银LOF C份额申购上限再收紧
12月23日,贵金属市场延续史诗级行情,黄金、白银价格全线暴涨,现货白银价格一度冲上70.155美元/盎司的历史性高位。
在此背景下,截至12月23日收盘,全市场唯一一只主要投资于白银期货的公募基金——国投白银LOF,年内二级市场价格涨幅已超过222%。然而,与其相对应的场外份额(国投瑞银白银期货基金)年内收益为104.47%,场内价格较基金净值出现了超过100个百分点的大幅溢价鸿沟。
面对严重脱离基本面的高溢价,国投瑞银基金已展开了密集的风险警示与干预。12月以来国投白银LOF已累计发布12份溢价风险提示公告,并多次实施盘中临时停牌,试图为市场降温。
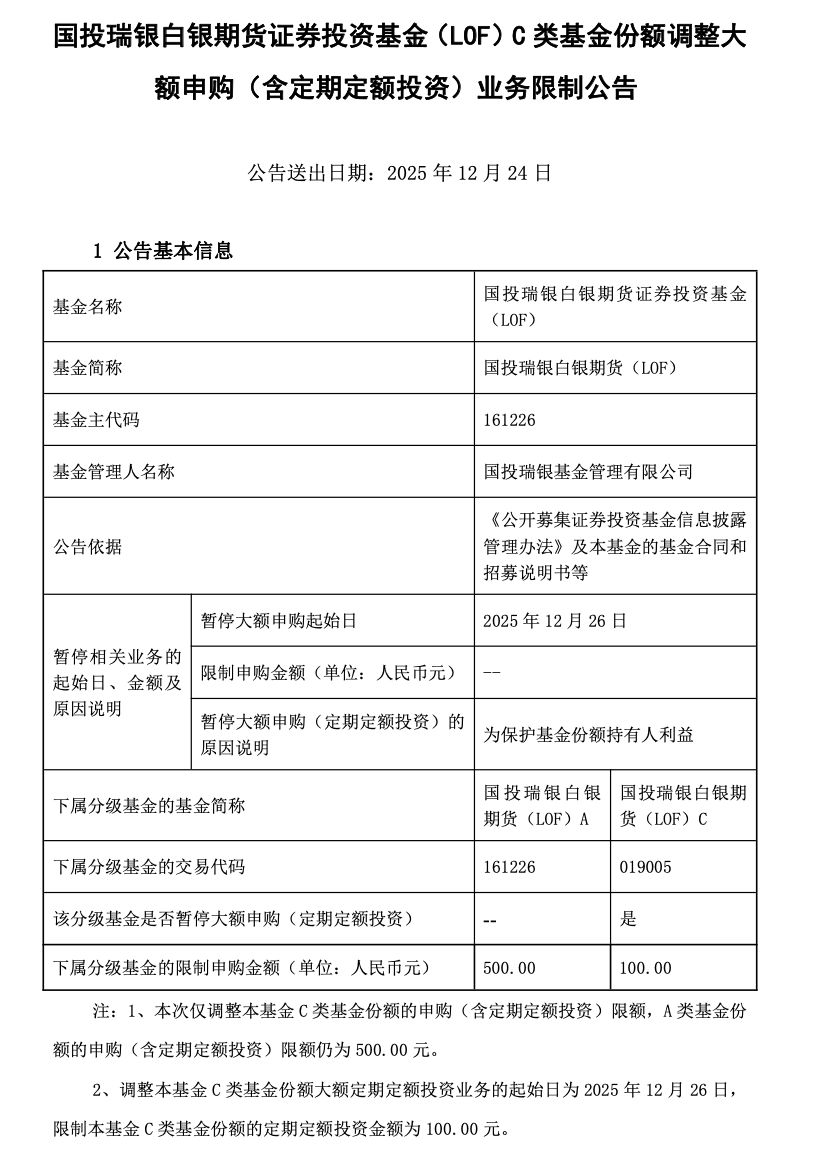
此外,为从机制上平抑溢价,基金申购限额在一周内被连续调整。自12月22日起,国投白银LOF的A类份额申购上限从100元提高至500元,C类份额从1000元降至500元。而根据12月23日晚间的最新公告,自12月26日起,国投白银LOF的C类份额上限将进一步收紧至100元,A类份额维持500元不变。

国投瑞银基金此前对限额调整给出了明确解释:提高A类份额申购上限,意在增加场内份额的有效供给,缓解二级市场供需失衡,引导价格回归理性区间。而降低C类份额申购限额,则是为了减缓规模短期波动。
“我们希望通过这一举措,能够缓解二级市场的供需失衡压力,为过热的交易情绪提供必要的‘冷却’机制。”国投瑞银基金称,增加的供给有助于引导市场价格回归理性区间,这既是对基金资产负责,也是对场内投资者的一种提醒,投资者应当高度警惕过高溢价可能引发的价格剧烈波动风险。
国投瑞银基金进一步表示,由于该基金主要投资于白银期货合约,大量资金的频繁进出会显著扩大基金的“跟踪误差”。资金规模的剧烈波动会迫使投资组合频繁调整仓位,不仅增加了交易成本,更直接影响基金对标的指数的跟踪效果,进而影响基金份额持有人的利益。
业内人士指出,实际操作中,LOF的套利机制面临多重限制。严格的申购限额制约了套利规模,T+2的转托管流程则带来时间差风险——期间白银价格波动可能吞噬套利空间。高溢价率不具备可持续性。盲目追高的投资者可能面临“双杀”风险:既要承受白银价格回调的损失,也要承担溢价回落带来的价格下跌。
