国内首份汇集注册分析师观点的复盘日报。
AI摘要:多家券商看好跨年及春躁行情,建议配置红利 + 科技互联网底仓,关注顺周期、新质生产力、消费电子等方向;AI 手机落地提速,带动消费电子低位布局机会;首届 “冰超” 启幕,冰雪经济升温,产业链迎发展机遇。
昨日三大指数集体上涨,沪指涨0.65%,收复3900点整数关口,深证成指涨1.25%,创业板指涨1.31%。沪深两市成交额接近1.9万亿。行业板块多数收涨,消费电子、电子化学品、贵金属、有色金属、采掘行业、旅游酒店、通信设备、半导体板块涨幅居前,电源设备、保险板块跌幅居前。

1、跨年行情配置什么
中金公司:跨年行情配置什么
投资者仍可延续“哑铃型”组合(红利+科技互联网)作为配置底仓,并结合拥挤度动态调整组合权重(下图),可以起到较好的对冲和平衡效果。在此基础上,外需拉动的顺周期(铜铝等有色、化工、工程机械、甚至地产链)和创新药倒可以作为组合弹性选择,尤其是是在一季度。

华泰证券:布局春躁行情
12月有望迎来基本面预期及宏观流动性改善、政策及产业主题催化以及筹码压力消化的先后落地,春季躁动或提前启动。建议布局“春躁”中的高胜率方向,关注航空装备以及AI链相关的储能和电网及电源设备,以及化工、能源金属。

中国银河:年末配置机会有哪些
年末风格轮动中关注防御性板块配置机会,同时聚焦明年景气方向的布局。(1)主线一:全球百年未遇之大变局加速演进,国内经济底层逻辑转向新质生产力,人工智能、具身智能、新能源、可控核聚变、量子科技、航空航天等“十五五”重点领域值得关注。(2)主线二:反内卷政策温和推进,供需结构优化叠加价格回升预期带动下,制造业、资源板块盈利修复路径清晰。

2、AI手机引爆消费电子板块
消息面上,豆包手机助手已搭载在中兴的样机上。12月1日,字节跳动豆包团队发布豆包手机助手技术预览版。据介绍,豆包手机助手是在豆包APP的基础上,和手机厂商在操作系统层面合作的AI助手软件。基于豆包大模型的能力和手机厂商的授权,豆包手机助手能够为用户带来更方便的交互和更丰富的体验。
中国银河:关注消费电子低位布局机会
消费电子板块受存储成本上涨预期近期亦回调,但本周的一些消费电子终端大厂在业绩交流会中表示基于长期合作关系、成本端可控。我们认为消费电子板块经调整后已有性价比。数据显示iphone17销量同比大幅增长,建议关注果链相关标的低位布局机会。持续关注AI眼镜等新型消费电子品类投资机会。

国泰海通:大厂加速推进AI手机
苹果 AI 加速追赶,落地效果有望超预期, 带动手机换机以及 AR 眼镜等端侧产品渗透。豆包持续探索 AI 大模型对手机的赋能。未来豆包大模型有望深度集成到手机中,本质上是豆包尝试在操作系统底层的渗透。 我们预计, 豆包手机不仅仅是对话, 例如其文生图、图生图能力可以直接在手机系统相册编辑时方便调用,同时具备读取屏幕内容、记忆用户习惯、 调用其他应用接口的能力,推动 Agent 形态的形成。
财信证券:短期调整孕育新机
2025 年 8 月, 全球半导体销售额为 648.80 亿美元,同比+21.70%,环比+4.40%;中国半导体销售额为 176.30 亿美元,同比+12.40%,环比+3.30%。维持消费电子行业“领先大市”评级,建议重点关注折叠屏、OLED 以及 AI 眼镜等赛道。

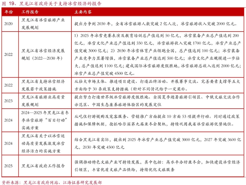
3、“冰超”来了
作为中国冰雪运动的重要省份,黑龙江省每年都会举办大量冰雪运动赛事,首届“冰超”择优选取了100项赛事将于2025年12月至2026年3月举行。
国泰海通:冰雪经济升温
冰雪经济升温,2025-2026雪季全国滑雪场陆续开板,吉林松花湖度假区预售额超1亿元,可可托海国际滑雪度假区截至11月27日客流量达10.1万人次,带动周边酒店预订量环比增长50%-70%。
江海证券:冰雪经济迎来快速增长期
随着冬奥会和亚冬会在我国陆续举办,带动了我国冰雪旅游政策、场地建设、人才体系、产品运营等冰雪产业链的全面完善,推动了冰雪产业的快速发展。冰雪经济未来或将成为我国内需消费的重要增长点,产业链上中下游将迎来发展机遇。
