• 最近访问:
发表于 2025-12-02 02:31:10 股吧网页版
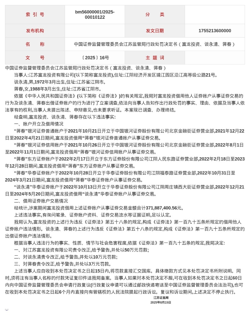
江苏富龙投资被罚50万,涉借用他人证券账户从事交易
来源:蓝鲸新闻

  蓝鲸新闻12月1日讯,近日,江苏证监局发布了行政处罚决定书,剑指江苏富龙投资有限公司、谈永清、蒋春。

  决定书显示,富龙投资、谈永清、蒋春存在以下违法事实:富龙投资借用他人证券账户从事证券交易,谈永清、蒋春出借证券账户。涉案期间富龙投资借用上述证券账户从事证券交易金额合计371,887,400.56元。上述行为违反了《证券法》的相关规定。

  针对以上问题,江苏证监局决定:对富龙投资责令改正,给予警告,并处以50万元罚款;对谈永清责令改正,给予警告,并处以10万元罚款;对蒋春责令改正,给予警告,并处以3万元罚款。

郑重声明:用户在财富号/股吧/博客等社区发表的所有信息(包括但不限于文字、视频、音频、数据及图表)仅代表个人观点,与本网站立场无关,不对您构成任何投资建议,据此操作风险自担。请勿相信代客理财、免费荐股和炒股培训等宣传内容,远离非法证券活动。请勿添加发言用户的手机号码、公众号、微博、微信及QQ等信息,谨防上当受骗!
作者:您目前是匿名发表   登录 | 5秒注册 作者:,欢迎留言 退出发表新主题
温馨提示: 1.根据《证券法》规定,禁止编造、传播虚假信息或者误导性信息,扰乱证券市场;2.用户在本社区发表的所有资料、言论等仅代表个人观点,与本网站立场无关,不对您构成任何投资建议。用户应基于自己的独立判断,自行决定证券投资并承担相应风险。《东方财富社区管理规定》

扫一扫下载APP

扫一扫下载APP
信息网络传播视听节目许可证:0908328号 经营证券期货业务许可证编号:913101046312860336 违法和不良信息举报:021-34289898 举报邮箱:jubao@eastmoney.com
沪ICP证:沪B2-20070217 网站备案号:沪ICP备05006054号-11 沪公网安备 31010402000120号 版权所有:东方财富网 意见与建议:021-54509966/952500