• 最近访问:
发表于 2025-12-02 02:29:49 股吧网页版
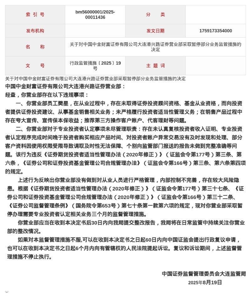
中金财富大连港兴路证券营业部被暂停相关业务3个月,涉从业人员管理不善等
来源:蓝鲸新闻

  蓝鲸新闻12月1日讯,近日,中国证券监督管理委员会大连监管局发布行政监管措施决定书,剑指中国中金财富证券有限公司大连港兴路证券营业部。

  决定书显示,该营业部存在以下违规事项:

  员工樊星在从业过程中,存在未取得证券投资顾问资格、基金从业资格,而向投资者提供证券投资建议、从事基金销售相关业务;未严格履行投资者适当性管理义务;在销售产品过程中存在夸大宣传、宣传保本保收益;推荐第三方操作客户账户、代客理财等问题。

  营业部对于专业投资者认定事项未尽管理职责:存在未认真复核投资者收入证明、专业投资者认定程序完成时间晚于投资者购买相应产品时间、对投资者账户异常交易没有及时发现和处理、部分客户资料因使用权限受限导致调取及时性无法保障、个别向监管部门报送的报告未做到完整准确等问题。

  上述行为反映出营业部没有做到对从业人员进行严格管理,内部控制不完善,存在较大风险隐患。违反了《证券期货投资者适当性管理办法(2020年修正)》《证券公司和证券投资基金管理公司合规管理办法(2020年修正)》《证券公司监督管理条例》的相关规定。

  因此,中国证券监督管理委员会大连监管局决定对该营业部暂停办理需要专业投资者认定相关业务三个月,并要求其在规定时间内提交整改报告。

郑重声明:用户在财富号/股吧/博客等社区发表的所有信息(包括但不限于文字、视频、音频、数据及图表)仅代表个人观点,与本网站立场无关,不对您构成任何投资建议,据此操作风险自担。请勿相信代客理财、免费荐股和炒股培训等宣传内容,远离非法证券活动。请勿添加发言用户的手机号码、公众号、微博、微信及QQ等信息,谨防上当受骗!
作者:您目前是匿名发表   登录 | 5秒注册 作者:,欢迎留言 退出发表新主题
温馨提示: 1.根据《证券法》规定,禁止编造、传播虚假信息或者误导性信息,扰乱证券市场;2.用户在本社区发表的所有资料、言论等仅代表个人观点,与本网站立场无关,不对您构成任何投资建议。用户应基于自己的独立判断,自行决定证券投资并承担相应风险。《东方财富社区管理规定》

扫一扫下载APP

扫一扫下载APP
信息网络传播视听节目许可证:0908328号 经营证券期货业务许可证编号:913101046312860336 违法和不良信息举报:021-34289898 举报邮箱:jubao@eastmoney.com
沪ICP证:沪B2-20070217 网站备案号:沪ICP备05006054号-11 沪公网安备 31010402000120号 版权所有:东方财富网 意见与建议:021-54509966/952500