卫星互联网领涨!卫星ETF(159206)冲击三连涨,早盘成交额超1.9亿元
来源:每日经济新闻
12月1日,受重磅消息催化,卫星ETF(159206)早盘高开冲击三连涨。截至午间收盘,卫星ETF(159206)涨2.84%,成分股广和通20CM涨停,中兴通讯10CM涨停,航宇微涨超16%,国科微、乾照光电、亚光科技、航天宏图等个股跟涨。


据新华社11月29日消息,国家航天局已于近期设立商业航天司,相关业务正在逐步开展,标志着我国商业航天产业迎来专职监管机构,未来将持续推动我国商业航天高质量发展,产业链有望全线受益。


资料来源:兴业证券,《商业航天司设立,产业发展迎新机》,2025年11月30日
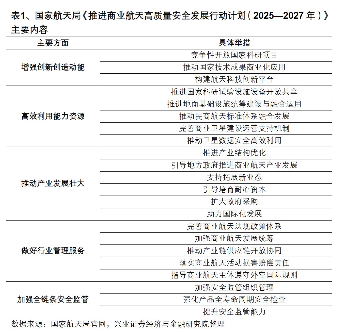
此外,国家航天局近日公布推进商业航天高质量安全发展行动计划(2025-2027年),提出将商业航天纳入国家航天发展总体布局,加快形成航天新质生产力,实现航天发展效能整体提升,有力支撑航天强国建设。
兴业证券指出,商业航天司的设立彰显了国家对商业航天的高度重视,将更好地统筹商业航天产业发展,有助于集中力量推进卫星互联网等基础设施建设,提高相关行政审批效率,提高遥感、导航、通信等领域的商业化应用进程。
卫星ETF(159206)聚焦商业航天+卫星通信,成分股卫星制造占比高,卫星制造是我国当前卫星互联网发展的核心环节,有望在“航天强国”背景下率先爆发。卫星ETF(159206)也是全市场首只卫星ETF,其联接基金A类024194,C类024195。
郑重声明:用户在财富号/股吧/博客等社区发表的所有信息(包括但不限于文字、视频、音频、数据及图表)仅代表个人观点,与本网站立场无关,不对您构成任何投资建议,据此操作风险自担。请勿相信代客理财、免费荐股和炒股培训等宣传内容,远离非法证券活动。请勿添加发言用户的手机号码、公众号、微博、微信及QQ等信息,谨防上当受骗!
评论该主题
帖子不见了!怎么办?作者:您目前是匿名发表 登录 | 5秒注册 作者:,欢迎留言 退出发表新主题
温馨提示: 1.根据《证券法》规定,禁止编造、传播虚假信息或者误导性信息,扰乱证券市场;2.用户在本社区发表的所有资料、言论等仅代表个人观点,与本网站立场无关,不对您构成任何投资建议。用户应基于自己的独立判断,自行决定证券投资并承担相应风险。《东方财富社区管理规定》