• 最近访问:
发表于 2025-11-23 14:26:19 股吧网页版
2026年A股年度策略:科技成长的弹性与消费价值的回归
来源:中原证券

  核心观点

  外部环境:美联储政策从降通胀到寻求平衡。如何理解美国激进加息美国股市却经历了显著上涨?一是利率传导机制不畅。二是市场预期与资金流向。三是科技革命与盈利韧性。2026年美国货币与财政政策的关键,仍在于在管控通胀与债务可持续性之间的平衡。如何在支持经济增长的同时防范债务风险与金融波动,将成为美国宏观政策面临的中长期挑战。

  内部环境:政策“以我为主”聚焦内生动力。在投资领域,增速呈现放缓态势,其背后受到传统行业动能减弱、房地产调整以及市场主体预期偏谨慎等多重因素影响。消费端则存在内生动力有待加强的情况,尽管消费对经济增长的基础性作用凸显,但居民消费信心和预期仍需进一步提振。部分下游消费行业也面临产能过剩问题,需要通过供给侧结构性改革来优化供需平衡。对外贸易方面,全球贸易保护主义抬头、主要经济体增长放缓以及其财政刺激空间收窄,给中国出口带来了外部压力。价格层面,7月份以来针对部分领域实施的治理“内卷式”竞争的政策,有助于促进价格秩序改善和PPI同比负增速的收窄。为应对当前挑战,中央各部委密集出台了一系列应对政策。展望2026年,为有效激发投资动力,财政政策有望在“适度加力”的基础上进一步“提质增效”,预计将通过适度扩大赤字率、优化国债与地方债发行结构等方式,重点支持国家重大科技项目与关键短板领域,增强政府投资对民间资本的带动作用。货币政策方面,2026年预计将保持稳健偏松的基调。总体而言,2026年政策将继续以财政发力为主要抓手,着力带动需求回升,重点观察增量政府债的发行节奏与重大科技项目的落地效能。

  市场环境:风险偏好驱动下的风格分化与再平衡。股市展望,从历史规律来看,当小盘股相对于大盘股的市盈率(PE)比值跌破1倍标准差下沿后,市场风格往往在最长一年内出现向大盘股的切换。当下该比值跌破标准差下沿已接近3个季度,展望2026年,随着估值均值回归动能积累,大盘价值风格有望逐渐走强。与此同时,债券市场已从去年的单边牛市转为宽幅震荡格局。推动以保险资金和债券型基金为代表的稳健型资金逐步从纯债投资向“固收+”及多资产配置方向倾斜。高股息红利资产及低估值价值类资产预计将获得增量资金的重点关注。债市展望,2026年短期看,经济基本面总体还在弱复苏的状态,宽松的货币政策,利率维持上有顶下有底的震荡节奏。中长期看,随着需求回升,经济基本面改善,利空债市。

  2026年投资主线展望:从极致成长到均衡配置。1、科技板块方面,以人工智能、具身智能为代表的上下游产业链在经历估值快速拉升后,预计盈利增速将呈现边际放缓趋势。随着一季报及年报披露窗口临近,板块整体波动性或显著加大,建议重点关注当前处于历史估值相对低位、具备业绩支撑的细分品种。2、传统产业领域,建议聚焦上游行业在“人工智能+”赋能下的提质升级机遇,以及反内卷政策推动产能出清后带来的盈利修复主题机会。3、从中长期视角看,2026-2027年下游消费行业有望迎来库存周期触底回升,叠加中长期资金逐步回流市场,或形成持续性的配置窗口,建议关注食品饮料、医药、免税概念等产业。

  风险提示:政策及经济数据不及预期,经济周期回稳时间可能延迟。风险事件冲击市场流动性。报告样本数据有限,历史过往数据不代表未来表现。

报告正文

  1. 外部环境:美联储政策从降通胀到寻求平衡

  1.1. 如何理解美国激进加息美国股市却经历了显著上涨?

  一是利率传导机制不畅,以及剔除高通胀后的真实资金成本仍处于较低水平。理论上,加息会推高融资成本并压制资产价格,但此次存在特殊背景。2020年疫情期间,美联储实施了极端的货币宽松政策,将利率降至零并启动大规模量化宽松(QE),其资产负债表从约4.1万亿美元急剧扩张至8.9万亿美元,同期美国CPI从低点0.25%达到高点8.9%与QE时间线一致。尽管美联储在2022年3月开始加息,并于同年9月启动缩表(QT),但前期注入的巨额长期资金仍在持续发挥作用,对企业融资尤其是长期融资成本形成了缓冲。QE对长期国债收益率的过度压制,使得长端利率上行幅度显著低于短端利率。另一方面,剔除高通胀影响后,长期美债的实际利率依然很低,这有利于企业获得低成本的长期融资,从而在一定程度上对冲了加息对资产价格的压制作用。

  二是市场预期与资金流向。金融市场交易的是预期。在加息周期的后半段,尽管联邦基金利率最终升至5.25%-5.50%的高位,但市场关注点已从“加息多高”转向“何时结束加息并开始降息”。当然,美元加息和走强也吸引了全球资本回流美国金融市场,进一步支撑了美股走势。

  三是科技革命与盈利韧性。2022年Q2-2023年Q1在快速抑制流动性的前提下,美股还是调整的。在后续预期加息幅度放缓的情况,美股走出强劲行情,根本支撑在于企业盈利。本轮美股上涨(尤其2023年之后)的结构性特征极为突出,主要由“七巨头”(如苹果、微软、英伟达等)大型科技股驱动,其涨幅远高于万得美股500指数(除七巨头)平均涨幅。人工智能产业革命的突破被视为核心催化剂,科技巨头强劲的盈利增长和未来预期,显著提升了市场风险偏好。

图片
图片

  1.2. 2026年美国宏观政策仍需找到平衡点

  美联储本轮加息周期始于2022年3月,初期以抑制高通胀为核心目标,通过连续快速加息将联邦基金利率从近零水平推升至5.25%–5.5%的区间。随着通胀逐步受控,政策焦点逐步转向平衡财政可持续性。2024年9月-2025年9月开启三次降息,标志着货币政策从紧缩周期转向宽松周期。2025年美国联邦政府债务压力进一步加剧,联邦停摆创下历史纪录。促使美联储采取预防式降息策略,以缓解高利率环境下的债务成本压力,并为经济提供缓冲。该措施有助于稳定全球风险偏好,随着美股估值泡沫化风险有所积聚,中国基本面逐步修复,A股市场在估值吸引力提升和资金流入预期增强的背景下,有望迎来配置窗口。

  整体来看,2026年美国货币与财政政策的关键,仍在于在管控通胀与债务可持续性之间的平衡。如何在支持经济增长的同时防范债务风险与金融波动,将成为美国宏观政策面临的中长期挑战。

  2. 内部环境:政策“以我为主”聚焦内生动力

  2.1. 经济现状:内需仍待提振,外需结构优化,价格指标初现改善

  当前,中国经济在保持韧性的同时,正面临多方面的挑战与结构性转变。在投资领域,增速呈现放缓态势,其背后受到传统行业动能减弱、房地产调整以及市场主体预期偏谨慎等多重因素影响。消费端则存在内生动力有待加强的情况,尽管消费对经济增长的基础性作用凸显,但居民消费信心和预期仍需进一步提振。部分下游消费行业也面临产能过剩问题,需要通过供给侧结构性改革来优化供需平衡。

  对外贸易方面,全球贸易保护主义抬头、主要经济体增长放缓以及其财政刺激空间收窄,给中国出口带来了外部压力。同时,2025年形成的出口高基数也可能对后续同比增速产生一定影响。尽管如此,出口结构呈现积极变化,对新兴市场的开拓取得进展,高新技术产品出口保持较快增长,有望部分对冲传统市场需求的变化。

  价格层面,7月份以来针对部分领域实施的治理“内卷式”竞争的政策,有助于促进价格秩序改善和PPI同比负增速的收窄。CPI同比增速在较低水平附近波动,一定程度上受到如原油和农产品下行的影响。值得注意的是,核心CPI同比增速呈现持续上升态势,显示出内部需求改善的积极信号。

图片

  2.2. 政策响应:多部门协同发力,聚焦防内卷、促升级与稳需求

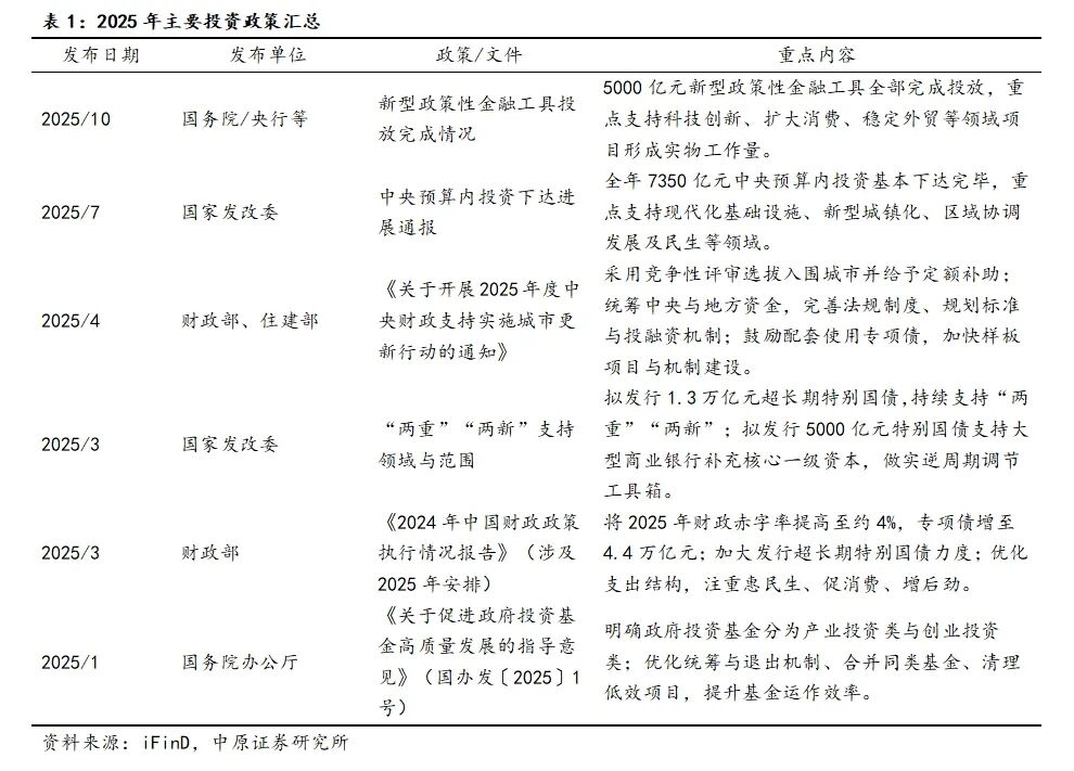
  为应对当前挑战,中央各部委密集出台了一系列应对政策。人民银行、财政部、商务部等部门密集发布促消费政策,旨在通过政策引导提升消费内生动力。工信部则于2025年10月至11月密集出台钢铁、有色金属、石化、化工、建材、机械、汽车、电力装备、轻工、电子信息制造等十大行业的稳增长方案,明确提出治理非理性“内卷式”竞争,规范行业竞争秩序,推动产业升级和可持续发展。科技部强调加快人工智能等数智技术创新,全面实施“人工智能+”行动。

  2.3. 展望2026年:政策延续精准发力,注重有效需求与结构优化

  2025年宏观政策的核心基调为扩大有效需求,激发内生动力,巩固和增强经济回升向好态势。在此基础上,预计2026年将延续“以我为主、适度宽松、财政更积极”的政策组合,并在执行层面进一步强化精准性与协同性。

  从财政政策看,2025年通过超长期特别国债、专项债与中央预算内投资实现了全面发力,但对固定资产投资尤其是民间投资的拉动效果仍显不足。展望2026年,为有效激发投资动力,财政政策有望在“适度加力”的基础上进一步“提质增效”,预计将通过适度扩大赤字率、优化国债与地方债发行结构等方式,重点支持国家重大科技项目与关键短板领域,增强政府投资对民间资本的带动作用。

  货币政策方面,2026年预计将保持稳健偏松的基调。除运用常规的降准、降息工具外,央行可能更多借助专项再贷款、定向降准等结构性工具,并探索国债买卖等市场化方式,引导资金流向重点领域与薄弱环节,切实降低实体经济融资成本。此外,随着2025年起主要经济体逐步进入降息周期,我国货币政策的外部约束有望减轻,为实施更具自主性的宽松操作创造有利条件。

  总体而言,2026年政策将继续以财政发力为主要抓手,着力带动需求回升,重点观察增量政府债的发行节奏与重大科技项目的落地效能。货币政策则将配合财政布局,保持流动性合理充裕,但避免“大水漫灌”,力求在支持经济平稳增长的同时,持续推动结构优化与内生动力培育。

图片
图片
图片

  3. 市场环境:风险偏好驱动下的风格分化与再平衡

  3.1. 权益回顾及展望

  2025年以来,是以创业板指数、科技、先进制造业等成长为主的风格走势。其中,科技TMT行业上涨41.6%,先进制造业指数上涨35.9%,800成长指数上涨42.8%,800价值指数上涨8.12%。

图片

  从行业表现看,涨幅靠后的板块主要集中在2024年表现相对突出的领域,例如红利高股息属性的煤炭、交通运输,以及食品饮料等。同时,受政策支持且景气度预期提升的家用电器行业在2025年也未能延续强势。该现象背后,反映出市场逻辑两种变化:一是宏观政策持续发力,推动市场对经济基本面复苏的预期增强,资金风险偏好有所提升;二是在全球人工智能(AI)产业浪潮的驱动下,科技成长板块的估值修复和扩张动能显著加强,资金更多流向代表新质生产力的方向。在上述背景下,本文第四部分将重点对2025年市场中表现迥异的两大主线进行深入分析:一是表现较强的科技成长板块(如半导体、AI算力、消费电子等),二是表现相对滞后的大消费行业(包括食品饮料、家用电器等),以期梳理行业与市场的脉络。

图片

  从历史规律来看,当小盘股相对于大盘股的市盈率(PE)比值跌破1倍标准差下沿后,市场风格往往在最长一年内出现向大盘股的切换。当下该比值跌破标准差下沿已接近3个季度,展望2026年,随着估值均值回归动能积累,大盘价值风格有望逐渐走强。与此同时,债券市场已从去年的单边牛市转为宽幅震荡格局。在此环境下,债市整体利差收缩,赚钱效应显著减弱,推动以保险资金和债券型基金为代表的稳健型资金积极调整资产配置策略。逐步从纯债投资向“固收+”及多资产配置方向倾斜。考虑到资金风险偏好趋于保守,以及对确定性收益的需求提升,高股息红利资产及低估值价值类资产预计将获得增量资金的重点关注。

图片

  3.2. 债市回顾及展望

  2025 年债市彻底告别了 2024 年的单边牛市,整体呈现宽幅震荡的 “范式切换” 态势,截止11月7日,2年期国债期货下跌0.51%,10年国债期货下跌0.36%,30年期国债期货下跌2.05%。

  一季度震荡调整:年初受去年货币政策转向 “适度宽松” 的影响,10 年期国债收益率一度跌破 1.60%,30 年期国债收益率逼近 1.80%。但随后央行收紧资金面,叠加春节后权益市场科技行情爆发引发 “股债跷跷板” 效应,资金从债市流向权益市场,推动利率快速反弹,10 年期国债收益率突破 1.90%。二季度阶段性回暖:中美贸易摩擦促使资金涌入债市避险,债市快速抹平前期跌幅,10 年期国债收益率重回 1.6% 附近,随后中美关税摩擦缓和,投资者风险偏好边际回升,债市走弱。三季度再度调整:权益市场持续上涨且上证指数突破关键点位,“股债跷跷板” 效应再次凸显,带动债券市场收益率整体上行。同时公募销售新规征求意见稿发布、“反内卷” 政策出台及降息预期落空等因素,进一步推动收益率走高。四季度或将延续震荡走势,10 月底央行恢复国债买卖,保持货币宽松基调,但国债利率下行或已反应利多因素,10年期国债走势大概率将在1.7-1.85%区间震荡。

  2026年短期看,经济基本面总体还在弱复苏的状态,宽松的货币政策,利率维持上有顶下有底的震荡节奏。中长期看,随着需求回升,经济基本面改善,利空债市。

  4. 2026年投资主线展望:从极致成长到均衡配置

  4.1. 2025年中游制造热,上游和下游表现不佳的因素分析?

  2025年中国工业利润呈现显著的结构性分化,中游制造业成为核心增长引擎,主要受益于外需改善带动的出口增长与国内“两新两重”政策的持续发力,推动铁路船舶航空航天、电气机械、计算机通信设备等行业实现两位数利润增长。然而,上游原材料行业除有色金属外普遍承压,利润增速多陷于负值区间,这一方面反映大宗商品价格回落的影响,另一方面也凸显出当前经济正面临产能周期与库存周期共振下行的复杂局面。

图片

  从周期定位来看,经济正处于一轮持续约九年的产能周期尾部,并与主动去库存周期叠加,尤其对上游原材料加工和下游消费行业形成双重压制。随着国家推动经济转型、淡化传统路径依赖,以及“反内卷”政策逐步落地,上游采掘、原材料加工与部分中游制造业的过剩产能正在逐步出清。从产能利用率等指标观察,预计到2026年左右有望开启新一轮产能周期,从而推动中国经济在结构性调整中向更加均衡、高效的发展。

图片

  4.2. 如何看待下游消费行业需求如何修复及相关路径?

  当前中国消费行业的库存周期呈现出显著的分化特征,从库存周期的阶段定位来看,消费行业内部态势各异。农林牧渔和家用电器行业已进入主动补库存阶段,表现为营业收入和库存同时回升,显示出企业对市场预期转向乐观,正积极扩大生产。医药生物、商贸零售、纺织服饰等行业当前仍处于主动去库存阶段。在该阶段的后期,随着企业库存逐步清理至合理水平,市场通常会提前形成行业基本面即将出清的预期,从而推动股价率先反映后续的复苏逻辑。相比之下,社会服务、食品饮料、轻工制造等行业目前处于被动补库存阶段,相对表现弱势。值得关注的现象是,除了受益于“以旧换新”等政策的家电行业外,大多数消费行业的营业收入增速已进入负值区间,反映了终端消费需求的整体承压。

  其出清路径主要取决于终端需求的恢复速度以及宏观政策的支持力度。以下是对两种可能路径的分析:

  路径一:自然出清。理论上,各行业的库存出清将按照其当前所处的周期阶段逐步推进。通常,一轮完整的库存周期大约持续3至4年。据此推算,目前正处于主动去库存阶段的行业(如医药生物、商贸零售、纺织服饰),有望在需求拉动下,于2026年迎来自然的库存出清。而那些尚处于被动补库存阶段的行业(如社会服务、食品饮料、轻工制造),由于需求复苏的信号尚不明显,其库存消化需要更长时间,自然出清的时点可能推迟至2027年中后期。这种路径依赖于经济内在的循环,但进程相对缓慢。

  路径二:政策驱动下的出清。若能有针对性地出台刺激终端消费(如消费券、补贴)或降低企业库存成本(如税收减免、信贷支持)等政策,将有望从需求端或供给端加速库存去化进程。这种政策干预力度大小可能改变库存周期的自然节奏,或实现周期阶段跨越加速出清,或熨平周期波动延长出清时间。因此,消费行业库存出清的具体时间窗口在很大程度上取决于后续政策干预的时机与力度,其具体内容、出台节奏及实施效果将成为判断周期演变的关键变量。

图片
图片
图片

  从基本面来看,家电、白酒、食品等主要消费行业的营收与利润增速普遍处于历史较低区间,反映出终端需求仍有待提振。从估值看,家电、食品饮料行业估值水平也处于历史底部区域,显示出市场对消费板块的预期已较为悲观。与此同时,机构资金在大消费板块的配置比例也处于历史较低水平。截至2025年三季度末,公募基金对消费行业的持仓已连续多个季度下降,这也为未来可能的资金回流留下了空间。公募基金、保险资金等中长期资金往往更倾向于流向估值合理、分红稳定的高性价比资产,而当前消费板块的龙头公司已具备明显的估值吸引力,只待基本面出现企稳或复苏的信号作为触发契机。随着库存周期逐步见底,叠加各项促消费政策持续发力,预计到2026年下半年,资金从估值高位的科技成长板块,向估值低位、业绩稳健的消费价值板块轮动的可能性正在逐步提升。

图片
图片
图片

  4.3. 建议关注上游传统产业反内卷及产业提质升级带来的估值修复机会

  “十五五”规划建议进一步明确了现代化产业体系的建设方向,强调传统产业与新兴产业“双轮驱动”的发展路径。从市场预期看,传统产业正加速向高端化、智能化、绿色化转型,更注重与人工智能、工业互联网等数字技术的深度融合,推动生产效率提升和价值链重构。

  在产业基本面层面,传统产业提质增效已初见成效。以原材料加工业为例,其利润同比增速于2025年三季度开始回升。同时,随着大规模设备更新和标准提升行动的推进,上游原材料加工业的利润增速有望进入修复通道,进一步带动整体产业循环的改善。

  从投资逻辑来看,当前传统产业的投资价值主要体现在两方面:一是通过数字化、绿色化改造带来的全要素生产率提升,例如智能制造示范工厂的推广使关键工序数控化率显著提高,有效降低能耗和成本;二是传统产业经过调整后,估值处于相对低位,随着盈利能力的逐步修复,具备估值回归的潜力。同时,政策层面也持续发力,通过产业稳增长、反内卷等政策的实施,将推动传统产业提质升级。

图片

  4.4. TMT产业从估值驱动转向业绩分化,关注细分领域补涨机会

  在11月份策略报告中,具体分析了电子、计算机、通信设备行业在6轮波段走势下从盈利、资本开支、库存、现金流、估值、情绪角度对指数走势的影响。

  从行业指数走势来看,首先是指数价格位于相对底部阶段,其次是由政策或产业变革主导,使得投资者对市场强烈预期所驱动,随后基本面开始恢复,直至到达顶部阶段。而顶部阶段往往是由于盈利周期在经历高增速后变得不可持续,从而触发走势到顶。因此,在基本面的空档期,指数通常容易呈现震荡行情。

  该产业未来走势的可持续性,核心上取决于技术创新节奏、行业盈利能力与估值水平的动态匹配程度。当前市场结构呈现显著分化,比如,通信行业在资本高度集聚下已显现泡沫化迹象,电子行业受硬件需求拉动估值接近泡沫区间,而计算机行业受制于应用落地节奏和盈利兑现压力,估值水平低于前两者。

图片
图片
图片

  在各国产业政策积极推动与信息技术领域资本开支扩张的背景下,AI相关上下游产业链的盈利预期得到支撑。头部大厂在2025年资本开支高增长的基础上,2026年仍计划进一步加大投入力度,对AI芯片、服务器、光模块等硬件环节的需求形成持续拉动。若2026年一季度通信设备、电子行业盈利增速保持稳定则高估值或可通过盈利快速增长予以消化。然而,从资本开支角度看,2025年全球主要科技厂商资本开支预计实现高增长,2026年高增速或将放缓,经过一轮估值快速扩张后,该板块将告别普涨格局,进入业绩验证与内部分化阶段,波动进一步加大,建议关注TMT板块内相对历史估值较低的品种带来的补涨机会。

图片
图片

  5. 总结

  1、科技板块方面,以人工智能、具身智能为代表的上下游产业链在经历估值快速拉升后,预计盈利增速将呈现边际放缓趋势。随着一季报及年报披露窗口临近,板块整体波动性或显著加大,建议重点关注当前处于历史估值相对低位、具备业绩支撑的细分品种。

  2、传统产业领域,建议聚焦上游行业在“人工智能+”赋能下的提质升级机遇,以及反内卷政策推动产能出清后带来的盈利修复主题机会。

  3、从中长期视角看,2026-2027年下游消费行业有望迎来库存周期触底回升,叠加中长期资金逐步回流市场,或形成持续性的配置窗口,建议关注食品饮料、医药、免税概念等产业。

  6. 风险提示

  1、 政策及经济数据不及预期,经济周期回稳时间可能延迟。

  2、 风险事件冲击市场流动性。

  3、 报告样本数据有限,历史过往数据不代表未来表现。

郑重声明:用户在财富号/股吧/博客等社区发表的所有信息(包括但不限于文字、视频、音频、数据及图表)仅代表个人观点,与本网站立场无关,不对您构成任何投资建议,据此操作风险自担。请勿相信代客理财、免费荐股和炒股培训等宣传内容,远离非法证券活动。请勿添加发言用户的手机号码、公众号、微博、微信及QQ等信息,谨防上当受骗!
作者:您目前是匿名发表   登录 | 5秒注册 作者:,欢迎留言 退出发表新主题
温馨提示: 1.根据《证券法》规定,禁止编造、传播虚假信息或者误导性信息,扰乱证券市场;2.用户在本社区发表的所有资料、言论等仅代表个人观点,与本网站立场无关,不对您构成任何投资建议。用户应基于自己的独立判断,自行决定证券投资并承担相应风险。《东方财富社区管理规定》

扫一扫下载APP

扫一扫下载APP
信息网络传播视听节目许可证:0908328号 经营证券期货业务许可证编号:913101046312860336 违法和不良信息举报:021-34289898 举报邮箱:jubao@eastmoney.com
沪ICP证:沪B2-20070217 网站备案号:沪ICP备05006054号-11 沪公网安备 31010402000120号 版权所有:东方财富网 意见与建议:021-54509966/952500