北信瑞丰基金正式更名为“华银基金”
来源:证券日报
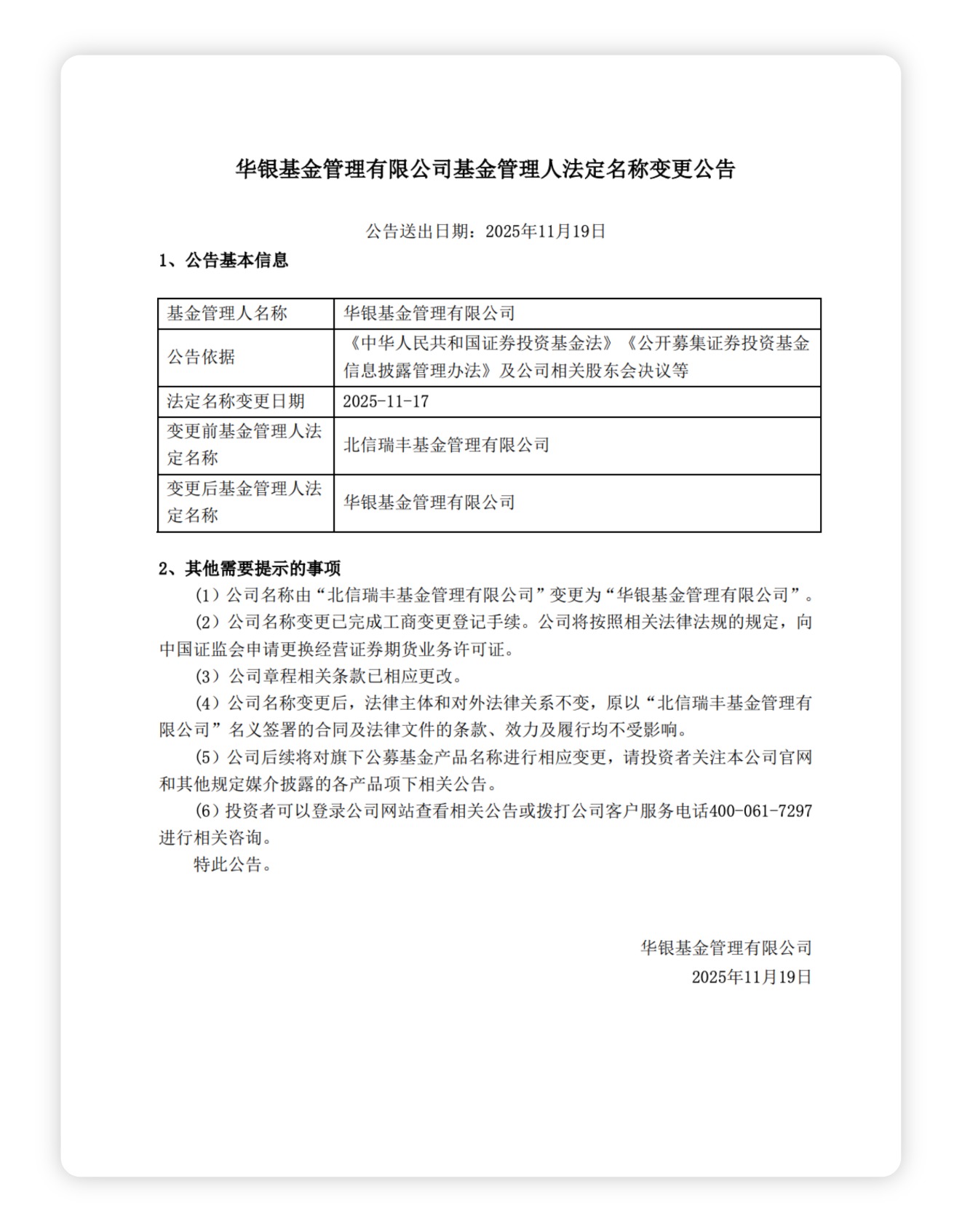
本报讯 (记者彭衍菘)11月19日,原北信瑞丰基金管理有限公司公告称,公司名称变更为“华银基金管理有限公司”(以下简称“华银基金”)。

公告显示,该公司名称变更已完成工商变更登记手续,公司章程相关条款已相应更改,后续将对旗下公募基金产品名称进行相应变更。
据华银基金相关人员向《证券日报》记者透露:“此次更名系出于品牌升级、品牌定位的考虑。公司管理层立足行业发展趋势与自身资源禀赋,确立了精品化、市场化、数字化、合规化的四大核心发展方向,为后续发展筑牢根基。”
值得注意的是,近期华银基金管理层完成重要人事调整:11月18日公告显示,王博出任首席信息官,赵伟婧履新督察长。
在组织架构优化方面,华银基金相关人员对此进一步表示,新管理层着力推进投研(投资研究)体系“平台化替代个人化”转型,同时已完成薪酬与考核体系的修订。渠道建设层面实施双轮驱动策略,既深化与商业银行的传统合作,又加速布局互联网销售平台。
Wind资讯数据显示,截至2025年第三季度末,华银基金公募基金管理规模为207.90亿元,较今年第二季度末的27.06亿元的管理规模实现显著增长。“公司有效优化了产品结构,减轻了业务发展负担。”华银基金相关人员介绍道。
郑重声明:用户在财富号/股吧/博客等社区发表的所有信息(包括但不限于文字、视频、音频、数据及图表)仅代表个人观点,与本网站立场无关,不对您构成任何投资建议,据此操作风险自担。请勿相信代客理财、免费荐股和炒股培训等宣传内容,远离非法证券活动。请勿添加发言用户的手机号码、公众号、微博、微信及QQ等信息,谨防上当受骗!
评论该主题
帖子不见了!怎么办?作者:您目前是匿名发表 登录 | 5秒注册 作者:,欢迎留言 退出发表新主题
温馨提示: 1.根据《证券法》规定,禁止编造、传播虚假信息或者误导性信息,扰乱证券市场;2.用户在本社区发表的所有资料、言论等仅代表个人观点,与本网站立场无关,不对您构成任何投资建议。用户应基于自己的独立判断,自行决定证券投资并承担相应风险。《东方财富社区管理规定》