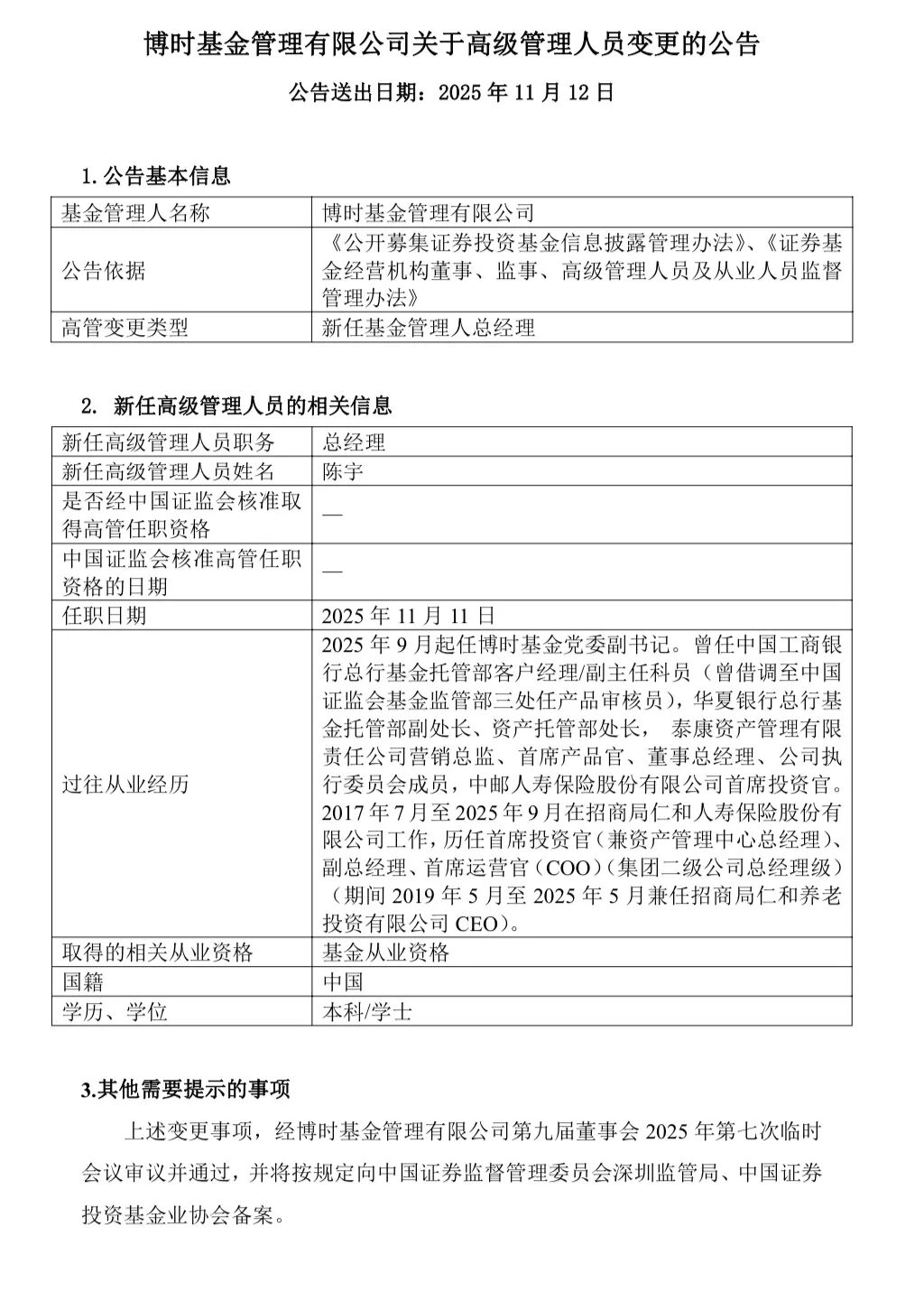
11月11日晚间,博时基金发布高级管理人员变更公告,经博时基金管理有限公司第九届董事会2025年第七次临时会议审议并通过,博时基金党委副书记陈宇正式接任公司总经理。

据悉,陈宇毕业于首都经济贸易大学,2017年7月加入招商局仁和人寿保险股份有限公司,历任党委委员、副总经理、首席投资官等职,并兼任招商局仁和养老投资有限公司董事、CEO;2025年4月被任命为招商局仁和人寿首席运营官(集团二级公司总经理级),负责公司整体运营。此前,陈宇曾在中国工商银行、华夏银行、泰康资管及中邮人寿等多家金融机构担任管理职务,现任博时基金党委副书记。
在业内人士看来,陈宇金融行业经历丰富,涉及银行、保险资管、保险公司等多个领域,其全面的复合型工作背景与当下国内公募基金行业发展趋势非常契合。在公募基金行业变革、市场竞争加剧的背景下,跨领域管理经验与专业素养可以为博时基金带来更多的协同效应。
此前,博时基金在上个月宣布,江向阳因工作安排辞任公司董事长,由博时基金党委书记、总经理张东正式接任公司董事长暨法定代表人。
在行业人士表示,博时基金高层在短时间内实现平稳交接。当前,博时基金高管团队配置合理,财富管理、资产管理等多领域人才经验有利于公司进一步发挥资源禀赋,不断提升投资管理能力,为博时基金下一步实现高质量发展增添新优势、注入新动能。
截至2025年9月30日,博时基金管理有限公司共管理399只公募基金,博时基金(含子公司)管理资产总规模逾1.8万亿元人民币,累计服务客户总数超过1.8亿人。
博时基金表示,公司对中国经济的长期、稳健增长充满信心,对中国资本市场充满信心,对中国基金行业的长期发展充满信心。未来,博时基金将紧抓时代机遇,加快转型重塑,以投资者利益为导向、以市场需求为牵引,积极践行高质量发展,在中国式现代化建设中不断前进。