持续半年之久的“柴怼怼”诋毁胖东来案件,迎来判决结果。
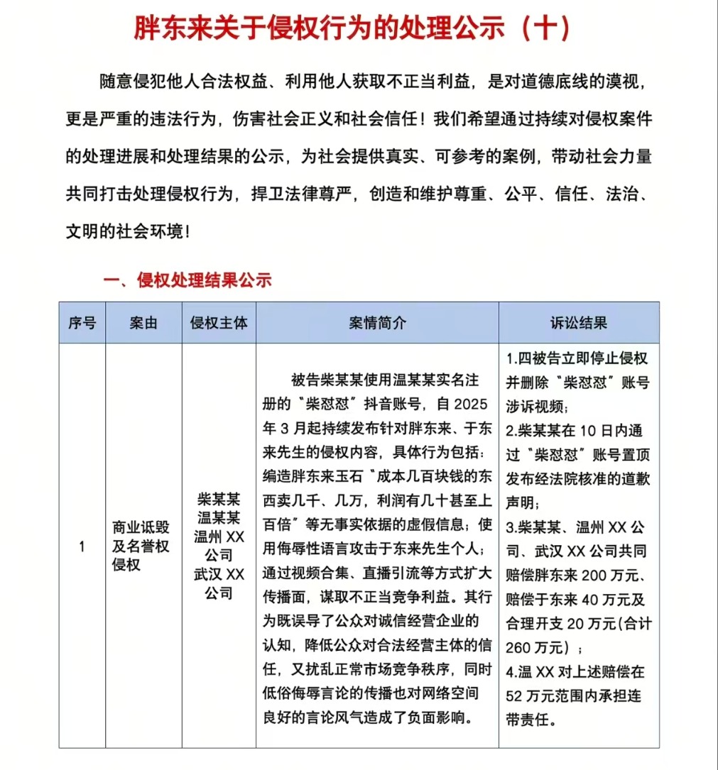
11月11日,胖东来发布关于侵权行为的诉讼结果。其中,关于柴怼怼案的诉讼结果为:柴某某、温州XX公司、武汉XX公司共同赔偿胖东来200万元、赔偿于东来40万元及合理开支20万元,合计赔偿为260万元。
该案件相关诉讼结果还包括,四位被告立即停止侵权并删除“柴怼怼”账号涉诉视频;柴某某在10日内通过“柴怼怼”账号置顶发布经法院核准的道歉声明;温XX对上述赔偿在52万元范围内承担连带责任等。

“柴怼怼”是一位玉石领域的自媒体博主,短视频平台粉丝量曾超过27万。今年4月初,他在网络上发布多条视频,称胖东来所售玉石“成本几十、几百卖成千上万”,并称该企业偷税漏税。
随后,胖东来企业所在地市场监管部门突击检查胖东来超市。结果证实,胖东来所售所有玉石均明码标价,毛利率不到20%。被随机抽查的在售13件和田玉商品进货手续齐全,进货台账完备,鉴定机构具有合法资质,鉴定证书有效。
据央视新闻报道,“柴怼怼”在“打假”胖东来的同时,借机引流,在自己的短视频平台销售玉镯等。在直播间中,他称自己售卖的珠宝“最差都得是宫里嫔妃戴的”。然而不少消费者购买后发现,玉镯出现“颜色越来越浅”的情况。有消费者将自己在“柴怼怼”直播间花费1.98万元购买的“和田玉籽料玉镯”送到国家权威鉴定机构检测,结果是染色手镯。
事件曝光后,引发不少消费者将从“柴怼怼”直播间买到的玉石送检,结果均检测出“染色处理”,有些甚至因没有鉴定价值,直接被鉴定机构拒绝。
4月下旬,胖东来以商业诋毁、侵犯名誉权为由,在许昌市中级人民法院起诉“柴怼怼”。5月,许昌中院作出裁定,要求“柴怼怼”立即删除所有平台上的侵权视频。
抖音5月3日发文称,抖音平台接到胖东来公司对账号“柴怼怼”的侵权投诉后,展开核实处理,经审核认定“柴怼怼”29条视频涉嫌侵权并予以下架,同时限制其账号投稿权限一个月。
网信中国微信公众号7月2日发文称,因“无事实依据蓄意抹黑某企业的产品质量,恶意诋毁某企业和企业家形象声誉,并借机吸粉引流带货”,涉及“柴怼怼”的相关账号已被依法依约关闭。
今年9月,因涉嫌生产、销售伪劣产品,“柴怼怼”及其妻子肖某被警方带走调查;10月中旬,两人被正式逮捕。