• 最近访问:
发表于 2025-11-07 17:52:21 股吧网页版
13.6亿元!广州地标建筑,被拍卖!
来源:券商中国

  广州最具争议的地标建筑被司法拍卖。

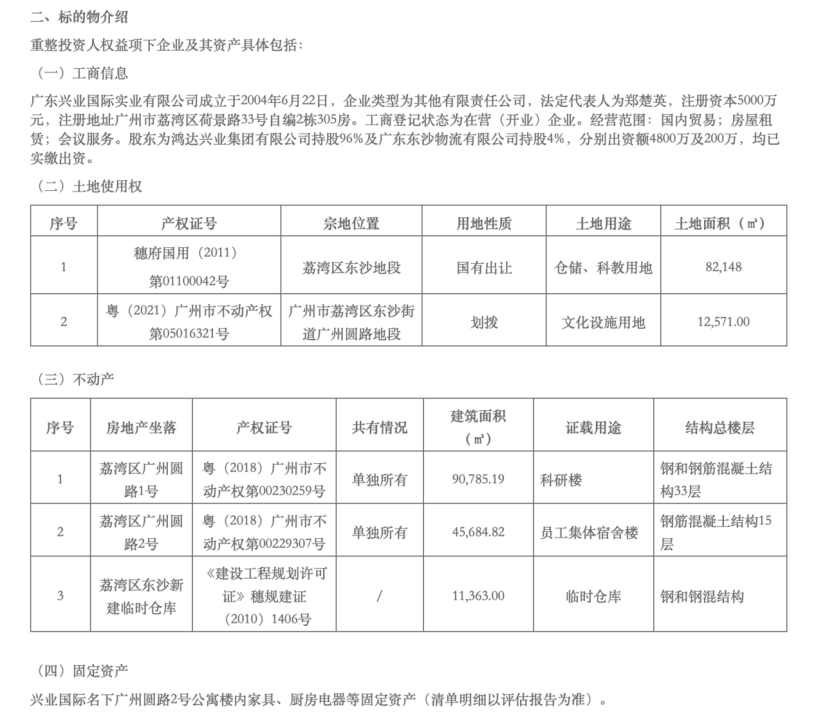
  近期,广东兴业国际实业有限公司破产清算转重整一案基于招募重整投资人的需要,广东兴业国际实业有限公司管理人将于11月13日—14日在淘宝司法拍卖网站上公开竞价处置“广东兴业国际实业有限公司重整投资权益”,起拍价为13.60亿元。

  标的主要资产正是广州地标建筑——广州圆大厦。该建筑通体金色,形似铜币,其建筑审美风格及大厦名称的粤语发音,多年来备受当地人争议。公开资料显示,该大厦总投资为10亿元。

  上述破产重整的企业,其控股股东为鸿达兴业集团有限公司,2020年爆发债务危机,多只债券违约,去年宣告破产。鸿达兴业集团有限公司的另一控股子公司是A股投资者所熟悉的鸿达兴业股份有限公司,去年公司触发退市情形,已从深市摘牌,今年擅自更改募集资金用途、虚构财务数据等违规行为被江苏证监局重罚,一家券商投行也被立案调查。

广州圆大厦被拍卖

  近期,淘宝司法拍卖网站“上架”的一单项目受到市场关注——“广东兴业国际实业有限公司重整投资权益”。该公司为破产企业,竞价标的为该企业的重整投资权益,出价最高者在满足相关要求和条件后可取得重整投资人资格。

  具体标的物包括2宗土地使用权、3项不动产,以及固定资产。本次评估价近17亿元,起拍价确定为13.60亿元。

  上述资产中,坐落于“荔湾区广州圆路1号”的广州圆大厦备受瞩目。这座位于珠江边上最具标识性的建筑,通体金色,形似“铜币”,与珠江水里的倒影形成“8”字,寓意交易风生水起,但也有公众认为,审美“俗气”。一直以来,该建筑的风格持续受到讨论。

  公开信息显示,广东兴业国际实业有限公司主要为投资广州圆大厦项目而设立,注册资金5000万元,鸿达兴业集团有限公司为控股股东,持股比例96%。

  广州圆大厦项目是为广东塑料交易所建设库容30万吨的大型塑料仓储物流中心、国际塑料总部基地、展示中心和信息中心。该项目于2009年投建,2013年正式落成,总投资10亿元。

  广州圆大厦的主体科研大楼位于广州市荔湾区东沙大桥以东的珠江北岸,是广东省广州市十大重点建筑项目之一,总建筑面积约10万平方米,为圆环形,外径146.6米,内径47米,宽28.8米,共33层,塔楼高度138米。主要功能包括交易大厅、展示展览厅、甲级写字楼等。

  2013年,该建筑曾用10万元公开征集名字,最终取名“广州圆大厦”。不过由于大厦名称的粤语发音容易产生歧义,所以名称也受到当地人争议。

  截至11月7日,上述拍卖项目获得超1.3万次围观,但暂无人报名。据竞买公告,若以竞买人为重整投资人的兴业国际公司重整计划被广州市中级人民法院裁定批准,则竞买人成为兴业国际最终的重整投资人,其将享有兴业国际公司重整投资人权益。拍卖成交价款将作为偿债资金,用于支付破产费用、共益债务及清偿各类债权。

母公司涉债券违约

  广州圆大厦已经不是第一次被“上架”拍卖了。2022年广州农村商业银行在中拍平台上计划转让债权资产,其中就包括广州圆大厦。2023年8月鸿达兴业集团启动重整投资人预招募,广州圆大厦会被如何处置也受到市场讨论。如今,该大厦再度被拍卖。

  鸿达兴业集团在2000年成立,公司主营业务以PVC为核心,向上下游拓展化工能源、商贸、电子交易平台及煤炭的开采销售,形成了煤炭资源开采、塑料化工原料制造、商贸、现代电子交易市场与现代化仓储物流等一条龙的产业链。主营业务板块分为化工板块、商贸板块、电子交易和物流板块、能源开发板块等四大板块。

  2020年,由于化工行业不景气,鸿达兴业集团盈利能力出现下滑、偿债压力大,资产流动性弱,公司陷入债务危机。当年该公司的“20鸿达兴业SCP001”出现违约,未按时兑付本息,之后多只债券相继发生展期或未按时兑付利息。

  2024年4月,广州市中级人民法院裁定宣告鸿达兴业集团破产。经审计,截至法院裁定受理破产申请日,鸿达兴业集团账面资产总额为99.64亿元,账面负债总额为338.45亿元,净资产总额为-238.81亿元。经广州中院裁定确认鸿达兴业集团破产清算案债权额为190.75亿元。鸿达兴业集团已经资不抵债。

  鸿达兴业集团的另一控股子公司——鸿达兴业股份有限公司曾在A股市场亮相,不过该公司在2024年3月因触发“面值退市”情形而退市,后股票及可转债转至进入全国中小企业股份转让系统,股票简称“R鸿达1”,鸿达转债简称“鸿达退债”。近期有一家券商投行因该可转债项目而被立案调查。

  今年6月,江苏证监局对鸿达兴业股份有限公司下发《行政处罚决定书》,指出其三项违法事实,一是擅自改变2019年募集资金用途;二是2019年至2022年年度报告、2023年半年度报告及相应期间募集资金存放与实际使用情况的专项报告、关于归还募集资金的公告存在虚假记载;三是未及时披露重大诉讼、仲裁及重大担保事项进展情况。这家公司被罚款1850万元;实际控制人、董事长兼周奕丰被罚款2200万元,且被采取终身证券市场禁入措施。

郑重声明:用户在财富号/股吧/博客等社区发表的所有信息(包括但不限于文字、视频、音频、数据及图表)仅代表个人观点,与本网站立场无关,不对您构成任何投资建议,据此操作风险自担。请勿相信代客理财、免费荐股和炒股培训等宣传内容,远离非法证券活动。请勿添加发言用户的手机号码、公众号、微博、微信及QQ等信息,谨防上当受骗!
作者:您目前是匿名发表   登录 | 5秒注册 作者:,欢迎留言 退出发表新主题
温馨提示: 1.根据《证券法》规定,禁止编造、传播虚假信息或者误导性信息,扰乱证券市场;2.用户在本社区发表的所有资料、言论等仅代表个人观点,与本网站立场无关,不对您构成任何投资建议。用户应基于自己的独立判断,自行决定证券投资并承担相应风险。《东方财富社区管理规定》

扫一扫下载APP

扫一扫下载APP
信息网络传播视听节目许可证:0908328号 经营证券期货业务许可证编号:913101046312860336 违法和不良信息举报:021-34289898 举报邮箱:jubao@eastmoney.com
沪ICP证:沪B2-20070217 网站备案号:沪ICP备05006054号-11 沪公网安备 31010402000120号 版权所有:东方财富网 意见与建议:021-54509966/952500