• 最近访问:
发表于 2025-10-29 02:37:30 股吧网页版
智慧教育产品和服务供应商名录(第四批)发布 行业资源库持续扩容
来源:上海证券报·中国证券网 作者:李雁争

  上证报中国证券网讯(记者李雁争)近日,中国互联网协会智慧教育工作委员会联合中国信息通信研究院(简称“中国信通院”)发布智慧教育产品和服务供应商名录(第四批)。

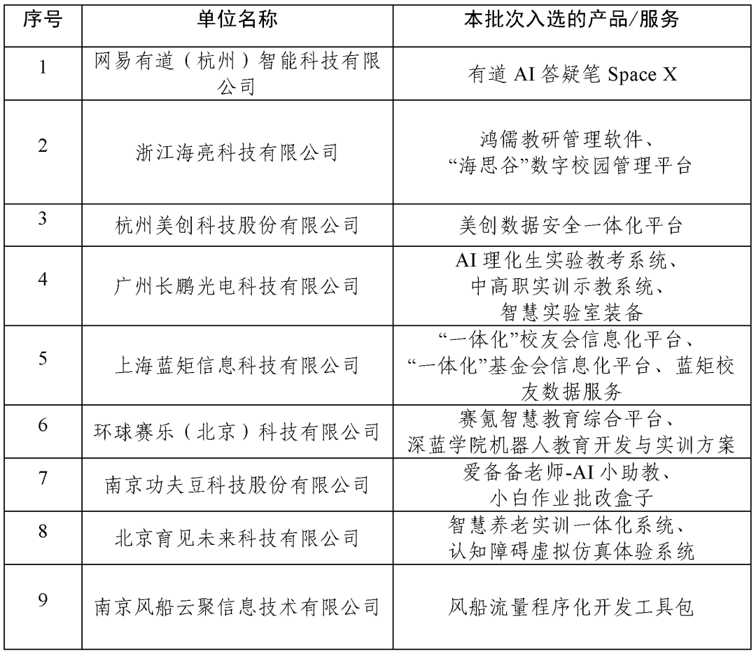
  本批名录经过自愿申报、材料审查、专家评审,共有9家企业的17项产品服务最终入选,入选名单如下:

  根据中国信通院的介绍,自名录创建活动开展以来,已完成四批次征集,共汇聚150家企业的300项产品与服务,从标杆产品到软硬一体化解决方案,支撑智慧教育多场景应用,形成覆盖“硬件、软件、集成系统”的优质资源矩阵。名录的发布搭建了供需对接的高效通道,为企业产品应用推广提供了新的空间。

郑重声明:用户在财富号/股吧/博客等社区发表的所有信息(包括但不限于文字、视频、音频、数据及图表)仅代表个人观点,与本网站立场无关,不对您构成任何投资建议,据此操作风险自担。请勿相信代客理财、免费荐股和炒股培训等宣传内容,远离非法证券活动。请勿添加发言用户的手机号码、公众号、微博、微信及QQ等信息,谨防上当受骗!
作者:您目前是匿名发表   登录 | 5秒注册 作者:,欢迎留言 退出发表新主题
温馨提示: 1.根据《证券法》规定,禁止编造、传播虚假信息或者误导性信息,扰乱证券市场;2.用户在本社区发表的所有资料、言论等仅代表个人观点,与本网站立场无关,不对您构成任何投资建议。用户应基于自己的独立判断,自行决定证券投资并承担相应风险。《东方财富社区管理规定》

扫一扫下载APP

扫一扫下载APP
信息网络传播视听节目许可证:0908328号 经营证券期货业务许可证编号:913101046312860336 违法和不良信息举报:021-34289898 举报邮箱:jubao@eastmoney.com
沪ICP证:沪B2-20070217 网站备案号:沪ICP备05006054号-11 沪公网安备 31010402000120号 版权所有:东方财富网 意见与建议:021-54509966/952500