《科创板日报》10月21日讯(记者黄修眉)今日(10月21日),上交所上市审核委员会审议并通过了宁波健信超导科技股份有限公司(下称“健信超导”)的科创板IPO申请。该公司科创板IPO申请于2025年5月9日获受理,期间历经两轮审核问询。

健信超导成立于2013年12月11日,法定代表人许建益。该公司主要从事医用磁共振成像(MRI)设备核心部件的研发、生产和销售,主要产品包括超导磁体、永磁体和梯度线圈,这三大类部件占MRI设备核心部件成本的比例在50%左右。
健信超导2025年5月首次递交的招股书及2025年8月更新的招股书中,拟募资的金额均为8.65亿元。2025年10月更新的招股书上会稿中,募资额度下调至7.75亿元。
其中,2.75亿元用于年产600套无液氦超导磁体项目,2.6亿元年产600套高场强医用超导磁体技改项目,2.4亿元新型超导磁体研发项目。
2024年全球MRI设备超导磁体市占率第五
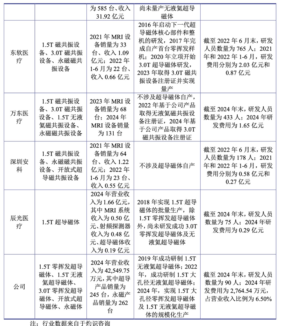
招股书显示,在超导领域,健信超导已形成包括1.5T零挥发超导磁体、1.5T无液氦超导磁体、3.0T零挥发超导磁体和开放式零挥发超导磁体在内的产品矩阵,成为全球磁共振行业内排名第一的超导磁体独立供应商。
在零挥发超导技术领域特别是1.5T产品领域,健信超导追平了与国际巨头约20年的技术差距,并通过设计和工艺创新持续提升产品性能水平和成本竞争力。
其是国内最早规模化生产高场强超导磁体的厂商之一,并作为独立供应商保障了国产磁共振产业的核心部件批量供应,有力推动了MRI设备国产化率提升。
在代表行业趋势的下一代无液氦超导技术领域,健信超导攻关并突破独创技术路线——全固态传导冷技术,在全球率先实现了超导磁体的可完全无液氦化,研制成功的1.5T无液氦超导磁体在核心参数、性能指标与产品成本等方面均处于国际领先水平,于2021年被浙江省经济和信息化厅认定为“国际首台(套)装备”。
根据灼识咨询数据,以装机量口径统计,健信超导2024年MRI设备超导磁体全球市占率位列第五、国内企业第二,是全球最大的超导磁体独立供应商。
该公司已与国内外知名MRI设备厂商如日本富士胶片集团、美国GE医疗、意大利百胜医疗、万东医疗、深圳安科、联影医疗、福晴医疗等建立紧密合作关系。
无液氦超导产品收入增速较快
经营业绩方面,2022年至2024年及2025年上半年,健信超导分别实现营收3.59亿元、4.51亿元、4.25亿元、2.52亿元;分别实现净利润3463.50万元、4873.47万元、5578.39万元、3191.84万元。
同期的研发投入分别为2033.18万元、2441.93万元、2764.54万元、1675.22万元,占营收比例5.66%、5.42%、6.50%、6.65%。

该公司营收分产品看,主要分为超导产品和永磁产品,报告期内超导产品是其第一大主营业务板块。超导产品中,零挥发超导产品又占主要比重。

健信超导在招股书上会稿中表示,2025年上半年,公司超导产品尤其是无液氦超导产品收入增速较快,带动营收较快增长。在无液氦产品持续增长、切入头部整机企业供应链以及全球化布局加快三方面因素驱动下,公司未来经营业绩有望实现快速增长。
不过,上述同一报告期,健信超导前五名客户合计销售金额占当期营收比例分别为73.75%、76.68%、79.62%、83.43%,其中第一大客户富士胶片集团占比分别为 34.20%、44.20%、42.71%、38.79%,公司客户集中度较高。
值得注意的是,《科创板日报》记者对比前后招股书发现,2022年至2024年,健信超导分别派发1999.97万元、1999.96万元、1999.96万元的现金红利,累计派发现金红利5999.89万元,占同期净利润总额43.12%。
对于递交上市申请前的大额分红以及该公司首次募投项目中的9000万元的补充流动资金需求,上交所在两轮审核问询里要求该公司说明现金分红的主要去向及相关资金流水核查情况,重新测算营运资金需求量、论述补流规模的合理性和必要性。
此后,健信超导在招股书上会稿中将拟募集资金额度下调至7.75亿元,并最终取消了9000万元的补充流动资金计划。
股权结构方面,截至本招股说明书(上会稿)签署日,许建益先生、许卉女士及许电波先生分别直接持有健信超导41.51%、4.36%、4.36%的股份,许建益为公司董事长、实控人。

许卉通过凯方投资、启益投资分别控制健信超导4.84%、4.84%表决权,三人合计控制公司59.92%表决权。其中,许建益系许卉、许电波之父,许电波、许卉系兄妹关系。上述三人已于2019年10月18日签署《一致行动协议》。
此外,A股上市公司宁波韵升持有健信超导8.72%股份,宁波韵升自1995年专业从事稀土永磁材料的研发、制造和销售,是中国主要的稀土永磁材料制造商之一;通用电气中国旗下通用电气医疗创业投资(杭州)有限公司亦持股3.10%。
1.5T及3.0T超导MR设备均出现下沉普及趋势
行业竞争方面,西门子医疗、GE医疗、飞利浦医疗、联影医疗、东软医疗、万东医疗、朗润医疗等均为健信超导的同行业可比公司。


健信超导在申请材料中提到,目前,1.5T及3.0T超导MRI设备为临床应用的主流机型。国产MRI设备行业发展推动了产业链自主可控及产品价格下降。2023年起,国家卫健委取消对1.5T及以上MRI设备的配置管理,1.5T及3.0T超导MR设备均出现下沉普及的发展趋势。
其中,3.0TMRI设备原主要由大型三级甲等医院与科研机构采购,近几年已开始下沉到其他三级医院;1.5TMRI设备成本较低,在三级医院和二级医院使用较为广泛,并逐渐向基层医疗机构普及。
报告期内,公司超导产品销售以1.5T产品为主,3.0T产品销售较少。基于公司供应的3.0T超导产品,朗润医疗及万东医疗分别于2023年和2024年取得3.0T磁共振设备注册证,万东医疗已在2025年实现集采中标3.0T磁共振设备。
若未来3.0T磁共振设备的市场占比持续大幅增加,而公司3.0T产品的研发及市场开拓无法适应市场需求变动,将对公司经营业绩造成不利影响。

从MRI设备的全球市场来看,该种设备的市场规模已由2015年的75.0亿美元增长至2024年的111.0亿美元,年复合增长率4.5%。预计2030年市场规模将进一步增长至148.9亿美元,年复合增长率5.0%。