• 最近访问:
发表于 2025-10-16 10:12:50 股吧网页版
“六个核桃”母公司养元饮品10亿元加码旗下私募 后者已押中长江存储控股
来源:界面新闻


K图 603156_0

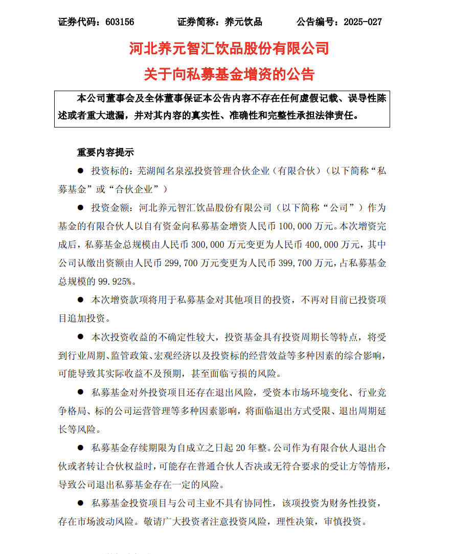
  10月15日晚间,“六个核桃”母公司养元饮品(603156.SH)发布公告,宣布以自有资金向旗下私募基金芜湖闻名泉泓投资管理合伙企业(有限合伙)增资10亿元,此举使该私募总规模从30亿元跃升至40亿元,养元饮品的认缴出资额也从29.97亿元增至39.97亿元,持股比例高达99.925%。

  养元饮品公告

  根据公告披露,养元饮品此次增资的资金将全部用于私募基金对新项目的投资,不会对包括长江存储控股在内的已投项目追加投入。泉泓投资成立于2021年5月,由养元饮品与北京闻名投资基金管理有限公司共同发起设立,初期闻名基金作为普通合伙人仅认缴300万元,养元饮品作为有限合伙人主导出资29.97亿元。

  

  私募基金合伙人及出资比例

  值得注意的是,泉泓投资此前已成功押注半导体领域龙头企业长江存储控股股份有限公司,该基金以货币出资方式,对长控集团增资16亿元,取得0.99%的股份。增资时长控集团的估值约为1616亿元。这一估值在胡润研究院发布的《2025全球独角兽榜》中位列中国十大独角兽第9位、全球第21位,成为半导体行业估值最高的新晋独角兽。随着长控集团近期完成股份制改革,市场对其IPO的预期持续升温,这也让养元饮品的这笔跨界投资价值备受瞩目。

  养元饮品在公告中表示,此举旨在对暂时闲置的自有资金进行合理配置,通过财务性投资获取收益,进一步提升公司整体业绩水平。

  作为国内植物蛋白饮品的龙头企业,养元饮品凭借 “六个核桃” 核桃乳产品一度实现业绩爆发,2008至2015年间营收从2.85亿元飙升至91.17亿元,但此后受消费偏好转移、产品结构单一等因素影响,业绩持续承压。2024年公司营收60.58亿元,较历史高点已缩水近三分之一,其中核桃乳产品仍贡献88.70%的营收,功能性饮料、枸杞饮品等新品营收占比仅刚过10%,多元化战略收效甚微。2025年半年报数据显示,公司实现营业收入24.65亿元,同比下降16.19%;归母净利润7.44亿元,同比降幅达27.76%,主业增长乏力的态势明显。

  为了开辟第二增长曲线,养元饮品近年来不断尝试跨界投资,投资版图已涵盖房地产、AI、新能源、线下媒体等多个领域。2016年公司出资7.5亿元参与成立中冀投资切入地产领域,2022年豪掷8亿元入股新能源企业瑞浦兰钧,2023年又向新潮传媒等投入3.83亿元,但此前的跨界尝试成效不佳,2023年和2024年投资净收益分别为-1.29亿元、-1.26亿元。

  此次,养元饮品在特别提示风险中指出,私募基金对外投资项目存在退出风险,且投资项目与公司主业不具有协同性,属于纯粹的财务性投资,面临市场波动风险。截至2025年6月末,16亿元的长控集团投资仅占公司总资产的12.52%,且尚未产生任何实质收益,却已引发养元饮品公司股价此前的大幅波动,市场对半导体概念的炒作与公司基本面存在一定偏离。

郑重声明:用户在财富号/股吧/博客等社区发表的所有信息(包括但不限于文字、视频、音频、数据及图表)仅代表个人观点,与本网站立场无关,不对您构成任何投资建议,据此操作风险自担。请勿相信代客理财、免费荐股和炒股培训等宣传内容,远离非法证券活动。请勿添加发言用户的手机号码、公众号、微博、微信及QQ等信息,谨防上当受骗!
作者:您目前是匿名发表   登录 | 5秒注册 作者:,欢迎留言 退出发表新主题
温馨提示: 1.根据《证券法》规定,禁止编造、传播虚假信息或者误导性信息,扰乱证券市场;2.用户在本社区发表的所有资料、言论等仅代表个人观点,与本网站立场无关,不对您构成任何投资建议。用户应基于自己的独立判断,自行决定证券投资并承担相应风险。《东方财富社区管理规定》

扫一扫下载APP

扫一扫下载APP
信息网络传播视听节目许可证:0908328号 经营证券期货业务许可证编号:913101046312860336 违法和不良信息举报:021-34289898 举报邮箱:jubao@eastmoney.com
沪ICP证:沪B2-20070217 网站备案号:沪ICP备05006054号-11 沪公网安备 31010402000120号 版权所有:东方财富网 意见与建议:021-54509966/952500