香港金管局公布第二期GenA.I.沙盒参与者名单
来源:界面新闻
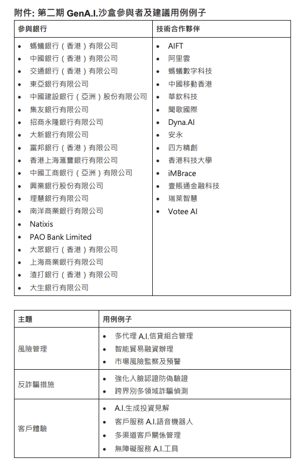
10月15日,香港金融管理局与香港数码港管理有限公司公布第二期生成式人工智能(GenA.I.)沙盒参与者名单。在超过60个建议方案中,来自20家银行和14家技术合作伙伴的27个用例获邀进入第二期GenA.I.沙盒。第二期沙盒计划聚焦积极加强A.I.治理,多个用例采用“以A.I. 对抗A.I. ”策略,例如运用A.I.对A.I. 生成内容进行自动化质量检测,以更具规模的方式提升系统准确度和一致性。沙盒参与者将于今年稍后陆续开始登陆数码港人工智能超算中心的专属平台,预计于2026年初开始技术测试。

郑重声明:用户在财富号/股吧/博客等社区发表的所有信息(包括但不限于文字、视频、音频、数据及图表)仅代表个人观点,与本网站立场无关,不对您构成任何投资建议,据此操作风险自担。请勿相信代客理财、免费荐股和炒股培训等宣传内容,远离非法证券活动。请勿添加发言用户的手机号码、公众号、微博、微信及QQ等信息,谨防上当受骗!
评论该主题
帖子不见了!怎么办?作者:您目前是匿名发表 登录 | 5秒注册 作者:,欢迎留言 退出发表新主题
温馨提示: 1.根据《证券法》规定,禁止编造、传播虚假信息或者误导性信息,扰乱证券市场;2.用户在本社区发表的所有资料、言论等仅代表个人观点,与本网站立场无关,不对您构成任何投资建议。用户应基于自己的独立判断,自行决定证券投资并承担相应风险。《东方财富社区管理规定》