公募基金行业再迎老将退休卸任。
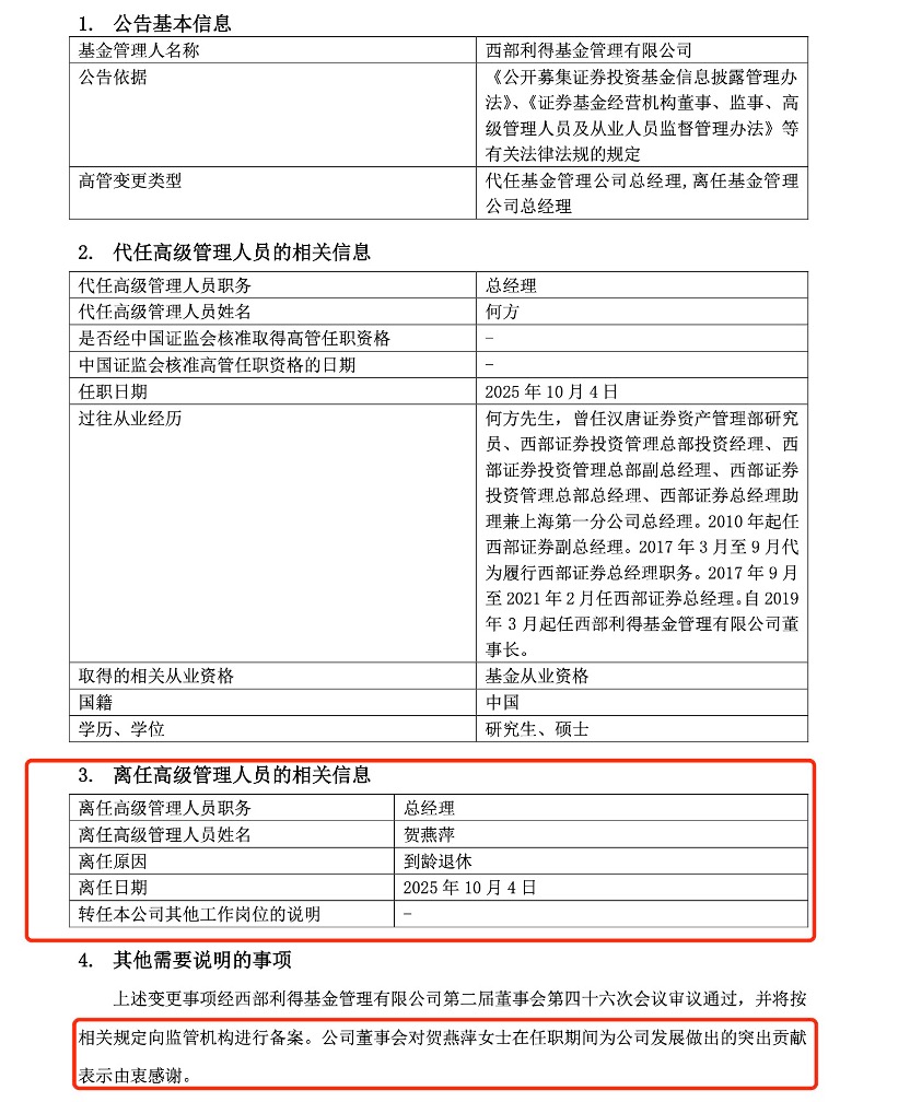
10月10日,西部利得基金发布高级管理人员变更公告显示,公司总经理贺燕萍因到龄退休,卸任公司总经理一职。接任人选尚无最新消息,过渡期由董事长何方代任总经理。
贺燕萍自2015年11月正式出任西部利得基金总经理,彼时西部利得基金非货规模93.81亿元,行业排名58;截至2025年前三季度,西部利得非货管理规模达到933.24亿元,十年来规模增长十倍,排名也提升了6个名次至52位。
贺燕萍掌舵十年,西部利得非货规模增10倍
贺燕萍即将退休的消息在国庆节前已有传言,节后亦有消息显示,西部利得内部已经明确了时间表,10月10日,消息落地。因“到龄退休”,贺燕萍卸任了执掌了近10年的西部利得基金。

公开履历显示,贺燕萍毕业于北京大学历史系,1998年起进入证券行业,证券从业经验丰富,历任华夏证券研究所客户部经理,中信建投证券机构销售部总经理助理,光大证券销售交易部总经理,光大证券资产管理公司总经理,国泰基金副总经理,自2015年11月起担任西部利得基金总经理。
在贺燕萍执掌西部利得基金十年间,公司内部评价较高,她推动了公司管理规模与发展质量的稳步提升。截至2025上半年,西部利得基金非货币基金管理规模实现超过25%的复合年均增长率,公司整体管理规模突破千亿,排名升至前50。
这十年来,是公募基金行业发展的黄金时期,西部利得基金也明确了基金风格稳定不漂移的“基础产品供应商”差异化定位。在该战略指引下,西部利得的各个业务条线展现出稳定与韧性:固收、量化、权益、混合资产等赛道齐头并进,形成了鲜明的市场辨识度。
以固收业绩为例,根据国泰海通证券研究发布了基金公司2025年三季度固定收益类基金绝对收益排行榜,十年收益率考核维度,有71家基金公司纳入排名。其中,西部利得基金以91.87%收益率排名行业第一,并且成为全市场唯一一家主动固收业绩10年收益率超90%的基金公司。此外,在近5年、近3年固收平均收益率上,西部利得分别排名第25、第34,同样不俗。
与此同时,量化也是西部利得基金的鲜明特色,比如市场知名量化基金经理盛丰衍也是贺燕萍在任期,由公司引入并培养。
西部利得也是较早搭建组织功能模块化的中小基金公司,在实现“基础产品供应商”定位这一过程中,西部利得基金建立起以“积木式矩阵架构”与“WISE 系统”为核心的“共享式”组织体系。
其中,“积木式矩阵架构” 旨在将公司组织功能模块化,实现权责清晰、高效协同的运作模式,让决策回归专业,让组织自我驱动。“WISE系统” 则是西部利得投研体系的科技内核,这套自主研发的系统不仅提升了投研效率,同时助力基金经理将个人脑海中的选股逻辑与投资经验,转化为可回测、可迭代、可传承的标准化系统模块。
在公告中,西部利得基金对贺燕萍在任职期间为公司发展做出的突出贡献表示由衷感谢。
到龄退休成为今年高管卸任的高频词
Wind数据显示,截至10月9日,今年已有37家基金公司公告董事长变动,变动人数高达74人;有29家基金公司发布总经理高管变动公告,涉及57人。其中,年内因退休的董事长、总经理高管已经有十余名,“到龄退休”成为今年高管卸任的高频词。
时间线上由近及远来看,9月,超级老将朱永强到龄退休,卸任信达澳亚基金总经理一职;8月底,诺德基金和华安基金同步公告了公司董事长到龄退休。多数高管的退休都获得公司的认可与感谢,学术型公募高管潘福祥在诺德基金任职19年后退休,内部更是以“功成身退”来评价他;华安基金也对退休离任的朱学华为公司作出的重大贡献给予高度评价并致以衷心感谢。
更早些时候,包括交银施罗德基金总经理谢卫、华泰柏瑞基金总经理韩勇和副总经理田汉卿、国海富兰克林董事长吴显玲、兴银基金董事长吴若曼、方正富邦基金董事长何亚刚等多位早期加入公募的高管因退休离任。