广东22处高速点段通行缓慢长度超3公里!起终点位置公布
来源:南方都市报
国庆中秋长假接近尾声,10月7日,南都N视频记者从广东交警获悉,根据预判分析,7日、8日迎来返程高峰。假期期间繁忙高速公路路段共10处;车流繁忙服务区共5处;充电繁忙服务区共3处。

繁忙高速公路路段。

车流繁忙服务区。

充电繁忙服务区。
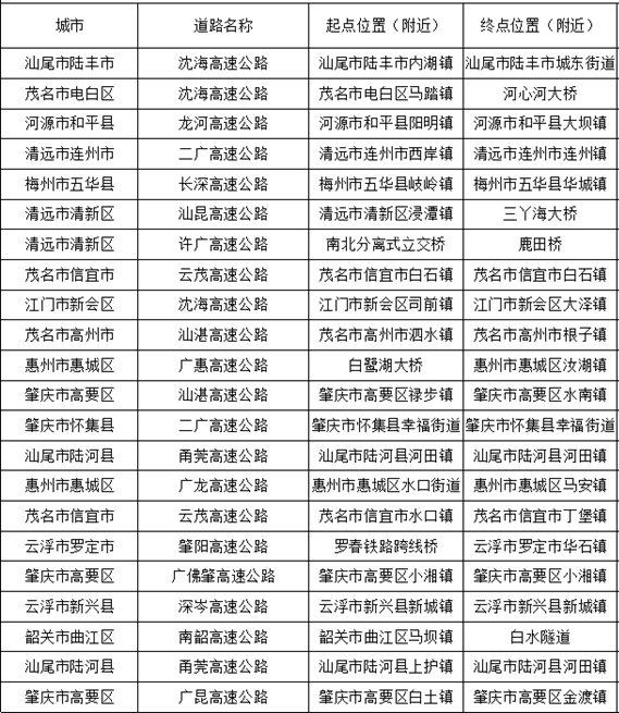
截至10月7日11时30分,全省高速通行缓慢长度超过3公里,时间超过30分钟的点段共22个,分布在河源市、江门市、茂名市、云浮市、韶关市、惠州市、清远市、汕尾市、梅州市、肇庆市。包括龙河高速公路、沈海高速公路、许广高速公路、云茂高速公路、二广高速公路等。

全省高速通行缓慢路段。
郑重声明:用户在财富号/股吧/博客等社区发表的所有信息(包括但不限于文字、视频、音频、数据及图表)仅代表个人观点,与本网站立场无关,不对您构成任何投资建议,据此操作风险自担。请勿相信代客理财、免费荐股和炒股培训等宣传内容,远离非法证券活动。请勿添加发言用户的手机号码、公众号、微博、微信及QQ等信息,谨防上当受骗!
评论该主题
帖子不见了!怎么办?作者:您目前是匿名发表 登录 | 5秒注册 作者:,欢迎留言 退出发表新主题
温馨提示: 1.根据《证券法》规定,禁止编造、传播虚假信息或者误导性信息,扰乱证券市场;2.用户在本社区发表的所有资料、言论等仅代表个人观点,与本网站立场无关,不对您构成任何投资建议。用户应基于自己的独立判断,自行决定证券投资并承担相应风险。《东方财富社区管理规定》