记者|赵阳戈
莱特光电(688150.SH)实控人王亚龙、李红燕夫妇共同控制的宇隆光电近日再度IPO辅导备案。王亚龙家族的资本版图扩张步伐继续。
界面新闻注意到,宇隆光电与莱特光电存在客户重叠的情况,尤其对京东方都存在高度依赖,其产品线的拓展也一度引发监管与市场的关注。
从公开信息看,前次IPO宇隆光电拟投入最大额的募投项目,在2024年年末已经投产。新一轮辅导后,宇隆光电会拿出怎样的募投计划呢?
“夫妻档”再推IPO

来源:证监会
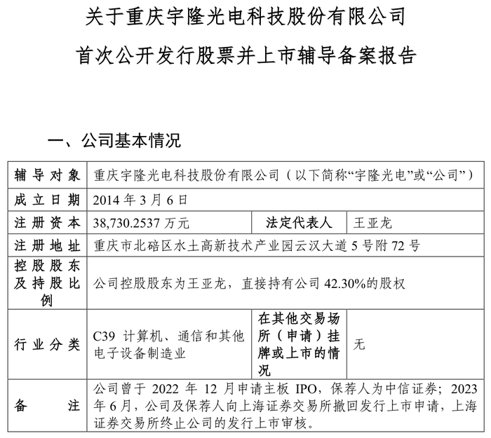
3月6日,重庆证监局接收了宇隆光电的辅导备案。辅导机构为中信证券,由中伦律所和天健会计师护航,计划到2025年6月完成辅导工作。辅导速度之快,令人称奇。
界面新闻注意到,宇隆光电于2022年-2023年曾申请过主板IPO,不过2023年6月公司及保荐人向上交所撤回了发行上市申请。当时的保荐机构正是中信证券,律所也未变更,为中伦律所。

来源:交易所
成立于2014年3月的宇隆光电,主要从事精密控制板和精密功能器件的研发、设计、制造与销售,产品以显示面板为核心应用领域,客户覆盖京东方、和辉光电、华星光电、惠科股份、 维信诺等,在天马集团也完成了合格供应商认证工作。
宇隆光电2020年至2022年上半年的营业收入分别为4.94亿元、7.21亿元、3.41亿元,净利润分别为1.07亿元、1.16亿元、4912.44万元。2022年上半年公司研发投入占营业收入比例5.88%。公司2020年、2021年分别进行了1.3亿元、8058.96万元的现金分红。

来源:公告
值得注意的是,宇隆光电实际控制人为王亚龙、李红燕夫妇。王亚龙、李红燕夫妇直接持有公司59.31%股份,并通过宇隆企业管理、共青城瑞麟、共青城君成、共青城晓荷、共青城高展控制公司13.70%股权,二人合计控制公司73.01%股权。王亚龙目前担任公司的董事长,李红燕担任公司的董事。
3年前,王亚龙、李红燕夫妇曾将莱特光电推上市,募资额8.87亿元。公开信息显示,目前王亚龙控制着莱特光电超50%的话语权。也就是说,宇隆光电与莱特光电要算“兄弟公司”。
严重依赖京东方:兄弟公司的“共生困境”
宇隆光电业绩增长背后,暗藏对单一客户的严重依赖。
根据公开资料,宇隆光电是京东方显示精密控制板加工制造的第一大供应商、精密功能器件的主要供应商。2019年至2022年上半年公司对第一大客户京东方的销售收入分别为2.81亿元、4.71亿元、6.88亿元和2.95亿元,占营业收入的比例分别为94.38%、95.29%、95.42%和86.51%,客户集中度较高。
莱特光电方面,2023年年报显示,公司向京东方销售收入占营业收入的比例为75.12%,京东方为公司第一大客户。除了京东方,莱特光电客户同样覆盖天马、华星光电、和辉,与宇隆光电重叠。
宇隆光电曾提示过对京东方业绩依赖的风险
事实上,这些年京东方的自身经营状况也迎来考验。2022年,京东方出现营业收入、净利润双降,当年数据分别为1784.14亿元和75.41亿元,同比分别下降了19.28%和70.95%;2023年京东方营业收入和净利润分别为1745.43亿元和25.47亿元,同比分别下降2.17%和66.22%。
2022年和2023年刚好是宇隆光电前次冲击IPO之时,公司当时喊出可能“业绩下滑超过50%”的风险提示。2021年和2022年上半年宇隆光电的毛利率也急速下降,分别为31.2%和28.55%,2020年的毛利率则高达39.68%。
相对应的,莱特光电2022年和2023年业绩也出现了下滑,两年的同比下滑幅度分别为2.28%和26.95%,节奏吻合。
好在2024年京东方情况有所好转,预计净利润为52亿元至55亿元,同比增长104%至116%。
前次最大募投计划现已落地
有意思的是,宇隆光电与莱特光电之间还曾有“同业竞争”疑云,早在莱特光电2021年IPO时,监管层便有此一问。尤其当前次宇隆光电IPO最大募投项目指向OLED领域时,或与莱特光电的OLED终端材料形成产业链上下游联动,令市场疑惑宇隆光电拓展业务是否界限模糊。
当然,来自公司方面的解释始终是,莱特光电及其子公司的主要产品OLED终端材料和OLED中间体,与宇隆光电在主营业务、生产的主要产品、生产工艺等方面均不存在相同或相似之处,相关业务与宇隆光电不具有替代性、竞争性和利益冲突。为此,王亚龙与李红燕还出具过避免同业竞争的承诺。

来源:公告
据悉,前次宇隆光电计划募资15亿元,最大投向为“OLED控制板及液晶模组控制板和精密模切生产基地项目”,总投资为9.69亿元,公司计划募资投入额是7亿元。
按照宇隆光电的说法,该项目是公司在华东、华中地区进一步布局精密控制板和精密功能器件产能的重要举措。实施主体为合肥宇隆,项目达产后可实现年产精密控制板9932.98万片和精密功能器件30360万片。
或基于上述同业竞争疑云,在此次辅导中,中信证券的重要课题便是“督促宇隆光电实现独立运营,做到业务、资产、人员、财务、机构独立完整,主营业务突出,形成核心竞争力”,以及“督促宇隆光电形成明确的业务发展目标和未来发展计划,并制定可行的募集资金投向及其他投资项目的规划”。

来源:证监会
界面新闻从合肥新站高新区管委会发布信息看到,前述“OLED控制板及液晶模组控制板和精密模切生产基地项目”已于去年底正式投产。

来源:官微