贾成东出任申万菱信基金副总经理
来源:中国证券报·中证金牛座
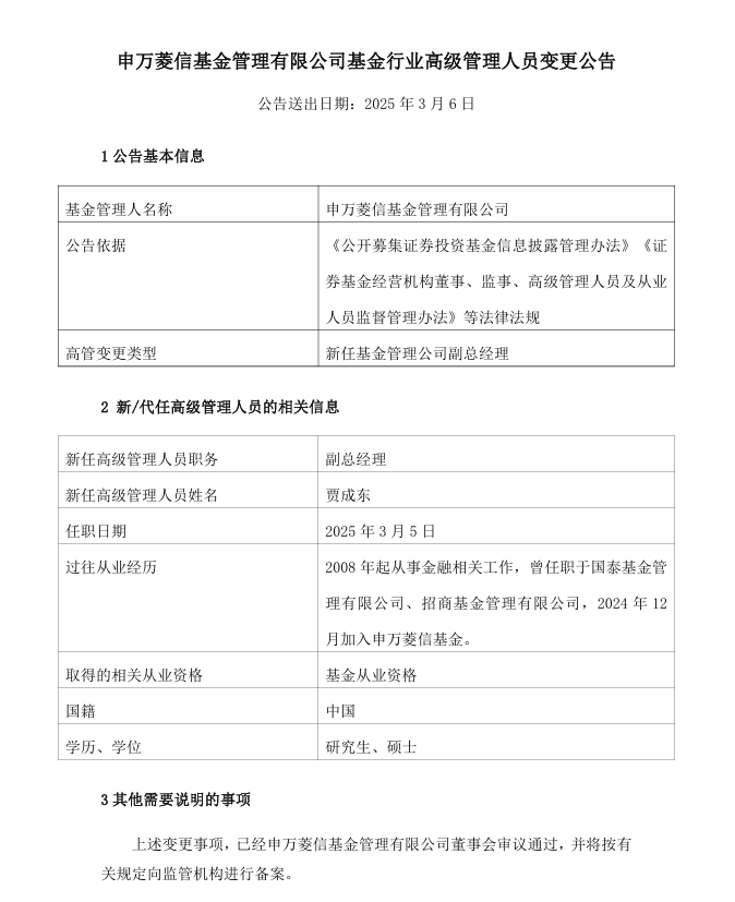
3月6日,申万菱信基金发布的高管变更公告显示,贾成东自3月5日起新任公司副总经理。
根据公告,贾成东2008年起从事金融相关工作,曾任职于国泰基金、招商基金,2024年12月加入申万菱信基金。
值得注意的是,贾成东已于3月3日被增聘为申万菱信新动力混合的基金经理。

图片来源:申万菱信基金公告
天天基金网数据显示,截至2025年1月23日,申万菱信基金的管理规模达到850亿元,旗下有29位基金经理和153只产品(A/C份额未合并)。
郑重声明:用户在财富号/股吧/博客等社区发表的所有信息(包括但不限于文字、视频、音频、数据及图表)仅代表个人观点,与本网站立场无关,不对您构成任何投资建议,据此操作风险自担。请勿相信代客理财、免费荐股和炒股培训等宣传内容,远离非法证券活动。请勿添加发言用户的手机号码、公众号、微博、微信及QQ等信息,谨防上当受骗!
评论该主题
帖子不见了!怎么办?作者:您目前是匿名发表 登录 | 5秒注册 作者:,欢迎留言 退出发表新主题
温馨提示: 1.根据《证券法》规定,禁止编造、传播虚假信息或者误导性信息,扰乱证券市场;2.用户在本社区发表的所有资料、言论等仅代表个人观点,与本网站立场无关,不对您构成任何投资建议。用户应基于自己的独立判断,自行决定证券投资并承担相应风险。《东方财富社区管理规定》