北京等8省市将开展知识产权金融生态综合试点,聚焦五大难点
来源:新京报
新京报贝壳财经讯(记者黄鑫宇)3月5日,为加强对科技创新和文化产业的支持,国家金融监督管理总局(即金融监管总局)、国家知识产权局、国家版权局日前联合印发工作方案,在北京市、上海市、江苏省、浙江省、广东省、四川省、深圳市、宁波市等省市开展知识产权金融生态综合试点工作。
据金融监管总局介绍,近年来,在各方共同努力下,知识产权金融业务保持快速增长。其中,2024年,银行业金融机构累计发放知识产权质押贷款2555.7亿元,同比增长33.4%;累计发放贷款户数26545户,同比增长23.4%。
但是,一些地方和领域还存在制约知识产权金融发展的诸多痛点、难点和堵点,例如,登记难、评估难、处置难及补偿难等问题。
金融监管总局会同国家知识产权局、国家版权局经深入调查研究,决定选取知识产权密集且工作基础较好的地方开展知识产权金融生态综合试点工作,在问题取得突破并积累经验后,逐步复制推广。
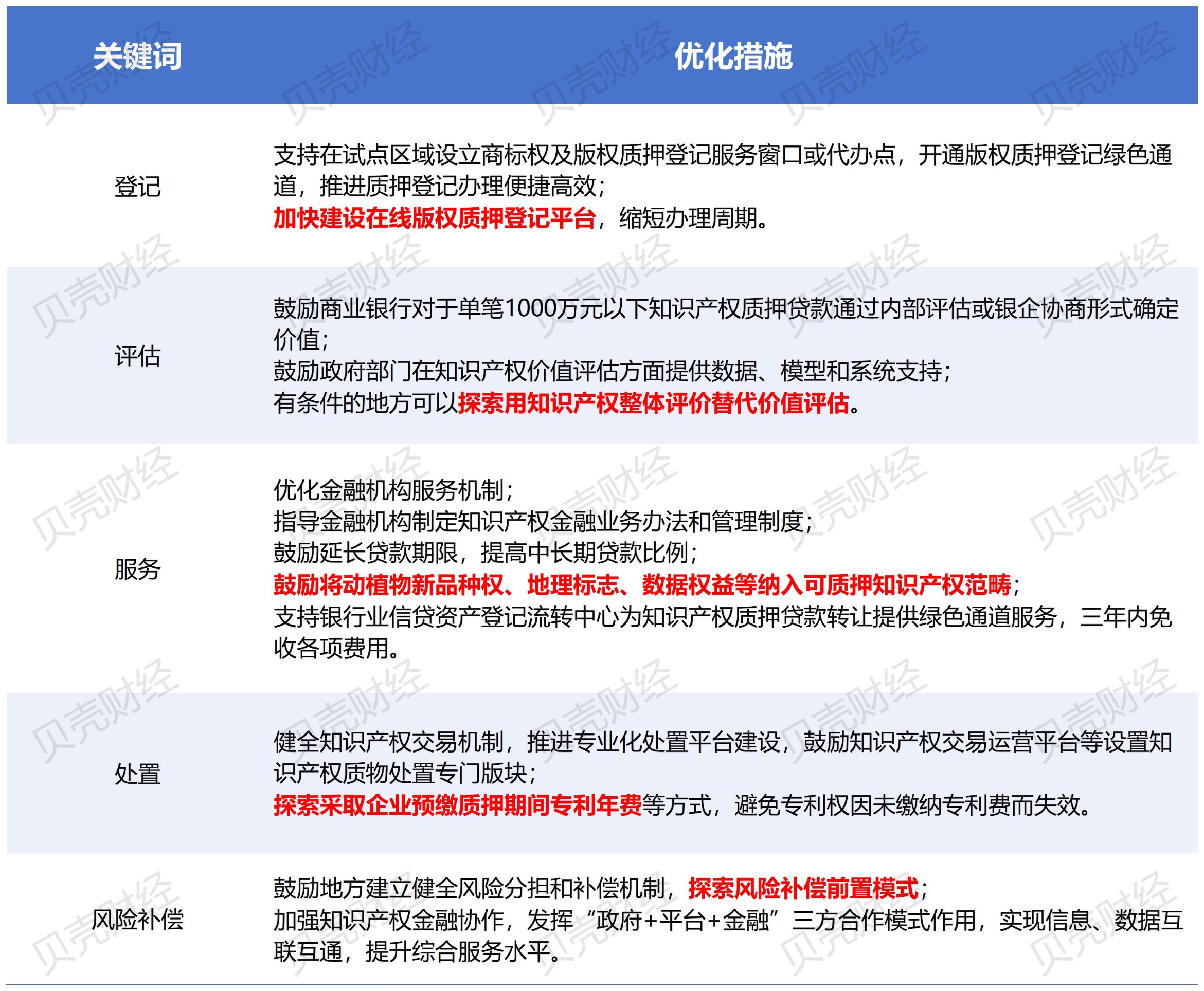
据悉,工作方案将以“知识产权”这一关键要素为突破口和抓手,坚持“问题导向”,在登记、评估、服务、处置、补偿等关键环节提出针对性的政策措施。

图/根据金融监管总局信息,贝壳财经记者制图
据悉,下一步,金融监管总局将会同国家知识产权局、国家版权局指导试点省市结合工作实际,细化工作举措。加强组织协调,定期开展经验交流和案例推广,通报工作进展情况,推动知识产权金融工作提质增效,努力形成科技、产业、金融良性循环,助力新质生产力发展。
郑重声明:用户在财富号/股吧/博客等社区发表的所有信息(包括但不限于文字、视频、音频、数据及图表)仅代表个人观点,与本网站立场无关,不对您构成任何投资建议,据此操作风险自担。请勿相信代客理财、免费荐股和炒股培训等宣传内容,远离非法证券活动。请勿添加发言用户的手机号码、公众号、微博、微信及QQ等信息,谨防上当受骗!
评论该主题
帖子不见了!怎么办?作者:您目前是匿名发表 登录 | 5秒注册 作者:,欢迎留言 退出发表新主题
温馨提示: 1.根据《证券法》规定,禁止编造、传播虚假信息或者误导性信息,扰乱证券市场;2.用户在本社区发表的所有资料、言论等仅代表个人观点,与本网站立场无关,不对您构成任何投资建议。用户应基于自己的独立判断,自行决定证券投资并承担相应风险。《东方财富社区管理规定》