曾经的前五大供应商变为同行竞对,江苏金智教育信息股份有限公司(下称“金智教育”)的市场份额还能保住吗?
2023年7月13日,金智教育申报创业板IPO成功过会,2024年12月29日更新提交相关财务资料,截至目前仍未上市。在报告期内,金智教育研发的APP三次遭到有关部门的通报,该产品的用户信任度和留存率遭受考验,给本就艰难的IPO之路蒙上了阴影。
同时,市场风云变幻,此前跑通的商业模式并不能一劳永逸。金智教育的大供应商,摇身一变成为同场竞标的对手,金智教育遗憾败北。未来,其产品的市场份额可能被蚕食。
2月16日、28日,就被工信部信息通信管理局通报、上游互联网巨头入局抢占市场等主要问题,时代商业研究院向金智教育发函并致电询问,但截至发稿,对方仍未解释上述问题。
主要APP产品被三次通报,涉违规收集用户个人信息
金智教育是一家高校信息化服务的提供商。其主要为高等院校和中职学校提供软件开发、SaaS服务、运维服务、系统集成等信息化服务。
其中,SaaS服务的核心产品包括今日校园APP。APP的使用涉及用户的隐私数据,保障数据安全是金智教育的重要课题。但在报告期内(2020—2023年上半年),今日校园APP接连被有关部门通报。
2020年8月,工信部信息通信管理局通报,今日校园APP存在APP、SDK未告知用户收集个人信息的目的、方式、范围且未经用户同意,私自收集用户个人信息;APP、SDK未向用户告知且未经用户同意,私自使用个人信息,将用户个人信息用于其提供服务之外的目的,特别是私自向其他应用或服务器发送、共享用户个人信息。
在被通报后,金智教育在对待用户信息上,似乎并没有吸取教训,而是在2020年11月、2021年2月再次被网信办和江苏省通信管理局通报。
根据《中华人民共和国网络安全法》第四十一条:“网络运营者收集、使用个人信息,应当遵循合法、正当、必要的原则,公开收集、使用规则,明示收集、使用目的、方式和范围,并经被收集者同意。”
此外,《中华人民共和国个人信息保护法》第六条也指出:“处理个人信息应当具有明确、合理的目的,并应当与处理目的直接相关,采取对个人权益影响最小的方式。”
金智教育为何多次违规收集用户个人信息?未来是否存在法律追责或用户信任危机?长期来看,其多次遭通报批评,对今日校园APP的用户留存率也会产生影响。
供应商变竞争对手,在同台竞标中落选
金智教育的上游由阿里巴巴(09988.HK)、腾讯(00700.HK)和华为技术有限公司等基础设施供应商、云服务商和大型软件企业构成。2020—2022年,腾讯云计算(北京)有限责任公司、阿里云计算有限公司等都是金智教育的前五大供应商。
在招股书中,金智教育称若阿里巴巴、腾讯和华为等大型互联网或软件厂商未来进一步深入参与高校信息化行业中游业务,则有可能出现其利用品牌影响力对高校信息化行业竞争格局产生更大影响。
而上述互联网大厂已经开始布局教育信息化行业的产品,这对金智教育或造成较大的市场冲击。
阿里云是阿里巴巴的核心技术部门与战略级业务单元,据阿里云官网发布的信息,阿里云能为教育行业提供覆盖高等院校、高职高专、K12基础教育、政府机构以及在线教育、培训机构等全场景教育解决方案。
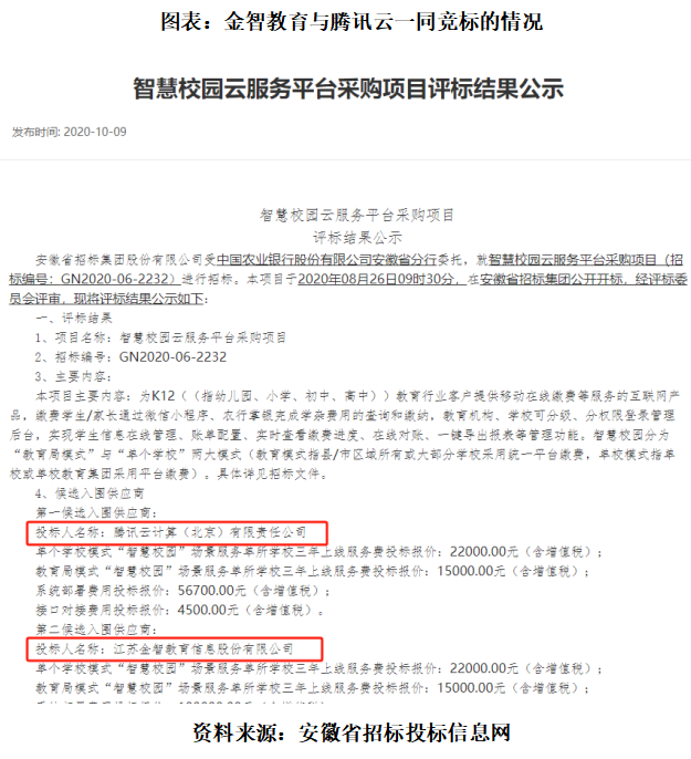
此外,腾讯旗下的云计算服务品牌也在布局。据安徽省招标投标信息网,2020年10月9日,金智教育与腾讯云共同入围中国农业银行股份有限公司安徽省分行的智慧校园云服务平台采购项目。但2020年10月13日该项目中标公告显示,中标单位为腾讯云。

曾经的供应商如今同台竞技,金智教育在与腾讯云的市场竞争中能否胜出,目前看来存在难度。在互联网巨头布局抢占市场的情况下,金智教育的市场份额可能遭到蚕食,其收入和业务的稳定性也将受到不利影响。