金融监管总局发文!港澳金融机构入股保险公司门槛调整
来源:中国证券报·中证金牛座
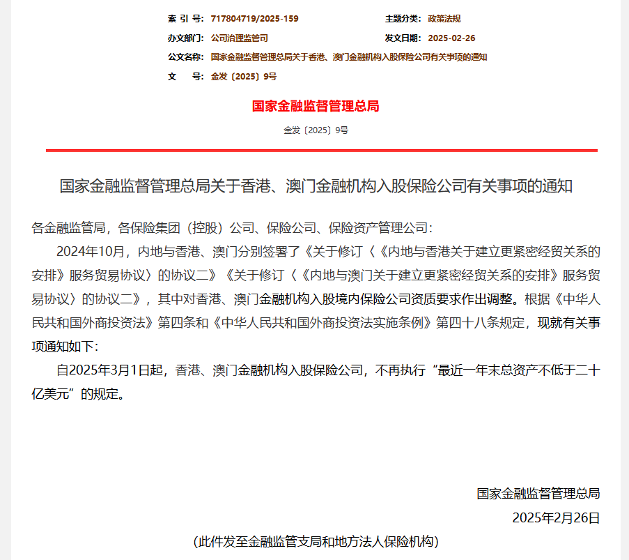
2月26日,国家金融监督管理总局印发《关于香港、澳门金融机构入股保险公司有关事项的通知》。
《通知》显示,2024年10月,内地与香港、澳门分别签署了《关于修订〈《内地与香港关于建立更紧密经贸关系的安排》服务贸易协议〉的协议二》《关于修订〈《内地与澳门关于建立更紧密经贸关系的安排》服务贸易协议〉的协议二》,其中对香港、澳门金融机构入股境内保险公司资质要求作出调整。根据《中华人民共和国外商投资法》第四条和《中华人民共和国外商投资法实施条例》第四十八条规定,自2025年3月1日起,香港、澳门金融机构入股保险公司,不再执行“最近一年末总资产不低于二十亿美元”的规定。

图片来源:金融监管总局网站
郑重声明:用户在财富号/股吧/博客等社区发表的所有信息(包括但不限于文字、视频、音频、数据及图表)仅代表个人观点,与本网站立场无关,不对您构成任何投资建议,据此操作风险自担。请勿相信代客理财、免费荐股和炒股培训等宣传内容,远离非法证券活动。请勿添加发言用户的手机号码、公众号、微博、微信及QQ等信息,谨防上当受骗!
评论该主题
帖子不见了!怎么办?作者:您目前是匿名发表 登录 | 5秒注册 作者:,欢迎留言 退出发表新主题
温馨提示: 1.根据《证券法》规定,禁止编造、传播虚假信息或者误导性信息,扰乱证券市场;2.用户在本社区发表的所有资料、言论等仅代表个人观点,与本网站立场无关,不对您构成任何投资建议。用户应基于自己的独立判断,自行决定证券投资并承担相应风险。《东方财富社区管理规定》