沪深股通今日合计成交2424.08亿,其中海光信息和比亚迪分居沪股通和深股通个股成交额首位。板块主力资金方面,计算机板块主力资金净流入居首。ETF成交方面,科创50ETF(588000)成交额位居首位。期指持仓方面,四大期指空头加仓数量均大于多头。龙虎榜方面,紫光股份获机构买入2.89亿,润泽科技获机构买入1.17亿;京北方获机构买入1.3亿;华丰科技遭机构卖出3.23亿;奥飞数据、拓维信息、光环新网均获一线游资席位买入超亿元。
一、沪深股通前十大成交
今日沪股通总成交金额为1060.87亿,深股通总成交金额为1363.2亿。

从沪股通前十大成交个股来看,海光信息位居首位;贵州茅台和寒武纪分居二、三位。
从深股通前十大成交个股来看,比亚迪位居首位;宁德时代和东方财富分居二、三位。
二、板块个股主力大单资金
从板块表现来看,液冷服务器、国资云、算力、半导体等板块涨幅居前,贵金属、银行、服装、中药等板块跌幅居前。

从主力板块资金监控数据来看,计算机板块主力资金净流入居首。
板块资金流出方面,基础化工板块主力资金净流出居首。

从个股主力资金监控数据来看,主力资金净流入前十的个股中算力股较多,中兴通讯净流入居首。
主力资金流出前十的个股所属板块较为杂乱,航锦科技净流出居首。
三、ETF成交

从成交额前十的ETF来看,科创50ETF(588000)成交额位居首位,香港证券ETF(513090)成交额位居次席。

从成交额环比增长前十的ETF来看,多只科创板相关ETF成交额大增,其中科创芯片ETF基金(588290)成交额环比增长259%位居次席。
四、期指持仓

四大期指主力合约多空双方均大幅加仓,且空头加仓数量均大于多头。
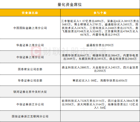
五、龙虎榜
1、机构

今日龙虎榜机构活跃度较高,买入方面,多只算力股获机构买入,其中紫光股份获机构买入2.89亿,润泽科技获机构买入1.17亿;DeepSeek概念股京北方获机构买入1.3亿。
卖出方面,铜缆概念股华丰科技遭机构卖出3.23亿;寒武纪遭机构卖出1.34亿。
2、游资

一线游资活跃度一般,寒武纪获国泰君安北京光华路营业部买入5.71亿,此外该股还获北向资金买入12.1亿同时卖出5.22亿;算力概念股奥飞数据、拓维信息、光环新网均获一线游资席位买入超亿元。

量化资金活跃度一般,寒武纪获一家量化席位买入3.08亿。