财联社2月20日讯 每当A股有热门概念,就有小段子、小作文不胫而走。2月20日中午,一则署名“华福互联网团队”的《AI情趣机器人赛道投资策略》研究段子在社交平台广泛传播,段子内容包括了推荐个股等敏感投资信息。也就在当天,机器人概念股持续走强,概念股全线涨停,“AI情趣机器人要火”的口号出现在各个投资平台。
不过段子还未到处传播,华福证券就第一时间进行了火速辟谣,称该内容系不法分子冒用团队名义编造,与事实严重不符,这显然是“冒名顶替”的产物。华福AI互联网团队发布的关于冒用名义发布不实信息的严正声明,主要传递了两个核心事实:
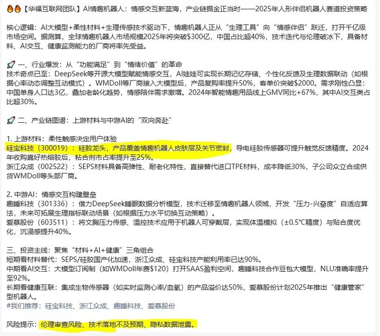
一是网传的投资策略段子并非华福AI互联网团队所写,是有网络账号冒充团队撰写AI机器人观点。截至目前,华福AI互联网团队尚未覆盖机器人板块,也没发表任何涉及“AI机器人”的研究结论或投资建议。
二是所发布不实信息的主体是“华福互联网团队”,而非“华福AI互联网团队”,缺少了AI两个字。华福证券目前不存在“华福互联网团队”。声明称,团队深耕AI,全称是华福AI互联网团队。
华福AI互联网团队明确表示,网络所传播的冒充的段子系不法分子编造,与事实严重不符,请大家注意风险。

图为华福AI互联网团队发布的《关于冒用名义发布不实信息的严正声明》

图为网络传播的不实段子,发布主体是并不存在的“华福互联网团队”
整体来看,根据华福证券声明,网传报告中提到的“华福互联网团队”实为虚构,其正规团队全称为“华福AI互联网团队”,且从未覆盖机器人板块或发布相关投资建议。虚假报告通过偷换团队名称(缺少“AI”二字)、虚构产业链标的及夸大市场规模(宣称“千亿级市场”)等手法,误导投资者跟风炒作。
值得关注的是,虚假报告中提及的“AI情趣机器人”技术细节,如“生理传感”“情感交互”等,与近期部分个股人形机器人G1的实拍视频传播节点高度重合。业内人士也分析称,这或许疑似借势热门技术话题制造市场热点。
实际上,此事件暴露出“股市黑嘴”利用AI热点操纵市场的乱象。股市中,一些不法分子利用投资者心理,编造、传播虚假信息或误导性信息,甚至操纵市场牟利,被称为“股市黑嘴”。其中,所谓编造、传播证券虚假信息是指通过编造、传播虚假或误导性信息,扰乱证券市场,制造恐慌或虚假繁荣,从而谋取私利。
对于研究段子不胫而走,不少卖方也向记者感慨,这简直防不胜防,也无能为力,直言“很被动”。部分受访人士谈到,如果发生在自己身上,只能是火速辟谣,还担心辟谣的速度不够快。一方面,造谣的主体很难被追踪溯源,另一方面,大量投资者已经看到了段子,哪怕是造谣捏造的段子,也先形成了主观印象,事后也很难被纠正过来,声誉和口碑会受到一定影响。部分券商人士以及投资者也向记者谈到,他们迫切希望有关部门能加大对谣言根源的追踪与处罚力度,这样才不会被动,比如可运用AI等技术手段严查严管。
一次“股市黑嘴”的典型操作模式
综合财联社长期报道跟踪,此类事件属于股市“黑嘴”的典型操作模式,“买入——小作文散播假消息——吸引跟风资金进入——提前卖出”,新套路很是明确。不过,如今小作文有了新款式,“小段子”。符合了三个比较鲜明的特点:
首先,冒充权威、正派机构奠定信息“真实度”,先骗取“第一眼”的信任,比如这次就盗用券商团队名称,利用投资者对正规研报的信任;其次,通过文本风格的学习与效仿,进行虚构类叙事,具体到这次AI机器人的事件,就将尚处实验室阶段的概念(如“情感伴侣机器人”)包装为成熟产业链,夸大技术落地速度与市场空间。
从整体段子的风格来看,就是很典型的研报段子体,从格式到行文都比较相似;通过假冒或者伪造发布主体,编造相关信息,其实核心就是为了操纵市场,尤其是操纵标的股价,通过推荐特定个股,诱导散户接盘,配合资金拉高出货。
值得关注的是,随着AI生成技术普及,“黑嘴”内容更具隐蔽性。结合华福AI互联网团队此次“无辜躺枪”,有卖方人士告诉记者,有几个辨别点可以留意,比如段子里是否特别夸大了收益承诺,如“千亿市场”“50%溢价”等煽动性表述,又或者模糊信源,使用非官方账号发布,缺少正规研报的人员名字等等。又或者将产业链拼凑,将无关上市公司强行纳入“概念股”,这往往暗藏在一个字数比较多的段子里,投资者可能会一时晃眼理解错误。
AI既是投资热点,科技趋势,本质其实还是工具,而工具自带的两面性让“股市黑嘴”有了作恶的空间。财联社最新发布的《用虚假信息误导AI大模型“黑嘴”操纵市场玩出新套路》报道注意到,本月以来,有大量虚假的“利好信息”以AI问答截图形式在各主要股民交流平台大肆传播。一批账号“马甲”通过疯狂散布诸如“某公司入股DeepSeek”“某公司为DeepSeek提供技术服务”等谣言,“调教”误导AI大模型给出错误答案,将AI作为其构建“信息陷阱”的嘴替,而这类虚假内容从刚开始的较易分辨已逐步“升级”到了真假难辨。
如此来看,此次事件不仅是个体研究团队的事件,本质是A股市场信息治理的警示。在AI技术催生新业态的背景下,一方面需升级技术手段追踪虚假信息源头,另一方面,投资者也应提升信息素养,共同维护市场秩序。
投资者应增强对信息的敏感度和甄别能力
近年来,证监会多次强调打击编造传播虚假信息、误导性分析等违法行为。2024年修订的《证券法》明确,对操纵市场行为最高可处十倍罚款。如何判断所见信息是否属于证券虚假信息?投资者又该如何维护自身的合法权益?部分券商投教人士告诉记者,主要有四个方面可以参考。
其中,判断信息是否属于证券虚假信息需要综合考虑信息来源、数据和事实的真实性、信息的一致性、市场反应以及是否存在操纵市场行为等多个方面。与此同时,投资者应增强对信息的敏感度和甄别能力,不轻易相信未经证实的消息,尤其是来自非官方渠道的信息。对于听到的“小道消息”,要保持警惕,避免盲目跟风。比如看到微信群或者各类截图,先关注是否有明确的发布主体,发布主体是否真实,是否有鱼目混珠的嫌疑。记者留意到,多个券商投资者教育基地、券商微信公众号提醒,应通过官方渠道验证信息,避免轻信“内幕消息”。
若对信息把握不准,在接收信息时,要尽量通过多个渠道进行验证,以确保信息的真实性和准确性。可以通过查阅相关公告、新闻报道或咨询专业人士等方式来核实信息。
此外,若是政策端的变化,投资者应该及时关注证监会、证券交易所等官方机构发布的信息,以获取准确的市场动态和政策解读。官方信息通常更为权威、可靠,有助于投资者做出明智的决策。