国家数据局发布第二批公共数据应用示范场景建设清单
来源:界面新闻
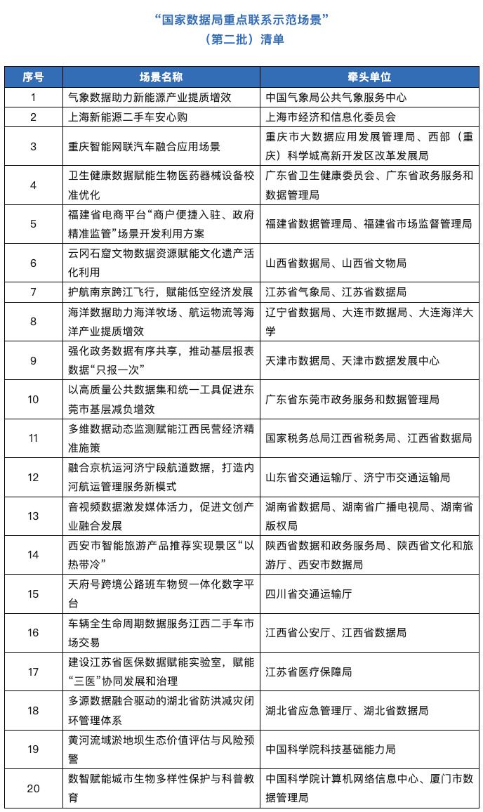
2月18日上午,在国家数据局“数据价值化我们在行动”系列新闻发布会(第一场)上,国家数据局党组成员、副局长陈荣辉发布了第二批“国家数据局重点联系示范场景”清单,包括《气象数据助力新能源产业提质增效》等20个数据应用场景,覆盖新能源、智能网联汽车、低空经济、海洋产业、智慧文旅、基层治理等领域。在2024年10月底发布第一批18个示范场景的基础上,第二批清单的发布,标志着我国公共数据资源开发利用的深度和广度不断拓展。
以场景建设为牵引,推动各地区各部门在制度建设、资源供给、机制协同等方面的改革创新,更好发挥公共数据资源在推动产业升级、优化公共服务、提升治理能力等方面的重要作用,是贯彻落实《中共中央办公厅、国务院办公厅关于加快公共数据资源开发利用的意见》的重要抓手。下一步,国家数据局将会同相关地方和部门,瞄准痛点堵点卡点问题,经过1年左右的示范场景建设,形成一批经济社会效益突出、产业带动效应强的应用,打造一批可复制、可推广的开发利用模式,推动互学互鉴,不断提升资源开发利用水平,充分释放公共数据资源价值。

郑重声明:用户在财富号/股吧/博客等社区发表的所有信息(包括但不限于文字、视频、音频、数据及图表)仅代表个人观点,与本网站立场无关,不对您构成任何投资建议,据此操作风险自担。请勿相信代客理财、免费荐股和炒股培训等宣传内容,远离非法证券活动。请勿添加发言用户的手机号码、公众号、微博、微信及QQ等信息,谨防上当受骗!
评论该主题
帖子不见了!怎么办?作者:您目前是匿名发表 登录 | 5秒注册 作者:,欢迎留言 退出发表新主题
温馨提示: 1.根据《证券法》规定,禁止编造、传播虚假信息或者误导性信息,扰乱证券市场;2.用户在本社区发表的所有资料、言论等仅代表个人观点,与本网站立场无关,不对您构成任何投资建议。用户应基于自己的独立判断,自行决定证券投资并承担相应风险。《东方财富社区管理规定》