中国光伏行业协会拟针对光伏组件组织开展质量抽检
来源:财联社
中国光伏行业协会发布公告称,当前,在多重因素影响下,光伏行业陷入“内卷式”恶性竞争,特别受企业亏损运营影响,光伏组件产品质量问题时有发生。为推动行业重回高质量发展,保护客户利益,在行业主管部门的指导下,中国光伏行业协会响应行业呼吁,拟联合中国电子技术标准化研究院和权威第三方质检机构,将针对组件产品特别是分布式市场的光伏组件开展质量抽检工作。
一、抽检内容
计划根据相关国家标准,国际标准和行业团标,定期在市场规模较大省份进行抽检,根据所抽组件的使用地气候类型和安装方式,以及针对目前户外和实验室检测中发现的组件端重点质量问题,对所抽组件进行安全类和性能类的检测评估。
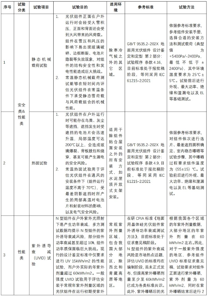
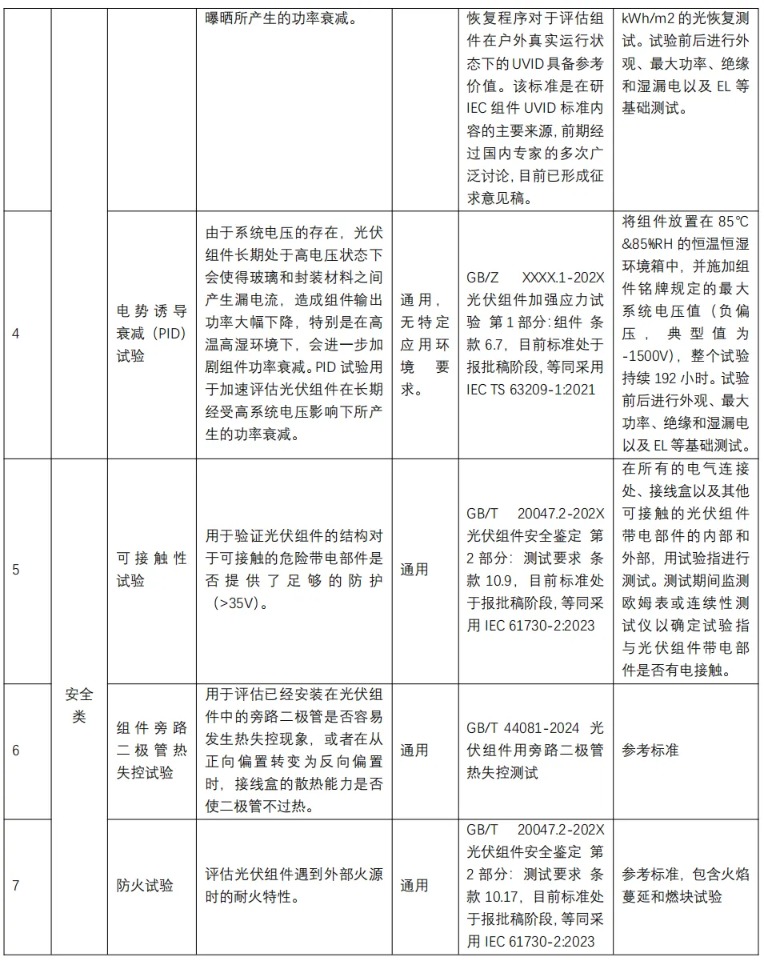
光伏组件的安全性关乎光伏电站安装、运维等工作人员的人身安全,组件性能则直接影响电站的收益。安全类评估主要包含静态机械载荷试验、热斑试验、可接触性试验、旁路二极管热失控试验和防火试验,此类试验能有效评估光伏组件的结构安全性、电气绝缘性能和防火性能。性能类评估主要包含静态机械载荷试验、热斑试验、紫外诱导衰减(UVID)试验和电势诱导衰减(PID)试验,此类试验能够有效评估光伏组件的机械性能、耐热性能、耐紫外衰减和电压应力衰减的性能。具体试验项目及要求如下表所示:


二、结果发布
根据第三方检测机构的检测结果,定期形成专题报告,对外公开。
欢迎行业内对抽检工作提出建议,共同维护行业高质量发展!
郑重声明:用户在财富号/股吧/博客等社区发表的所有信息(包括但不限于文字、视频、音频、数据及图表)仅代表个人观点,与本网站立场无关,不对您构成任何投资建议,据此操作风险自担。请勿相信代客理财、免费荐股和炒股培训等宣传内容,远离非法证券活动。请勿添加发言用户的手机号码、公众号、微博、微信及QQ等信息,谨防上当受骗!
评论该主题
帖子不见了!怎么办?作者:您目前是匿名发表 登录 | 5秒注册 作者:,欢迎留言 退出发表新主题
温馨提示: 1.根据《证券法》规定,禁止编造、传播虚假信息或者误导性信息,扰乱证券市场;2.用户在本社区发表的所有资料、言论等仅代表个人观点,与本网站立场无关,不对您构成任何投资建议。用户应基于自己的独立判断,自行决定证券投资并承担相应风险。《东方财富社区管理规定》