江西农村商业联合银行获批筹建
来源:上海证券报·中国证券网
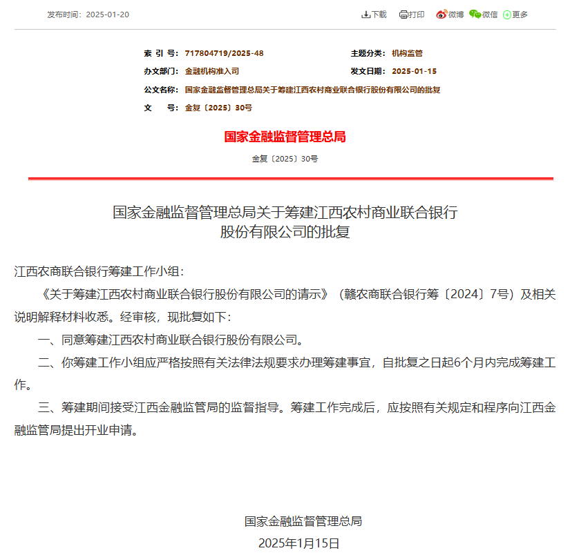
上证报中国证券网讯(记者黄坤)1月20日,国家金融监督管理总局官网显示,江西农村商业联合银行股份有限公司日前获批筹建。

批复显示,江西农商联合银行筹建工作小组应严格按照有关法律法规要求办理筹建事宜,自批复之日起6个月内完成筹建工作;筹建期间接受江西金融监管局的监督指导。筹建工作完成后,应按照有关规定和程序向江西金融监管局提出开业申请。
江西农村商业联合银行由江西农村信用社联合社改制而来。据了解,江西农商联合银行成立后,原江西农村信用社联合社的业务、资产,以及债权债务等权利义务将由江西农商联合银行承接。
农村信用社联合社改革按照“一省一策”的原则推进。今年1月初,江苏农村商业联合银行刚刚获批筹建。目前已有广西农村商业联合银行、四川农村商业联合银行、山西农村商业联合银行等正式开业,而海南农商银行于2024年5月挂牌开业。
农信机构改革的模式较多。在近年改革实践中,侧重点是省农商联合银行和省级农商银行模式。
“省联社改制模式主要是省级农商联合银行和省级农商银行两种,目前以改制为省级农商联合银行为主。”招联首席研究员董希淼表示,省联社改制为省农商联合银行,一是理顺自上而下的股权关系;二是有利于增强资本实力、提高风险防范与化解能力。与省联社少则数千万元多则上亿元注册资本相比,省农商联合银行的资本金往往在几十亿元量级;三是可以申请更多的业务资质与牌照,更好地发挥“小法人,大平台”作用。
郑重声明:用户在财富号/股吧/博客等社区发表的所有信息(包括但不限于文字、视频、音频、数据及图表)仅代表个人观点,与本网站立场无关,不对您构成任何投资建议,据此操作风险自担。请勿相信代客理财、免费荐股和炒股培训等宣传内容,远离非法证券活动。请勿添加发言用户的手机号码、公众号、微博、微信及QQ等信息,谨防上当受骗!
评论该主题
帖子不见了!怎么办?作者:您目前是匿名发表 登录 | 5秒注册 作者:,欢迎留言 退出发表新主题
温馨提示: 1.根据《证券法》规定,禁止编造、传播虚假信息或者误导性信息,扰乱证券市场;2.用户在本社区发表的所有资料、言论等仅代表个人观点,与本网站立场无关,不对您构成任何投资建议。用户应基于自己的独立判断,自行决定证券投资并承担相应风险。《东方财富社区管理规定》