1月17日,博鳌亚洲论坛在深圳发布“创新报告2024”(下称“报告”)。报告预测全球科技创新十大趋势,并对全球科技发展的“去全球化”趋势提出担忧。
博鳌亚洲论坛秘书长张军在报告“序言”中指出,全球科技创新面临经济波动、不确定性增加、地缘政治紧张、数字鸿沟扩大等严峻挑战。外部环境对一国科技创新的影响越来越大,既有促进,亦有制约,而制约更为明显。
张军表示,“我们认为,经济环境越是复杂,就越需要各国加强政策协调,建立可监管、包容性的科技创新合作机制,营造开放包容的创新生态、体系与环境,推动亚洲科技创新一体化,以此带动区域经济一体化。”

博鳌亚洲论坛秘书长张军在“创新报告2024”发布会上致辞
博鳌亚洲论坛创新报告自2020年起已连续5年发布,重点关注全球特别是亚洲地区前沿技术及创新的趋势和特点。2024年的创新报告由博鳌亚洲论坛研究院和德勤中国联合发布。
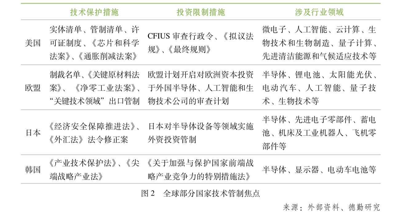
趋势一:外部环境错综复杂,抑制科技合作创新
报告认为,受地缘政治因素影响,全球科技发展呈“去全球化”趋势。一方面,各国科技创新和应用更加强调本土化和自主化,特别是人工智能、新能源电池、半导体、微电子、量子信息技术等关键技术领域。主要经济体加快出台各项政策法规,引导产业回流,并强化限制性条件,严防具有国际领先优势的前沿和敏感技术外流。
另一方面,全球范围内的技术封锁和“脱钩”行为加剧科技体系碎片化。一些技术先进国家把国家科技创新竞争视为“零和博弈”,大幅限制甚至切断与后发国家间科研、监管和治理合作。一些大国在人工智能治理和监管领域,通过深化盟友协作,打造标准,划定“小圈子”,谋求监管领域的主导权。

趋势二:国家战略引领,政策效应凸显
美国、中国、日本、韩国等经济体不断丰富科技创新政策工具,从战略层面优化科技布局,指引创新方向,以应对日益激烈的创新环境。东南亚国家也纷纷将科技创新上升至国家战略规划层面。
在国家政策引导的大背景下,亚洲研发支出与专利申请量远超其他地区。2022年,全球研发总支出排名前十的国家中,亚洲国家数量占一半,其研发总支出超1万亿美元,占比达42.14%。其中,中国研发投入增长迅速,2022年近700亿美元,居全球第二位。2023年亚洲各国受理的专利申请约为244万件,占世界总量的68.7%。
趋势三:从“跨界”到“无界”,“大科学”时代到来
全球创新已步入以多学科交叉融合为主要特征的“大科学”时代,在不断催生新研究领域的同时,进一步赋能各行各业。例如,化学、物理学、材料学、计算科学等多学科与生命科学的交叉融合,拓展了原有生命科学领域的边界,催生了基因编辑、合成生物学等新兴技术。其中,基因编辑技术能够在不引起基因突变的情况下精确修复基因,现已广泛应用于生物医学研究,为诊断、治疗和预防遗传性疾病提供了新手段。生物、纳米、材料等技术交叉融合,进一步赋能机器向智能化方向发展,产生诸多新的研究方向和创新产品,如微纳机器人,为微纳制造、生物医学等领域提供变革性的研究与实现方法。
随着不同领域、技术之间的融合在未来成为常态,科技创新最终会从“跨界”走向“无界”,即打破现有行业或领域的独立性,在更广泛的范围内进行协同创新。
趋势四:“有组织科研”模式成为攻关主力
有组织科研基于国家和社会发展的实际需求,整合来自各学科、各领域和不同地域的科研人员,有计划地开展团队式、项目式技术攻关,产出具有突破性、标志性的科研成果。当前,全球技术先进国家纷纷重视有组织科研模式,改变科研力量零散化、碎片化现状,统筹力量解决重大科学问题。
科技集群的建立,是各国推动有组织科研模式的重要体现。目前,亚洲科技创新集群数量明显提升。2023年,科技集群数量排名前十的国家中,亚洲国家占40%,包括中国、日本、印度和韩国。其中,中国科技集群发展势头强劲,共有24个科技集群进入百强名单,首次超过美国,居全球第一;印度科技集群数量与日本、韩国等发达国家相当。
趋势五:市场需求倒逼技术变革
不同于以往技术创新—应用研究—产品开发的传统线性模式,“市场需求—技术需求—科学突破”的反向互动更加明显。消费者偏好、政策环境等市场压力,迫使企业不得不通过科技创新来保持优势和竞争力。比如新能源汽车行业,消费者偏好变化倒逼各国头部企业进行技术变革。汽车用户在续航能力、电池技术安全、个性化、互动化方面的新需求,迫使企业聚焦电池材料创新,推动新型电池材料(如硅基负极材料)在能量密度、充电速度、循环寿命等问题的突破。同时不断丰富智能座舱和智能驾驶辅助系统功能。
在应对气候变化已经成为全球共识的大背景下,各国围绕绿色化、低碳化制定和实施了一系列针对性的战略、措施和行动,包括设定净零排放目标、煤电退出、碳税、碳排放交易等。企业开始研发更具环保、低碳的技术和产品,以满足新的环保要求。例如,能源行业聚焦可再生能源、新型电力系统、绿色高效化石能源开发利用等绿色创新;制造业着力开展绿色制造工艺、制造技术、生产装备、排放物绿色处理技术研发攻关;建筑业加快在绿色建材和绿色建造等环节的技术创新。
趋势六:前沿技术密集爆发,不确定风险增加
前沿技术不确定性风险,分为技术商业化、技术治理两个维度。基因编辑、量子计算、可控核聚变等前沿技术处于发展的初级阶段,其技术本身的复杂性导致成熟度相对较低,存在许多未知和待解决的问题,并受到社会环境、法律法规、伦理道德等多种因素的制约,它们在实际应用中的可行性和可靠性存在较大不确定,带来争议和质疑。
例如,量子计算作为一种新兴的计算范式,拥有远超传统计算的并行处理能力,理论上能够大幅提高仿真的效率和精确度。但量子计算技术的成熟度以及操控稳定性仍处于积极探索和研究之中,这无疑为其广泛应用带来了不确定性和潜在风险。加之量子系统的复杂性以及当前技术条件的限制,量子计算的实用化和商业化进程面临诸多挑战。
前沿技术迭代更新加快,也导致技术治理难度加深。如生成式人工智能开启了一种“敏捷迭代”模式,未来模型迭代周期将从年变成以月、周甚至天为单位。技术的快速迭代,让风险预防的事前治理技术无法精准预见整个过程中产生的风险,针对前沿技术立法也面临时效性问题。
不仅如此,以Chat GPT为代表的生成式人工智能出现后,人工智能由原先某一特定场景,解决某一特定问题,发展为可适用于多元化场景、解决各种复杂问题。这使得传统治理范式(如特定场景的分散治理)再难以实现全面覆盖。例如,在具身智能领域,从“初音未来”到“Pepper”机器人,情感和认知的双重能力已经成为日本发展人工智能的核心要素和必备特质。然而,伴随具身智能技术的飞速发展,相应的道德和法律问题也逐渐凸显出来。目前,关于情感智能机器人的道德规范和法律框架尚不完善,社会对于这类机器人的接受程度和它们将在生活中扮演的角色还存在争议。监管机构在面对具身智能带来的挑战时,也尚未做好准备。无论是技术标准制定、隐私保护还是在防止滥用等方面,都需要进一步的研究和立法。
趋势七:智能化全方位渗透生产生活
人工智能(AI)领域持续性的突破,不断推动智能化加速应用于生产生活。其中,在产业领域,AI技术与产业间的融合范围持续拓展,主要围绕降本增效,推动制造业生产环节的智能化改造,将重复且耗时的任务自动化,实现从产品设计到生产调度、故障诊断等各个环节的智能化驱动。
AI技术也让人类生活变得愈发智能化,极大提升生活的便利性和舒适性。值得注意的是,基于AI技术的机器正在延伸和扩展人类的思维过程,包括学习、推理、判断等能力,实现思维智能化。例如,医疗影像智能检测系统帮助分析超声、X线、CT在内的大部分传统医学影像,辅助医生高效完成病症诊断。
趋势八:颠覆性技术的标准制定和场景建设加快
全球科技创新进入空前活跃期,颠覆性技术不断涌现,包括人工智能、机器人、量子计算、生物技术、移动通信等。部分颠覆性技术经过持续性研发和优化,其稳定性和可靠性得到提高,标准化的工作已进入实质阶段。
一些颠覆性技术的应用场景正在持续拓展。在人工智能领域,围绕大模型领域的研究持续深化,适用于科学研究、企业部署、端侧智能设备等不同场景的大模型开始涌现;同时,更多专注于服务垂直领域(如智能巡检)的小模型将会诞生。
趋势九:可持续发展领域创新不断
联合国《2030年可持续发展议程》提出了可持续发展目标,涵盖了社会、经济和环境三个维度、17个大目标。各国围绕17个大目标,积极推动技术创新,提供相关解决方案。
一些关键领域的企业也在积极行动,推进全产业链减排,增强气候适应韧性。能源公司通过引进新能源和技术创新,降低化石燃料组合比重;房地产和建筑行业聚焦可持续采购和能效提升;制造企业借助新一代信息技术,改造传统产业工艺流程,减少能源消耗和碳排放。
趋势十:企业创新能力与质量持续提升
面对新一轮科技革命和产业变革的重大机遇,各产业领域的头部企业积极发挥科技创新主体作用,不断加大研发投入,重视前沿领域研究和核心技术攻关。
根据对研发投入排名全球前2500名的企业统计,这些企业在2022的研发投入总额达到历史最高水平,为12499亿欧元,较2021年增加12.8%,约占全球产业研发投入总额的86%。信息和通信技术(ICT)生产和服务、医疗保健和汽车在研发投资中保持领先。在全球研发投入排名前50的企业中,五分之一为亚洲企业,其中中国企业数量占到一半。华为(中国)、三星电子(韩国)两家亚洲企业进入全球研发投入排名前十,分别位于第五位和第七位。

持续性的研发投入,使企业超过研究机构、高校等科研主体,保有最高的PCT申请量(占所有已公布PCT申请的87%)。2023年,在PCT国际专利申请排名前十的企业中,亚洲企业数量占80%。其中华为技术有限公司(中国)PCT申请量位居榜首,公布了6494件PCT国际专利申请。紧随其后的包括三星电子(韩国)、三菱电机(日本)和京东方科技(中国)。