张贵兵每天早上五点半会准时出现在公司,这位执掌奇瑞国际的总经理的一天通常从园区草坪散步开始,很多熟悉他习惯的员工会在这一时间到草坪与他交流想法或找他签字。当天光大亮,他的日程表将被各类会议和活动塞满,直至忙碌到深夜。
“永远有很多人去找他签材料,他每一项都会认真看,即便是小到员工驻外一两年的外派文件,也会亲自确认”,奇瑞国际员工告诉界面新闻,张贵兵对各层级动态的清楚把握,令下属行事不敢懈怠。
奇瑞的忙碌自上至下,董事长尹同跃曾直言自己最喜欢下属加班的那股拼命劲头。夜晚的总部大楼也总是灯火通明。职员常常加班到晚上九点后,单日工作时长超过12个小时,多数人没有双休。
奇瑞国际市场部的员工处于更极限的情况,这一部门白天需要完成国内公司任务,晚上则需要和不同地区的经销商子公司和总代市场人士对接。由于双边文化差异,他们往往很难凑到完成假期,几乎全年无休。
据中国汽车协会最新统计,奇瑞汽车在2024年全年出口达到114万辆,同比增长23.7%。在本土竞争对手中,奇瑞以20多万辆的优势反超上汽集团,打破后者保持七年的中国整车出口排名第一的记录。
闭上眼睛,想象一个空无一人的标准足球场,不断有汽车驶入直至停满所有空隙。这样的足球场累加超过1600层,才能容纳奇瑞集团在刚刚过去的一年销往海外的所有车辆。
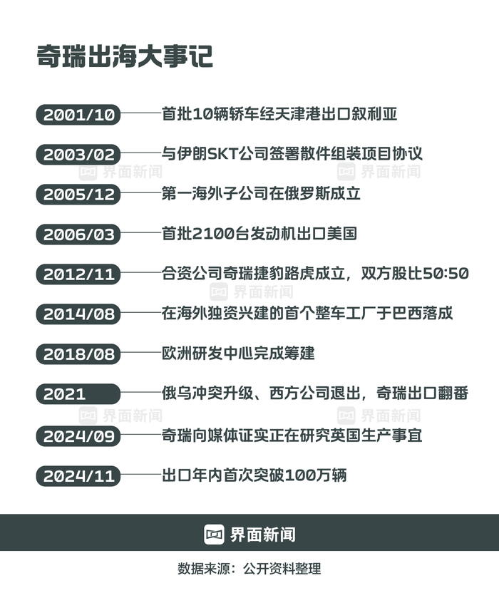
2024年11月,奇瑞首次实现年内出口破百万,创造中国汽车公司最快记录。此时距离奇瑞开始尝试出海已经过去23年,这一速度与世界销量第一的日本汽车公司丰田大致相当,略快于排名第三的韩国现代集团。
奇瑞海外销量高速增长,契合中国汽车近年来出口迅猛的行业背景。2021年,中国汽车出口量开始呈现爆发式增长,首次突破200万辆;2023年,中国成为全球第一大汽车出口国,汽车出口达491万辆;去年我国汽车出口585.9万辆,同比增幅近两成。

资深汽车分析师梅松林向界面新闻评价称,奇瑞取得的成绩,对整个行业而言代表阶段性跨越,“可以说明中国本土汽车公司真正走向世界”。
在中东,以奇瑞为代表的中国汽车正在成为质量上乘的代名词。世极汽车营销总监高磊告诉界面新闻,当前包括中东地区在内的海外消费群体,正在用更加积极主动的姿态了解中国汽车,“客户基本不需要我们做额外介绍,会直接拿着心仪国产车型的详细信息找过来,点名要求采购”。
中东之外,奇瑞也在更多异域国家受到欢迎。近年来经济增速位居前列、中产阶级数量提高的孟加拉,对私人交通工具的需求攀升,被视作中国汽车企业进入南亚不可错过的市场。
孟加拉资深汽车媒体人林肯向界面新闻表示,近年奇瑞已经搬到更加繁华的商圈,与日产、三菱等扎根当地的日系品牌,以及奔驰、宝马等高端欧系品牌门店比邻而居。十七年前,奇瑞在孟加拉较为安静的住宅区开启第一家小点,位置较偏远,当时主要销售的车型是紧凑型的奇瑞QQ。
奇瑞的新门店的选址,某种意义上反映出这家公司已经敢于在新兴海外市场与跨国汽车巨头正面竞争。其在孟加拉销售的主力产品也从小微型车演变为规格更高的三款SUV车型。
这家公司在海外逐步确立自身历史坐标,背后不仅有地缘政治变化和智能网联汽车发展带来的时代机遇,更重要的是奇瑞对早期布局出口的战略重视、产品和市场需求匹配、属地化运营、以及相对精准的扩张节奏。
如果参考日本汽车的全球化过程,一家汽车公司走向世界通常分为三个阶段,第一阶段为整车出口,第二阶段实现海外本土化生产,第三阶段达成全球化运营。
奇瑞比多数中国汽车公司更早意识到出海的重要性和价值。这不仅体现在奇瑞属于首批走出国门的中国汽车公司,还在于出口在其公司发展的时间轴上如此靠前——奇瑞的整车出口历史几乎与整个品牌历史并行。梅松林告诉界面新闻,奇瑞从初期就将企业总体发展、出海和研发放到同等地位,它今日取得的成功与这种战略定位密切相关。
奇瑞汽车成立于1997年,第一款正式产品风云于两年后下线。2001年,风云轿车正式上市,即在国内收获超出预期的反响。尹同跃曾介绍,当年合作方上汽定的销量任务是5000辆,最终奇瑞做到2.8万辆,翻了五倍有余。
风云在上市的当年就实现盈利,这在本土品牌起点普遍较低的情况下是相对罕见的。奇瑞在国内一时间风头无两。
据多家媒体报道,就在同年的北京车展上,一名叙利亚商人看中风云,当即决定希望能够进口200辆整车。他从北京追到上海,几经辗转,于威海路堵住刚刚开会出来的尹同跃。
双方在马路上签订风云出口到叙利亚的订单,奇瑞就这样拉开了海外销售的序幕。长城与奇瑞几乎同时出口海外市场,但当时已是长城汽车成立的第13年。
最初的奇瑞对出口较为谨慎,尹同跃仅同意首批向叙利亚出口10辆,随着风云在当地起势,次年奇瑞又向叙利亚出口100多辆,到了第三年,这一数字飙升至500多辆。
更多海外人士开始留意到“奇瑞”品牌。第四年,更多国家的经销商慕名而来,奇瑞出口量随之跃升至破千,产品陆续推向埃及、伊拉克、阿尔及利亚、黎巴嫩等市场。
奇瑞在应对海外市场的热情也反应迅速,2003年即成立国际部,公司开始有步骤地向海外市场主动渗透。作为对比,五年后上汽集团才将其乘用车公司荣威市场部旗下海外业务科升级为海外业务部,业界普遍认为这时上汽自主品牌国际化的路线才初见雏形。
在梅松林看来,奇瑞相较其他中国汽车公司更早重视海外市场的原因在于,奇瑞虽创业起点较低,但目标高,“创业从芜湖的一间茅草屋开始,却一直对标大众和丰田两个品牌”。
尹同跃早期负责一汽大众工厂,梅松林认为他在世界级汽车公司任职的经历,决定了尹同跃领导下的奇瑞班底,从一开始就梦想走向更大的舞台。
出海是尹同跃为奇瑞冒险下赌的赛道。尽管风云在国内外获得了一定成果,但尹同跃当时对出海业务的支持,在外界眼中仍然是相当大胆甚至冒进的决策。
多数中国汽车公司倾向于认为做好国内市场是出海的前提。由于对海外市场熟悉程度不如本土市场,国内工厂建设、品牌开拓、员工招聘等方面的难度也比海外更低,企业一般希望在国内市场立足,再攻克出海业务。
敢于与众不同的企业家,其观点、想法和其他人必然差异化。尹同跃的思路是,在本土市场争锋的同时,快速寻找新的蓝海。
2000年前后的中国汽车市场是合资品牌的天下。奇瑞进入市场的时期中国国内已经呈现盲从外资品牌的趋势。奇瑞则是希望找到对外资品牌依赖度较低、仍以性价比为导向的市场,比如南美、非洲及中亚地区。抢占这些尚未被国际汽车巨头垄断的新兴区域,更有可能弯道超车。
除了敏锐的市场嗅觉,尹同跃本人相对较好的英语水平也成为奇瑞早期开拓海外市场的一大优势。他去年在北京车展上与外国友人全英文交流的视频画面在社交平台广为传播。
熟练掌握外语通常被视作公司管理者的加分项,好处是能够直接减少翻译隔阂,同时加强领导者本人对海外市场的把控力和影响力。
“如果一家公司的老板不惧怕国际市场,其管理的团队也会有意识在每个市场与当地人沟通、做朋友,更强的文化适应能力造就不一样的生意氛围”,梅松林告诉界面新闻。
奇瑞国际一直重视对员工外语能力的筛选及培养。竞聘同一个岗位的候选人中,有留学背景和掌握小语种的人优先胜出,这直接反映在工资差距上。据奇瑞国际的前员工介绍,校招生中具备留学背景的职员月薪超过1万,不具备的则只能拿到6000元左右。入职后的员工要定期用英文向上汇报,接受检验。

坚持自研、本地化生产和重视售后是奇瑞出海取得不俗成绩的又一基石。
奇瑞早期的零部件供应受制于大众集团,这令它较早意识到自主研发发动机和变速箱等关键零部件的重要性。尤其当技术封锁或制裁成为常见的国际政治手段,崛起中的公司需要预见长远发展中存在的威胁,降低经营风险。
为了实现技术路线与管理方式与国际接轨,奇瑞在2003至2005年间迅速组织起阵容豪华的团队,高管成员包括具备福特背景的华人博士许敏、美国深造归来的发动机专家辛军,以及日本丰田生产方式专家寺田真二。这些具备国际视野的专业人士加盟,一定程度上为奇瑞走向全球铺路。
奇瑞的自研之路充满挑战。据时任奇瑞发动机公司总经理朱航回忆,摆脱关键技术被“卡脖子”很不容易,最先棘手的问题就是发动机图纸不全,随后的生产线组织、调通又是一大难关。“终于制作出发动机,但性能、油耗都不理想,只能接着改进。”
就这样在摸索中前行,从借助外国公司的力量联合开发,到基本上完全自研,奇瑞花了五年左右时间。
奇瑞的出海规划也伴随核心技术发展,不再局限于整车。尹同跃提出,衡量奇瑞海外战略成败的关键并非出口数量的多少,“重点是出口技术,并且尽可能实现当地生产”。
出口的优势在于,无制造环节参与,资产压力相对较轻,但经营成本和利润受到当地政策影响较大。本地化生产则能够解决当地税收和就业问题,受到当地贸易保护主义势力影响的可能性相对较小。
罗兰贝格全球合伙人袁文博告诉界面新闻,大多数的大中型市场有本地经济发展的诉求,中国汽车公司如果能够实现当地组装、招募本土员工、提升供应链本地化率,有望达成双赢的局面。
奇瑞在中国公司中率先践行了这套思路。2003年国内轿车出口浪潮乍起时,奇瑞通过牵手伊朗最大的零部件生产厂家SKT公司,以散件组装的方式踏上中东土地。这也是中国汽车公司首次在海外建立工厂。
但作为海外建厂模式的尝鲜者,奇瑞在伊朗合作建设轿车生产基地的项目实施过程一波三折,遇到的复杂问题包括产品质量不稳定、海内外认证体系差异等。
不断实践中,奇瑞总结出一套自己的生产模式。此后二十余年,奇瑞的足迹遍布全球主要地区,在全球建立了八个研发中心,分别在亚洲、欧洲、拉丁美洲和非洲拥有超过10个海外生产基地。
生产基地建设的先后顺序上,奇瑞也表现出自己的扩张节奏:首先锚定中东、东南亚和非洲等汽车工业不发达的国家,然后加码俄罗斯、东南欧和拉丁美洲作为新的增长极。
在每类市场,奇瑞会针对路况、气候和消费者习惯,进行适应性开发。袁文博向界面新闻表示,中国汽车公司中,上汽和奇瑞两家企业在适配当地需求方面的优势明显,部分车型专门为了海外设计规划。
售后曾经是中国汽车在海外的短板。林肯告诉界面新闻,奇瑞在孟加拉与当地头部经销商合作,其用户能享受到的售后服务远超一般品牌,这是曾经追随日韩品牌用户转向的重要原因。
早期依靠性价比进入一些发展中国家市场后,奇瑞选择快速提升售后服务,足够好的售后可以在一定程度上弥补产品质量和产品性能上的劣势。梅松林指出:“这一点奇瑞学习了韩国品牌发展历史,当年韩国汽车打开美国市场的一个重要原因就是超常规的售后服务质保期。”
筹谋多年的汽车公司通常需要合适的契机才能站上世界舞台。日本汽车公司掌握发动机、底盘、变速箱“三大件”核心技术后,蛰伏至两次石油危机,自此颠覆美国汽车公司的霸主地位。
海外市场深耕多年的积累,让奇瑞有能力抓住三年前的中国汽车海外业务窗口期,迎来销量爆发。
2021年之前,俄罗斯汽车市场主要被德国、法国等欧洲老牌汽车公司所占据。俄乌冲突爆发后,这些汽车公司撤出市场,叠加当地汽车产能崩溃,俄罗斯车市陷入低迷。
敏锐洞察变化的中国汽车公司采取行动,争取市场份额。奇瑞仅2021年就在俄开展上千次的面对面客户调研和一对一电话访谈,建立联系拉动新旧客户,并参考反馈意见改善工作流程。
借助俄罗斯市场补缺的风口,2021年至2023年,奇瑞的出海销从26.92万辆升至93.71万辆,其出口销量占总销量比例也从28%提升至近半。
俄罗斯互联网公司Yandex提供给界面新闻的报告显示,西方汽车公司退出后,近八成受访者认为中国汽车已经成功替代,或即将替代这些已经离开的品牌。另一份调研中,接近半数受访者会考虑下一辆车购买中国品牌车型。

撬动俄罗斯市场无疑让中国汽车出海的车轮向前,更关键的是全球汽车行业格局逐渐靠近洗牌临界点。
智能网联浪潮的到来,让行业竞争规则发生深刻变化,全球的消费者正在重新打量中国品牌。各类智能化功能的兴起正在成为中国汽车公司出海的新支点。惠誉博华副总监周纹羽向界面新闻表示,中国汽车出海存在一定机会,智能化发展趋势有助于增强产品吸引力。
一位长期从事汽车出口贸易的人士向界面新闻指出,当前中国汽车在海外的品牌知名度不断提高,奇瑞受到客户广泛认可的重要原因,一是燃油车型性价比较日韩德竞品更佳,二是产品智能表现更为出色。
以奇瑞子品牌捷途旗下车型旅行者为例,用户最爱选购的是顶配版本,“因为可以使用语音控制座舱,这款车搭载的电子屏幕也成为影响消费者购车决策的核心配置”。
尹同跃公开喊话今年奇瑞智能化的目标是进入行业头部。“奇瑞会像20年前投入发动机一样,把智能化,把AI作为奇瑞下一个20年、40年的重大机遇和突破方向。”
奇瑞集团旗下智能驾驶子公司大卓智能正在发力海外市场,其L2级产品去年已经在沙特完成技术验证,预计今年就将正式进入国际市场。
大卓智能CEO谷俊丽接受界面新闻采访时表示,国际用户对智能化的需求比国内晚4至5年,目前海外用户对泊车的功能需求很高,和国内几年前较为相似。当前海外的智能驾驶市场发展还处于早期阶段,这意味着包括奇瑞在内的中国汽车公司有望占据先发优势。
更为成熟的智能座舱产品或将成为奇瑞出海的新旗帜。去年11月的中国国际供应链促进博览会上,奇瑞展出一辆星途星纪元ET,支持英语、阿拉伯语、西班牙语、印尼语等15种语言。
汽车行业期待中国公司能够诞生下一个“现代”或“丰田”,奇瑞海外销量占比已经接近一半,被视作有希望的候选者之一。
与此同时,奇瑞进一步拓展海外市场仍面临诸多挑战。罗兰贝格合伙人周梦茜告诉界面新闻,从传统经营类指标看,不少中国企业的海外营收占比已经超过20%,甚至头部企业超过50%。覆盖广度上,头部企业也已经在全球可进入的190个国家中实现了绝大部分的覆盖,但在深度上,对重点国家的市占率的提升还有空间。
袁文博则认为,当前奇瑞已经在某些区域获得成功,但中国品牌是否真正成为全球性品牌,还需要等待征服欧洲等高点市场之后再做评估。
梅松林也指出,奇瑞持续在海外市场发力,目标不仅限于亚洲、非洲、南美,而是持续为征服欧洲和美国做准备,“最终还是要和大众,以及日系汽车品牌在这两大市场一较高下”。
奇瑞目前出口集中在南美、中东、非洲等汽车产业欠发达地区,尚未在欧美立足。
美国至今未对中国汽车公司开放,已对中国生产的电动汽车征收100%的关税。欧洲则正试图采取措施限制中国电动汽车进口。在老牌汽车工业强国的缺位,令中国汽车品牌建立全球影响力变得艰难。
奇瑞当前在欧洲面临的挑战还有消费者对传统燃油车市场的认知相对固定,难以切入。而在有机会弯道超车的新能源赛道上,对手实力强劲。近年来欧洲消费者对中国品牌在新能源上的优势有所认知,但并没有将中国品牌与特斯拉放在同一档次。
摆在眼前的严峻问题不止于此。特殊国际形势使得中国汽车品牌在俄罗斯市场获利,但其他国际品牌重新回到该市场是可以预见的,届时中国品牌还将面临较大挑战。事实上,面对中国汽车近年来销量暴涨,俄罗斯方面为促进本土汽车复苏已经出台限制措施。
站在出口销量突破百万的新起点,奇瑞获得了更多关注。当前地缘政治摩擦加剧,其向上的道路可能比昔日的日韩汽车公司更为曲折。
需要注意的是,奇瑞倡导的艰苦奋斗的精神在层层传递的过程中,已有逐渐流于其表的风险。奇瑞国际前员工认为,拼勤奋已经演变成比拼加班时长。在上述人士眼中,奇瑞国际内部存在汇报大于执行的问题,员工需要做大量演示文稿,最夸张的一次,一位员工按照各层领导意见将PPT修改了39版。
难以适应这种工作氛围的人会选择离职。奇瑞国际市场部需要额外承担销量目标压力,也是内部流动性最强的部门,大多数员工停留不到一年就会离开。
尹同跃在2025年新年献词中写道,新的一年进一步加快市场向全球拓展,“要有强烈的危机感”,“要让各个品牌事业部充满活力”。