艾布鲁(301259)业务转型与中昊芯英深度合作分析
公司向AI算力服务领域拓展取得显著成效,数据中心租赁半年收入超去年全年。通过子公司星罗中昊持有中昊芯英约9.7346%股权,成为其重要战略股东。公司实控人为中昊芯英董事,中昊芯英副总裁担任公司总经理。
一、艾布鲁业务转型现状
1、艾布鲁(301259)作为传统环保企业,正通过战略投资中昊芯英实现业务转型。2、2025年上半年,公司数据中心租赁收入已超过去年全年水平,显示其向AI算力服务领域拓展取得显著成效。
二、与中昊芯英的深度合作
1、股权绑定:通过子公司星罗中昊持有中昊芯英约9.7346%股权,成为其重要战略股东。2、算力中心建设:在江西上饶建成200P Flops的AI算力中心,采用中昊芯英TPU芯片,形成"芯片供应→算力服务→行业应用"的垂直生态链。3、人事交叉:艾布鲁实控人钟儒波担任中昊芯英董事,中昊芯英副总裁赵桂林出任艾布鲁总经理。4、订单合作:2024年直接采购中昊TPU芯片1.5亿元,2025年Q2中昊芯英对艾布鲁销售额占比达12%。

三、财务表现与估值影响
1、收入结构变化:2025年上半年数据中心租赁收入同比大幅增长,成为新的利润增长点。2、估值提升:市场给予其"AI算力+环保"双主业估值,当前PE(TTM)为52.87倍,高于环保行业平均水平。3、协同效应:中昊芯英TPU芯片在政务云推理场景的能效比较寒武纪思元370提升18%,为艾布鲁算力服务提供技术优势。
四、子公司星罗智算与星罗中昊的基本情况
星罗智算科技(杭州)有限公司与杭州星罗天昊科技有限公司都是艾布鲁子公司,前者100%持股,后者50%持股。杭州星罗天昊持股天昊芯英的股权,有传言天昊芯英将借艾布鲁或其子公司星罗天昊IPO。
1.星罗智算科技(杭州)有限公司为艾布鲁(301259.SZ)的全资子公司,成立于2024年,主营算力服务,负责建设AI算力中心(如上饶200PFlop/s算力中心项目)。与中昊芯英、浙江大学计算机创新技术研究院签署战略协议,共同推动AI技术发展。
2.杭州星罗中昊科技有限公司原为艾布鲁全资孙公司,2024年9月通过增资扩股后,艾布鲁持股比例降至50%,成为控股子公司。引入中昊芯英作为参股方,并计划通过其布局AI芯片与算力业务。
五、艾布鲁子公司星罗智算与星罗中昊的关系
1、股权结构:星罗智算为艾布鲁全资子公司,而星罗中昊由艾布鲁(50%)、星罗智算(9.96%)及其他投资者共同持股。
2、业务协同:星罗智算负责算力中心建设,星罗中昊则通过参股中昊芯英(9.7346%股权)整合AI芯片技术,形成“算力+芯片”的产业链布局。

六、中昊芯英与天普股份的最新动态
最新信息表明,中昊芯英已经否认借壳天普股份,控股大股东明确表示要约收购与中昊芯英IPO无关联,要约收购天普只是作为中昊芯英的一个AI相关硬件制造业的子公司。
1.否认借壳上市中昊芯英实控人杨龚轶凡在2025年9月16日天普股份控制权转让说明会上明确表示,收购天普股份(605255.SH)不涉及借壳,且中昊芯英无资产注入计划,其资本证券化路径与本次收购无关。
2.要约收购目的杨龚轶凡称,收购天普股份旨在利用其汽车零部件制造资质与平台资源,推动公司向新能源汽车领域拓展,而非为中昊芯英自身IPO铺路。天普股份原实控人尤建义因年龄及无人接班问题主动让渡控制权,交易完成后杨龚轶凡将通过天普控股间接控制上市公司68.29%股权。

3.资金与交易细节中昊芯英已支付9.65亿元收购资金(自有资金),剩余海南芯繁的3.95亿元预计于9月19日完成实缴。交易完成后,天普股份主营业务不变,中昊芯英承诺12个月内不进行重大调整。
4.中昊芯英因对赌协议(需2026年底前完成IPO或被收购)面临压力,但其否认本次收购与对赌相关。
七、关于中昊芯英借壳艾布鲁IPO的传言
1、艾布鲁通过星罗中昊间接持有中昊芯英.7346%股权,若借壳成功,其股权价值或大幅增值。
2、如中昊芯英直接IPO,艾布鲁作为参股方也将受益于中昊芯英的资本化进程。
八、艾布鲁的关联角色
1、艾布鲁(301259.SZ)通过子公司星罗中昊持有中昊芯英9.7346%股权,但未直接参与天普股份交易。
2、中昊芯英的资本运作与艾布鲁业务协同性尚不明确。
#华为十大预测:算力将暴增10万倍##宇树概念股狂飙:首开股份再涨停##上海建工四连板!爷叔解套差2毛7##光刻机概念走强!行情规模有多大?##汽车零部件掀涨停潮!60天账期细化#$艾布鲁(SZ301259)$$天普股份(SH605255)$$科德教育(SZ300192)$
天普明天就要放出来了,个人猜测有大资金卡位在里面,一字板拉10几个。看看雅下水电板块,1.2万亿投资这么大的突发利好,几个龙头股也只拉了3-5个一字板,然后直接开板无一例外都是A杀。所以,大资金这几天宁愿花了“失去低位筹码”的代价硬着头皮砸艾布鲁(301259),就是要在天普出来之前压低艾普鲁的股价,然后明天不管天普是高开出,还是拉高出货,甚直接低开出,挂跌停板出,很简单的道理,就是标准的“高低切”,卖出天普买艾布鲁!走着礁,明天验证,最迟后天会有答案,到时水落石出,不再雾里看花,大家都会看得清清楚楚、明明白白……
感觉301259更有可能借壳或借其持有中昊芯英9.7346%股权的艾布鲁子公司杭州星罗中昊分拆到科创板上市
目前艾布鲁布局非常深,不仅仅是星罗中昊持有中昊芯英近10%的股份,旗下上海则芯还和杨龚持有的上海泰则注册地址相同。2025年上半年,艾布鲁中报的数据中心租赁收入超去年全年!艾布鲁可能会成为tpu服务器公司和算力公司。并且,中昊芯英副总裁赵桂林任公司总经理,艾布鲁实控人钟儒波任中昊芯英董事,交叉任职。艾布鲁的子公司星罗中昊由艾布鲁(50%)、星罗智算(9.96%)及中昊芯英等其他投资者共同持股。星罗智算也是艾布鲁子公司,负责算力中心建设,星罗中昊则通过参股中昊芯英(9.7346%股权)整合AI芯片技术,形成“算力 芯片”的产业链布局。

$艾布鲁(SZ301259)$$天普股份(SH605255)$$科德教育(SZ300192)$
小艾可能会成为tpu服务器公司和算力公司。2025年上半年,公司中报的数据中心租赁收入超去年全年!近日,艾布鲁(301259)紧急招聘有IPO经验的财务主管,感觉小艾这不起眼的怂货更有可能借壳或借其子公司杭州星罗中昊分拆到科创板上市(艾布鲁子公司杭州星罗中昊持有中昊芯英9.7346%的股权)。
目前,艾布鲁布局非常深,不仅仅是星罗中昊持有中昊芯英近10%的股份,旗下上海则芯还和杨龚持有的上海泰则注册地址相同。
并且,中昊芯英副总裁赵桂林任公司总经理,艾布鲁实控人钟儒波任中昊芯英董事,交叉任职。艾布鲁的子公司星罗中昊由艾布鲁(50%)、星罗智算(9.96%)及中昊芯英等其他投资者共同持股。星罗智算也是艾布鲁子公司,负责算力中心建设,星罗中昊则通过参股中昊芯英(9.7346%股权)整合AI芯片技术,形成“算力 芯片”的产业链布局。

$首开股份(SH600376)$$卧龙电驱(SH600580)$$工业富联(SH601138)$
公司中报数据中心租赁收入超去年全年!小艾可能会成为tpu服务器公司和算力公司。近日,艾布鲁(301259)紧急招聘有IPO经验的财务主管,感觉小艾这不起眼的怂货更有可能借壳或借其子公司杭州星罗中昊分拆到科创板上市(艾布鲁子公司杭州星罗中昊持有中昊芯英9.7346%的股权)。并且,中昊芯英副总裁赵桂林任公司总经理,艾布鲁实控人钟儒波任中昊芯英董事,交叉任职。艾布鲁的子公司星罗中昊由艾布鲁(50%)、星罗智算(9.96%)及中昊芯英等其他投资者共同持股。星罗智算也是艾布鲁子公司,负责算力中心建设,星罗中昊则通过参股中昊芯英(9.7346%股权)整合AI芯片技术,形成“算力 芯片”的产业链布局。
目前,艾布鲁布局非常深,不仅仅是星罗中昊持有中昊芯英近10%的股份,旗下上海则芯还和杨龚持有的上海泰则注册地址相同

$首开股份(SH600376)$$天普股份(SH605255)$$艾布鲁(SZ301259)$
TPU性能比GPU高3-5倍!成本低55%!特别在自动驾驶、具身智能(机器人)、金融以秒计训练数据及推理决策(反应慢了会出事故);随着数据量增长TPU也难以满足需求(芯片结构改为光传输效率提高10-100倍,米国刚研发出来,计算机硬件改为量子计算性能提高1-10万倍),更别提GPU了(华为预测十年内算力需求增长10万倍),TPU就是未来的性能战士。
中昊芯英副总裁赵桂林任公司总经理,艾布鲁实控人钟儒波任中昊芯英董事,交叉任职。艾布鲁的子公司星罗中昊由艾布鲁(50%)、星罗智算(9.96%)及中昊芯英等其他投资者共同持股。星罗智算也是艾布鲁子公司,负责算力中心建设,星罗中昊则通过参股中昊芯英(9.7346%股权)整合AI芯片技术,形成“算力 芯片”的产业链布局。
目前,艾布鲁布局非常深,不仅仅是星罗中昊持有中昊芯英近10%的股份,旗下上海则芯还和杨龚持有的上海泰则注册地址相同。2025年上半年,公司中报的数据中心租赁收入超去年全年!小艾可能会成为tpu服务器公司和算力公司。
近日,艾布鲁(301259)紧急招聘有IPO经验的财务主管,感觉小艾这不起眼的怂货更有可能借壳或借其子公司杭州星罗中昊分拆到科创板上市(艾布鲁子公司杭州星罗中昊持有中昊芯英9.7346%的股权)。
在智算芯片领域1.所有国内GPU厂家都只能替补席。假设未来国内GPU达到英伟达相同水平后,美国便放开限制,英伟达凭借规模优势马上会大规模倾销。2.全世界只有东大用NPU做代替。难怪传瑶瑶领先要改GPU。3.TPU已占世界30%比例,被证实可用。4.杨龚轶凡是谷歌2.3.4代TPU主任工程师。

$华胜天成(SH600410)$$均胜电子(SH600699)$$卧龙电驱(SH600580)$
找准AI算力主线布局潜伏,投资时长以年为单位。骑上热点板块大牛股,不要轻易下来
AI算力主线,价值洼地,布局潜伏,以年为单位,长线投资,必然大赚

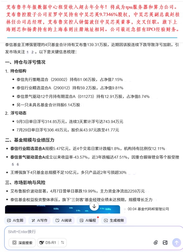
艾布鲁半年报数据中心租赁收入超去年全年!将成为tpu服务器和算力公司。艾布鲁控股子公司星罗中昊持有中昊芯英9.7346%股权,中昊芯英副总裁赵桂林任公司总经理,艾布鲁实控人钟儒波任中昊芯英董事,交叉任职。旗下上海则芯和杨龚持有的上海泰则注册地址相同。公司最近急招有IPO经验财务。

节后首日,低开高走

下周AI算力雄起!
工信部等七部门:加强新型信息基础设施建设,按需布局算力基础设施,加速算力与行业融合应用
坚持就是胜利!定力是关键!加油!
打压得越猛,反弹起来就越有力,反弹的高度就越高



独食佬
拿住别怂


黎明前的黑暗

