厦门路桥信息被罚600万,责任人共被罚1425万
来源:蓝鲸新闻
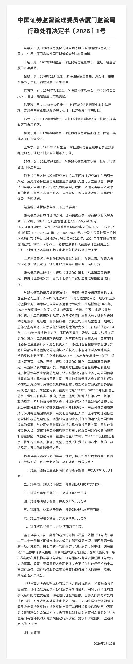
蓝鲸新闻1月20日讯,近日,厦门证监局发布行政监管措施决定书,剑指厦门路桥信息股份有限公司及相关责任人。
决定书显示,路桥信息通过签订虚假合同、虚构销售业务、提前确认收入等方式,2023年、2024年分别虚增营业收入15,835,974.32元、25,764,001.49元,分别占公司披露当期营业收入的6.66%、10.71%;虚增利润15,307,059.32元、22,459,275.84元,分别占公司披露当期利润总额的73.57%、103.50%,导致公司2023年、2024年年度报告存在虚假记载。2025年9月29日,路桥信息发布《前期会计差错更正公告》,对涉及上述影响的相关定期财务报表数据进行了更正。
上述行为构成《证券法》所述的信息披露违法行为。于征时任路桥信息董事长,魏聪时任路桥信息董事、总经理、董事会秘书,黄育苹时任路桥信息总会计师(财务负责人),陈嘉鸿时任路桥信息营销中心副总经理、智慧停车事业部副总经理,郭伟时任路桥信息副总经理,分管智慧轨道事业部,林海时任路桥信息财务部经理,王军学时任路桥信息营销中心总经理助理,邹榕时任路桥信息职工监事,对以上行为负有责任。
对此,厦门证监局决定对厦门路桥信息股份有限公司给予警告,并处以600万元罚款;对于征、魏聪给予警告,分别处以350万元罚款,采取3年证券市场禁入措施;对黄育苹给予警告,并处以250万元罚款;对陈嘉鸿给予警告,并处以175万元罚款;对郭伟、林海给予警告,并分别处以125万元罚款;对王军学给予警告,并处以100万元罚款;对邹榕给予警告,并处以75万元罚款。

郑重声明:用户在财富号/股吧/博客等社区发表的所有信息(包括但不限于文字、视频、音频、数据及图表)仅代表个人观点,与本网站立场无关,不对您构成任何投资建议,据此操作风险自担。请勿相信代客理财、免费荐股和炒股培训等宣传内容,远离非法证券活动。请勿添加发言用户的手机号码、公众号、微博、微信及QQ等信息,谨防上当受骗!
评论该主题
帖子不见了!怎么办?作者:您目前是匿名发表 登录 | 5秒注册 作者:,欢迎留言 退出发表新主题
温馨提示: 1.根据《证券法》规定,禁止编造、传播虚假信息或者误导性信息,扰乱证券市场;2.用户在本社区发表的所有资料、言论等仅代表个人观点,与本网站立场无关,不对您构成任何投资建议。用户应基于自己的独立判断,自行决定证券投资并承担相应风险。《东方财富社区管理规定》