川渝人“小时候的回忆”菊乐酸乐奶含乳饮料,四次冲击深交所主板铩羽而归后,近期转战北交所上市,已回复交易所首轮问询。
这家川渝本地牛奶公司,在2025年底面临着创始人童恩文溘然长逝,女婿接班的关键时刻。引发关注的是,创始人的女婿、新任董事长GAOZHAOHUI(高朝晖)为美国国籍,创始人女儿童竹也已加入加拿大国籍。
但监管层反复追问的重点,并非接班人国籍,而是公司治理层面的“老问题”。
“上下游一家亲”
菊乐股份招股书披露,创始人女婿高朝晖担任总经理期间,2022和2024年薪酬分别为454万元、534万元,比前任董事长、创始人童恩文的薪水超一倍多,是菊乐股份的薪酬王。
与其说是掌门人,董事长高朝晖更像职业经理人。其本人并未持有公司股份,控股权则集中在配偶童竹名下。高朝晖曾有胜利计算中心、英孚美软件公司、国际商业机器公司、波士顿咨询公司等知名企业履历。2011年高朝晖进入菊乐担任董事、总经理职务至今。
在其任职期间,菊乐股份营收由2022年的14.7亿元增长至2024年的16.4亿元,归属净利润由1.7亿元增至2.3亿元。但与此同时,公司自2017年至2023年四次冲击深交所主板,均未能成功,其中反复被提及的核心问题,正是内部控制缺陷。
转战北交所后,相关问题并未“翻篇”。2020 年,因出纳挪用资金9578万元(2014-2019 年)未及时发现,货币资金披露不实、内控制度存在重大缺陷、返利计提不准确等问题被证监会出具警示函(〔2020〕12 号)。
公司在回复函中披露,菊乐股份眉山分公司原出纳李某2014年12月至2019年3月期间任眉山分公司出纳期间,其利用职务便利、主要通过偷盖空白支票/电子业务结算书、伪造银行回单、对账单等方式,在眉山分公司当月所需资金由菊乐股份本部拨付至眉山分公司银行账户后,将货币资金转出至相关自然人的个人银行账户,并在月中/月末眉山分公司需要支付相关款项之前将挪用的资金连同挪用期间的利息划转回眉山分公司账户,以用于正常支付供应商货款/缴纳税款/发放工资等。
出纳李某的挪用资金手法低级,却长达五年时间未被发现。即便相关资金最终回流,公司仍因长期未能识别重大资金异常,被监管认定存在重大内控缺陷。
出纳挪用资金舞弊事件并非孤例,公司的个人银行存折账户代收废品销售款、部分供应商奖励款,以及控股子公司股东与供应商资金往来等内控问题反复出现。
子公司惠丰乳品的少数股东共青城优仲投资合伙企业(下称“共青城优仲”)实控人、总经理李清河曾向供应商提供95万元借款。
除和供应商资金往来外,这位总经理李清河还二度被发现同经销商“举贤不避亲”。
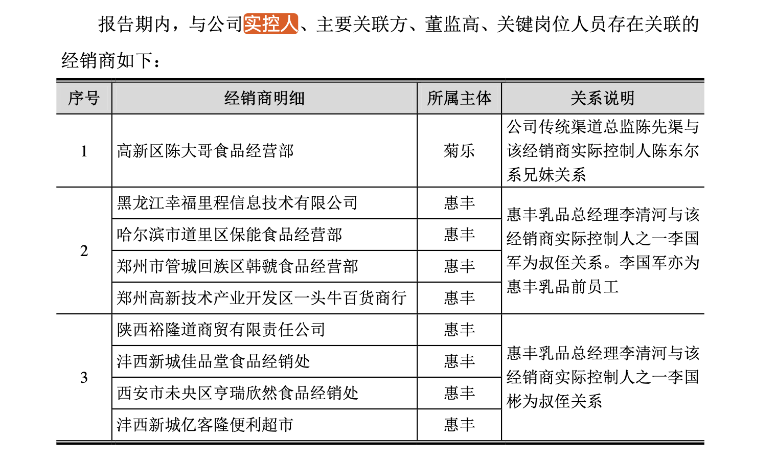
对于监管层问询的潜在关联关系,菊乐股份披露与公司主要人员存在亲属关系的经销商。公司传统渠道总监陈先渠与菊乐品牌一经销商实际控制人陈东尔系兄妹关系;惠丰乳品总经理李清河则与惠丰经销商实际控制人之一、惠丰前员工李国军为叔侄关系,同时与经销商实际控制人之一李国彬为叔侄关系。
2022-2024年以及2025年前三季度,前述经销商收入分别为2888万元、2020万元、1264万元及372万元。
除亲属外,公司还存在18名由前员工设立的经销商。上述期间收入分别为5347万元、4941万元、4640万元和2089万元,占各期公司经销收入的比例为3%-5%之间。

从资金流向到渠道结构,菊乐股份呈现出明显的“关系型运作”特征,这也成为监管层反复关注其内控有效性的关键原因。
并购疑云:谁的惠丰乳品?
数度“关系型运作”的子公司惠丰乳品总经理李清河,也将菊乐股份的一笔“并购疑云”推向前台。
作为区域型乳企,菊乐股份最显著的经营特征是对四川市场的极度依赖,四川省内贡献公司近八成收入。2020年,为实现全国性布局,菊乐股份斥资收购位于黑龙江的惠丰乳品,试图打造“北惠丰、南菊乐”的全国化布局。收购标的惠丰乳品主打“嚼酸奶”、“俄罗斯风味炭烧酸奶”等特色产品,在东北市场具有一定知名度。
但这场并购交易从一开始便显得不寻常。
2020年9月, 菊乐股份以1540万元收购惠丰乳品66.67%的股份,10月,公司向惠丰乳品主要管理人员李清河所设的共青城优仲433万元转让惠丰乳品11.67%的股份。最终菊乐股份和惠丰乳品管理团队持股比例分别为55%、45%。
按照现金来看,菊乐股份只花费1107万元现金便获得一家地方知名乳企品牌。
这笔相当划算的交易,依托于惠丰乳品资不抵债的困境。按照2020年审计报告,截至2020年7月31日,惠丰乳品净资产-954万元,前十个月整体亏损。
但收购次年,菊乐股份“妙手回春”,将一家濒临破产的公司实现扭亏为盈。2021年惠丰乳品全年净利润已经远超收购成本,惠丰乳品2021年的财务数据为:净资产转正至1586万元,营收3.4亿元,净利润大幅增长至2785万元;其2022年营收3.1亿元,净利润2620万元。菊乐股份可以说赚得“盆满钵满”。

问题是菊乐股份控股在账面,管理权却在原班人马。被收购后,惠丰乳品高管人员的聘任主要由原股东团队决策,菊乐股份除向惠丰乳品派驻董事外,仅向惠丰乳品派驻一名财务总监,该财务总监于报告期离职。企查查显示,新任财务总监正是惠丰乳品的总经理李清河,而李清河在2017年惠丰乳品成立起就担任其高管。
在原班人马主导经营的情况下,惠丰乳品实现快速扭亏,这也引发了监管对其控制权真实性的关注:既然经营能力突出,原股东为何愿意以千万元的价格转让控股权?
据此怀疑,北交所问询关于惠丰乳品控制权的真实归属,菊乐股份是否事实上对惠丰乳品构成控制,是否存在未披露的协议或其他安排,是否存在明股实债的情形。
澎湃新闻报道显示,惠丰乳品原股东与飞鹤乳业存在地址及人员上的巧合关联。惠丰乳品原股东之一的克东新常态的法定代表人、执行董事梁爱梅,与中国飞鹤副总裁同名,而原股东的工商登记住所同样在飞鹤乳业院内。
尽管菊乐股份澄清对惠丰乳品的持股比例超过50%,并在5名董事会成员中委派3名董事,但面对惠丰乳品近年来业绩急速下滑,公司并未作出应对措施。
收购初期,惠丰乳品业绩表现亮眼,成为公司重要的利润增长点。然而,好景不长,报告期内惠丰乳品业绩出现“变脸”。数据显示,2023年及2024年,受东北地区经济环境及乳制品消费疲软影响,惠丰乳品营收和净利润双双下滑。2024年惠丰乳品收入2.9亿元,净利润只剩下836万元。
在回复问询时,公司不得不承认,“嚼酸奶”等产品的销量下滑部分归因于东北地区终端消费需求的萎缩。
除了业绩波动,惠丰乳品的生产模式也存在重大隐患。招股书显示,惠丰乳品并未拥有核心生产资产,其厂房和主要设备均系向第三方(银螺乳业)租赁。
在并购红利消退后,惠丰乳品的可持续经营能力,以及其在上市公司体系中的真实定位,仍有待进一步验证。
在菊乐股份第五次冲击IPO的关键节点,监管层真正关心的,是这些问题是否已被实质性解决。