• 最近访问:
发表于 2020-12-09 20:39:32 股吧网页版
网红蛋糕“贝思客”母公司实控人疑失联,或存在重大债务违约风险
来源:贝壳财经

K图 835491_0

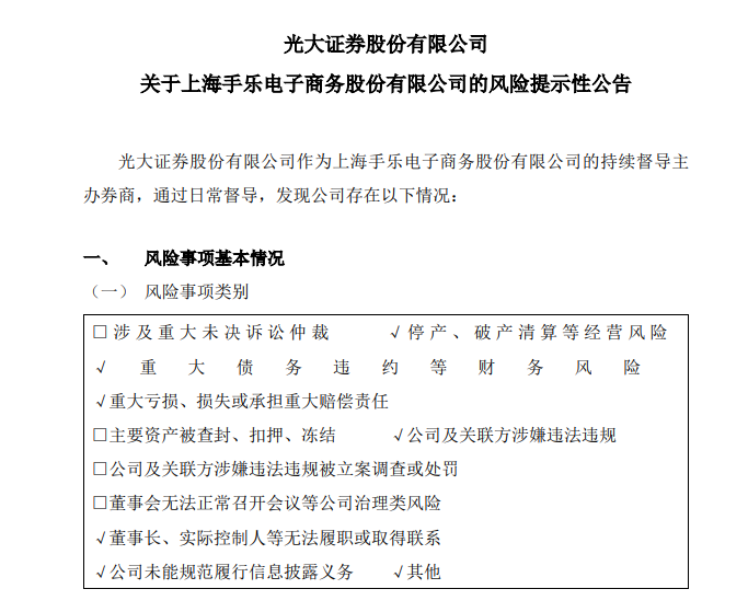
  12月9日,网红蛋糕“贝思客”母公司手乐电商主办券商光大证券发布风险提示公告,列明该公司存在六项风险。光大证券称,手乐电商已出现预付卡无法兑换、订单无故取消、蛋糕无人配送等情况,政府相关部门、消费者权益保护委员会等已接到投诉,电视台和各大网络平台均有舆论关注,公司可能存在重大赔偿责任。手乐电商电商实控人已身居国外,无法取得联系。


  部分工厂停工财务状况不明


  光大证券督导发现,手乐电商生产经营异常,持续经营能力存在重大不确定性。原位于上海嘉定的蛋糕生产工厂已停工,目前无法自行生产蛋糕等产品;原位于上海静安的办公场地租期已到期,目前暂无固定办公场地。针对公司员工,手乐电商存在拖欠员工工资、欠缴社保等情况。主办券商现场核查时发现大量员工办理退工单,存在公司员工流失的风险。


  此外,手乐电商董事长、实际控制人及公司相关人员无法履职或取得联系。主办券商了解到,手乐电商实际控制人吴滋峰已身居国外,因其电话不通、拒绝微信消息,故现持续督导人员无法与其取得有效联系;主办券商现场核查未能联系到公司财务及人事的相关人员,无法得知公司目前具体财务及人事情况,可能存在重大债务违约等财务风险。


  通过查询企查查等公开网站,主办券商发现手乐电商涉及多起诉讼仲裁,主要包括公司员工的劳动合同纠纷、服务合同纠纷、产品合同纠纷及广告合同纠纷,存在诉讼仲裁的风险。公司未能规范履行信息披露义务。针对上述事项,公司未能自事实发生之日起及时披露,亦未能在主办券商发现并督导后主动、及时披露,未能规范履行信息披露义务。


  基于上述问题,光大证券认为手乐电商存在生产经营异常、预付卡不能兑换、拖欠员工工资、网络舆论等事项,将对公司的声誉、经营情况造成不利影响。上述事项发生时,手乐电商未能及时履行信息披露义务,亦未及时告知主办券商,公司存在被全国中小企业股份转让系统有限责任公司处罚的风险。


  多地运营情况曾被曝异常


  公开资料显示,新三板挂牌企业上海手乐电子商务股份有限公司(简称“手乐电商”)被称为“烘焙O2O第一股”,旗下拥有网红蛋糕品牌“贝思客”。前身上海手乐数码科技有限公司由吴滋峰2011年7月创办,注册资本为10万元。仅7年后,手乐电商预估值就已达3亿元,其成长模式被香颂资本执行董事沈萌视为典型的“资本催肥跑马圈地型”。


  新京报记者曾在11月24日报道,贝思客在多地的运营情况出现异常。贝思客官网显示的14个运营城市中,上海、苏州、南京地区于11月23日发布调整供应链的通知,称工厂生产线近期筹备升级,从11月22日起暂停发货,恢复发货时间另行公告;北京、天津、嘉兴、常州等地自2019年9月26日起调整服务,消费者仅能通过官方提供的二维码订购少数几款蛋糕;而重庆、成都两地已因疫情影响暂停城市相关业务。


  针对上述情况,贝思客运营管理团队于12月2日在官网发表说明称,由于全球新冠疫情影响以及母公司手乐电商面临的新三板摘牌,让贝思客遭遇了成立7年以来前所未有的困难,但近期,公司已完成管理决策层的人员交替,生产线供应链也逐步完成升级,计划于12月5日陆续恢复各地蛋糕的配送服务。由于代金卡系统也进行了配套升级,可能部分用户下单功能没有全部恢复,客户可联系代金卡销售渠道进行咨询反馈,贝思客方面将尽快完成新老代金卡系统的整合。

郑重声明:用户在财富号/股吧/博客等社区发表的所有信息(包括但不限于文字、视频、音频、数据及图表)仅代表个人观点,与本网站立场无关,不对您构成任何投资建议,据此操作风险自担。请勿相信代客理财、免费荐股和炒股培训等宣传内容,远离非法证券活动。请勿添加发言用户的手机号码、公众号、微博、微信及QQ等信息,谨防上当受骗!
作者:您目前是匿名发表   登录 | 5秒注册 作者:,欢迎留言 退出发表新主题
温馨提示: 1.根据《证券法》规定,禁止编造、传播虚假信息或者误导性信息,扰乱证券市场;2.用户在本社区发表的所有资料、言论等仅代表个人观点,与本网站立场无关,不对您构成任何投资建议。用户应基于自己的独立判断,自行决定证券投资并承担相应风险。《东方财富社区管理规定》

扫一扫下载APP

扫一扫下载APP
信息网络传播视听节目许可证:0908328号 经营证券期货业务许可证编号:913101046312860336 违法和不良信息举报:021-34289898 举报邮箱:jubao@eastmoney.com
沪ICP证:沪B2-20070217 网站备案号:沪ICP备05006054号-11 沪公网安备 31010402000120号 版权所有:东方财富网 意见与建议:021-54509966/952500