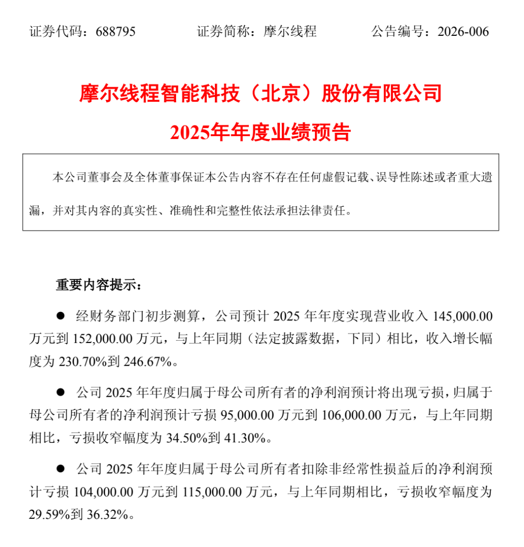
1月21日晚,号称“中国版英伟达”的摩尔线程发布2025年度业绩预告,公司2025年营收预计为14.50亿元至15.20亿元,较2024年增长230.70%至246.67%。2025年扣非净利润预计亏损10.40亿元至11.50亿元,与上年同期相比,亏损收窄幅度为29.59%到36.32%。

摩尔线程还于同日发布公告,宣布将使用自有资金补足募投项目的资金需求,保障GPU研发项目顺利推进。根据公告,摩尔线程的募投资金将投向三大核心研发项目:新一代自主可控AI训推一体芯片、新一代自主可控图形芯片、新一代自主可控AI SoC芯片。
对于此次业绩表现,摩尔线程表示,得益于人工智能产业蓬勃发展及市场对高性能GPU的强劲需求,公司以AI训推一体智算卡MTT S5000为代表的产品竞争优势进一步扩大,市场关注与认可度持续提升,推动收入与毛利增长,整体亏损幅度同比收窄。根据业绩预告数据,摩尔线程营业收入将连续四年保持高增态势,同时,净亏损亦将连续四年实现收窄。
GPU行业具有行业壁垒高、重研发投入、研发周期长等特征,其发展需跨越芯片设计、软件适配、应用场景落地等诸多考验,对企业全栈研发能力要求更高。
为此,摩尔线程选择从底层架构、核心工具链到软件生态进行全流程自主设计,致力于构建一套完整、通用、可持续演进的GPU体系。
技术层面,摩尔线程五年内成功量产五颗芯片,完成四代GPU架构迭代,形成了覆盖人工智能、科学计算与图形渲染等完整的计算加速产品矩阵,支持“云-边-端”全场景。
据悉,摩尔线程AI训推一体全功能GPU智算卡MTT S5000已实现规模量产。基于该产品构建的大规模集群已完成建设并上线服务,其万卡集群浮点运算能力高达10Exa-Flops,且具备全精度、全功能的通用计算能力,计算效率已达到同等规模国外同代系GPU集群的先进水平。
GPU技术突破亦需要生态承载。MUSA架构及软件栈在追求原生创新的同时,也高度兼容国际主流的GPU应用生态,可大幅降低开发者的迁移成本。
具体来看,2025年12月,摩尔线程联合硅基流动,基于MTT S5000完成了对DeepSeek-V3 671B满血版的深度适配与性能测试,实测单卡Prefill吞吐超4000 tokens/s、Decode吞吐超1000 tokens/s,刷新国产GPU在超大规模MoE模型下的推理纪录;2026年1月,依托MTT S5000千卡智算集群,摩尔线程联合智源研究院成功完成具身大脑模型RoboBrain2.5的全流程训练,验证了国产算力集群在具身智能大模型训练中的可用性与高效性。